前几天,质量部的同事喊我吃饭,说是感谢我前阵子帮忙改中国质量奖申报材料。
饭桌上,干了十几年安全管理的老李跟我大倒苦水。他今年的安全生产年度总结又被领导批了,说是年年都是“领导重视、加强培训、排查隐患”那老一套,看不到新意,也看不出工作到底创造了什么价值。“写得够够了!”他叹着气说。
正好前段时间写过一篇工作总结写作方法的文章,当时,有网友专门留言问有没有安全生产类的总结。既然有需要,那就安排。想看之前那篇文章的朋友,可以点下面的链接。
安排!上次被领导转发的年度工作总结原文来了,分享2篇“有价值感”的实例,请大佬们批阅指正!
我让老李把他写的总结和相关素材发给我,这几天,我抽空重新进行了梳理。经过几次来回沟通、修改,昨天定稿,然后他又重新发给领导,听说反馈很不错。领导的原话是:思路清晰,工作成效展示充分,而且对来年的工作也很有启发。
下面,我就结合这篇反复打磨的年度工作总结,向大家分享三个安全生产类总结的写作方法,希望能帮你打破“年年写,年年愁”的困境。
01
安全生产工作的特殊性,决定了其年度总结的写法,不能按照部门工作总结通常的套路来。它必须紧扣“安全第一、预防为主、综合治理”的核心,下面我梳理了安全生产工作总结写作四个常见却极易踩的陷阱:
一是重“过程记录”,轻“成效分析”
很多总结热衷于罗列数字,如“全年培训XX场,检查XX次,排查隐患XX项”。然而,这只是“做了事”,乍一看,很具体,但细想发现是这些数据实际上很空洞。
管理层,最关心的是:这些工作最终带来了什么? 节省了多少成本?创造了什么效益?规避了多大风险?“投入”了安全费用,但“产出”了什么?如果总结无法回答“价值”之问,就很难获得真正的重视。如,不应只说“查出XX隐患20项”,还应分析“其中60%集中于XX,反映出线路老化与产能提升不匹配的深层问题”。
总结的灵魂在于,从数据中提炼风险规律,挖掘出问题背后的问题和深层次原因,跳出问题看问题,发现趋势性的问题,为后续系统改进提供依据和参考,这是领导更为重视的点。
二是重“制度制定”,轻“责任落地”
不少总结花大篇幅写修订了多少制度,但对制度的执行情况写得却很少,而这恰恰是制度制定后最关键的一环,也是大家经常忽略的点。
因此,不仅要列举制定了哪些制度,还要说清楚:安全责任制是否真正落实到了每个岗位?相关配套检查和整改记录是否建立?是否落实? 是否存在“高层重视、中层传达、基层凭感觉”的断链?
对承包商的管理,是“以包代管”还是实现了“统一标准、全过程监督”?总结要敢于触碰责任落实的“最后一公里”问题。
三是重“工作正确”,轻“深度思考”
出于“言多必失”的心理,总结充满正确的“套话”,但回避真正的痛点与深层问题;或是直接套用往年的模板,只改改数据和日期。这样产出的总结千篇一律,对于提升管理毫无价值。
02
要避开陷阱,实现突破,需要完成以下三个关键转变:
一是转变思维,从“成本中心”到“效益中心”
别再只把安全投入当费用。试着用“投入-产出”的商业价值逻辑论证安全生产工作的效益。一次成功的隐患整改,避免了多大的潜在损失(停产、赔偿、商誉)?一套智能监控,相当于增加了多少“安全工时”?将安全投入与事故率下降、保险费用降低、生产效率因环境改善而提升挂钩。例如,在范文里,我们通过模型计算出安全投入的直接回报比(ROI)约为1:2.67,这就是最硬核的价值证明。
二是转变逻辑,从“简单罗列”到“闭环管理叙事”
不要平铺直叙。尝试用闭环管理的逻辑组织结构,从而建立起清晰的主线(如“风险辨识-管控-应急-改进”闭环) 把全年工作串起来。安全生产问题最怕发现了未整改到位,整改后又反复出现。
例如,围绕“有限空间作业安全提升”这个年度重点,系统阐述你们如何从更新制度、强化培训、升级装备、规范流程到实战演练,构建起一套防控体系。这比单纯罗列工作有力得多。
三是转变表述,从“模糊定性描述”到“量化客观论证”
尽量用量化数据和具体证据取代空泛表述。
如谈效果,不说“安全意识提高”,而说“通过VR事故体验,相关岗位‘三违’行为率季度内下降XX%”。
谈创新,不说“深化双重预防”,而说“应用动态风险评估模型,优化巡检路线后,日均有效巡检点提升XX%,异常发现提前X小时”。
谈文化,不说“氛围浓厚”,而说“员工主动报告未遂事件的数量同比增加XX%”。
03
上面说了安全生产总结写作常见问题,然后讲了对策,下面就结合一篇具体工作总结来简单分析下,安全生产工作总结怎么写出价值感。
在进行梳理的时候,我想的是,不仅要把做的工作价值挖掘出来,更重要的是,通过年度工作总结,对安全生产工作的管理逻辑和好的经验方法进行梳理,便于未来更清晰更有效的开展工作。
表面上看,总结是面向过去,但从某种意义上说,总结更应该面向未来。
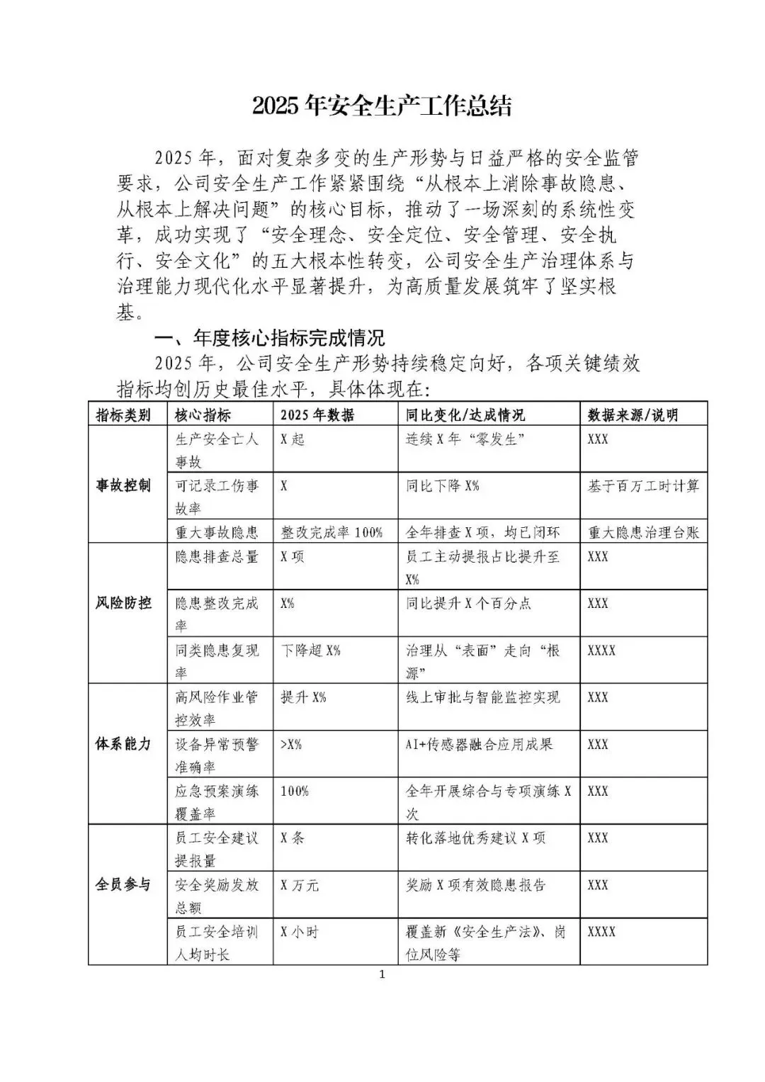
先说下总结的总体结构,总结总体上分为四部分,第一部分讲核心指标完成情况;第二部分讲主要工作举措和成效;第三部分讲存在的主要问题;第四部分讲下一步打算。
首先是开头和第一部分,开头还是和上次我展示的总结原文一样,对工作思路或重点进行总说,然后对总结的主要内容进行归纳。接着是第一部分,对年度关键绩效指标完成情况进行说明,这是很多企业的基本要求。
下面是总结原文,这里不做过多分析:
特别说明:全文已做脱敏处理。

接着是第二部分,这是总结的主体。在梳理这部分内容的框架逻辑时,我围绕安全生产工作的变化和成效,归纳提炼出了工作背后的五个转变:
理念升级、定位重塑、管理改进、执行蜕变、文化厚植,然后以此为骨架,重新对内容进行了组织。

接着往下看,是第二部分的第三小点,和上面一样,用数据说话,突出价值呈现。

剩下的还有第二部分的第四、第五小点,然后是问题、打算,在这里就不再展示。
篇幅所限,需要完整原文的朋友,请关注本账号,在下面留言“总结原文”,我会私信发给你。
往期回顾:
安排!上次被领导转发的年度工作总结原文来了,分享2篇“有价值感”的实例,请大佬们批阅指正!