当前位置:首页>工作报告>【学习之窗】吕梁市人民代表大会常务委员会工作报告

【学习之窗】吕梁市人民代表大会常务委员会工作报告

  • 2026-04-08 00:45:58
【学习之窗】吕梁市人民代表大会常务委员会工作报告

吕梁市人民代表大会常务委员会工作报告

——2026121日在吕梁市第届人民代表大会

次会议上

吕梁市人大常委会主任刘振国

各位代表:

      我受市人大常委会委托,向大会报告工作,请予审议,并请列席会议的同志提出意见。

过去一年工作回顾

      2025年,是收官“十四五”、谋划“十五五”承上启下的关键之年,也是吕梁在高质量发展赛道上迅跑的奋进之年。一年来,市人大常委会坚持以习近平新时代中国特色社会主义思想为指引,在市委坚强领导下,紧紧依靠全体代表和全市人民,围绕发展大局,依法履职尽责,深入践行全过程人民民主,为推动我市经济社会高质量发展和民主法治建设作出了积极贡献。

    一年来,常委会恪守政治机关定位学思践悟细照笃行,充分彰显绝对忠诚的人大立场

    我们坚守根本政治原则、遵循政治要求、落实政治责任,坚定拥护“两个确立”、坚决做到“两个维护”,牢牢把握人大工作正确方向。

     加强理论武装求深化、抓转化。坚持不懈用习近平新时代中国特色社会主义思想凝心铸魂,深入学习贯彻党的二十大和二十届历次全会精神,把习近平总书记考察山西重要讲话重要指示精神和最新重要讲话重要指示批示精神作为必修课,组织中心组学习28次、专题讲座7次、理论研讨19次,形成调研报告38篇,切实以思想伟力把稳政治方向,以学习成果提升履职实效。

     坚持党的全面领导守初心、践使命。市委高度重视、全力支持人大工作,多次研究人大重要事项,为我们指明了方向、增添了动力。常委会党组充分发挥把方向、管大局、保落实的重要作用,及时向市委请示报告38件次,保证党的领导全面、系统、整体地落实到人大工作各方面全过程。紧扣市委决策部署推进工作,依法作出决议决定8件,全票高票任免国家机关工作人员52人次,确保人大工作始终与市委同心同向、同频共振。

     推进大事要事勇担当、善作为。紧扣市委五届九次全会暨经济工作会议部署,一一对应确定年度工作要点,确保各项工作更好向中心聚焦、更实为大局服务。组织代表视察祁离高速、中部引黄县域水网配套工程等大项目建设推进情况,为美丽幸福吕梁建设凝聚智慧力量。牢记“国之大者”,开展粮食安全保障法执法检查,推动粮食安全责任落实。坚定扛牢督导指导岚县、兴县、临县巩固衔接责任,督战一体推动解决具体问200余个提升全市巩固衔接工作成色。着眼打造百里黄河文化旅游带,携手沿黄四县人大代表开展视察座谈,共谋发展良策,共绘黄河流域生态美、产业兴、百姓富新画卷。

    一年来,常委会聚焦良法善治目标,系统谋划、纵深推进,持续展现法治建设的人大作为

    我们突出吕梁特色、完善立法机制、强化制度供给,协同推进立法、执法、司法、守法各环节工作,推动建设更高水平法治吕梁。

围绕重点领域立良法、促善治。总结我市在推动大宗工业固废利用方面的工作经验,制定工业固体废物利用条例,以法治方式推动资源节约、循环发展。创新水土保持和水土流失预防治理机制,制定水土保持条例,为筑牢黄河中游生态屏障提供“吕梁方案”。聚力打造市委孙大军书记提出的“志愿之城、好人之城、温暖之城、文明之城”,制定志愿服务条例,推动志愿服务从“个体善举”向“社会风尚”升华。强化法规全周期管理,启动两部涉水条例的立法后评估工作,确保立法动态优化、符合实践要求。

     聚焦执法监察司法严监督、求实效。充分发挥人大保证全面有效实施宪法法律的重要作用,检查4部法律法规实施情况,发现问题、督促整改。落实党中央及省委、市委关于整治群众身边不正之风和腐败问题工作部署,听取审议市监委专项工作报告,提出始终保持惩治高压态势、健全风腐同查同治机制、提升常态长效整治水平等建议。监督全市法院环资审判工作开展情况,推动环资审判实现政治效果、法律效果、社会效果与生态效果的有机统一加强与监察、政法、信访等部门的协同联动,推动一批涉法涉诉信访问题有效化解。

厚植法治根基强宣传、优环境。组织任前法律知识考试4批次、宪法宣誓9批次,对10名政府部门负责人和法检“两官”进行述职测评,激励督促国家工作人员维护宪法权威、履行法定职责。听取“八五”普法决议贯彻执行情况报告,推动全民法治素养提升与社会依法治理深化。以吕梁地方立法十周年为契机,开展微视频展播、知识竞赛、演讲比赛等系列活动,举办法规颁布实施新闻发布会,在普法宣传中筑牢法治信仰。修订规范性文件备案审查办法,提升审查质效,维护法治统一。

    一年来,常委会紧扣高质量发展主线突出重点、精准发力,不断强化服务大局的人大担当

    我们坚持正确有效依法监督,聚焦“20件大事要事”,靶向发力、刚性推进,寓支持于监督之中,推动制度优势更好转化为治理效能、发展胜势。

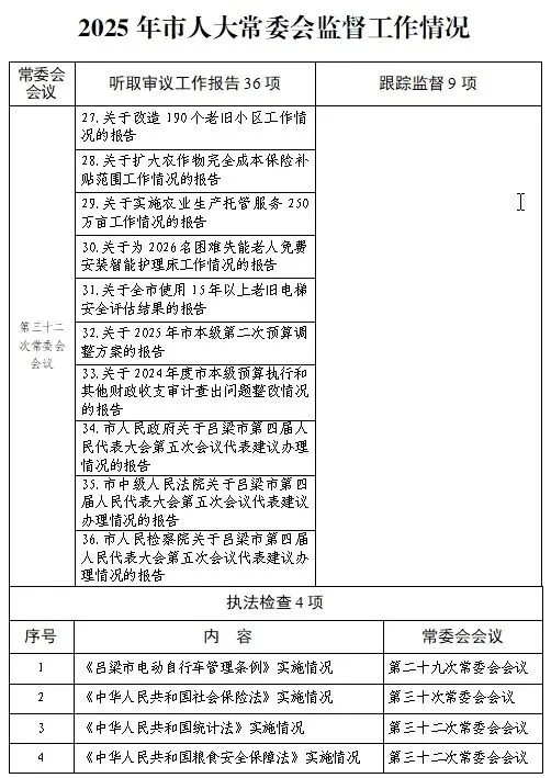
    赋能经济发展开新局、稳增长。听取审议计划、预算执行专项报告,实施线上全流程跟踪监督预警,审查批准财政决算、预算调整方案,支持更加积极的财政政策落地见效。对6家被审计单位查出问题整改情况开展满意度测评,做好审计整改“后半篇文章”。强化国有资产管理监督,推动国有资本向能源、新材料等重点领域集中。严格落实债务管理情况报告制度,支持政府规范管理、优化结构,稳妥化解隐性债务。组织统计法执法检查,督促政府运用卫星遥感等现代技术提升数据质量,精准服务宏观经济决策。开展“优化营商环境监督年”行动,作出关于支持和推动打造一流营商环境的决定,在营商一线设立代表监督岗,营造重信守诺、尊商护商浓厚氛围

     着眼产业升级强保障、固根本。聚焦新质生产力发展,听取特色专业镇建设、经开区发展等报告,调研绿色矿山、现代农业、数智经济等工作开展情况,助推传统产业改造升级、新兴产业培育壮大、未来产业加速布局。开展清香型白酒核心产区生产环境和历史文化保护立法调研,助力白酒产业向千亿级迈进。跟踪监督科技创新工作,推动破解成果转化不畅、创新动力不足等堵点问题。督促政府落实市委孙大军书记力推的100个乡村旅游重点村建设运营和文旅融合工作,提出盘活现有资源、升级优势项目、开发特色旅游产品等意见,让文化“软实力”成为发展“硬支撑”。

     深耕民生福祉办实事、解难事。监督电动自行车管理条例、消防“一法一条例”实施情况和控违拆违、反诈等工作,在推动减少交通事故、落实消防责任、规范建设秩序、打击电诈犯罪等方面扛起责任,用法治力量守护群众生命财产安全。检查公共文化服务“一法一条例”落实情况,推动相关部门履行法律责任、创新管理机制,丰富群众精神文化生活。围绕生育政策落实、养老服务、社会保险法实施、教师队伍建设等打出监督“组合拳”,积极回应群众关切,以人大之为建设幸福吕梁。

     守护青山绿水筑防线、靓底色。听取审议环境状况和环境保护目标完成、吕梁山西麓山水林田湖草沙一体化保护修复工程实施、固废利用等专项工作报告,支持降碳、减污、扩绿、增长协同并进,努力实现经济发展与生态保护协调统一。跟踪黄河保护法实施工作,助力“一泓清水入黄河”工程提前达效。开展环保督察问题整改“回头看”暨“吕梁环保行”,以刚性监督推动解决垃圾治理、矿山修复等难题,让美丽吕梁青山常在、绿水长流、空气常新。

     一年来,常委会突出代表主体地位,创新机制、建平台全力打造民主实践的人大样板

     我们坚持尊重代表、依靠代表、服务代表,支持和保障代表依法履职,通过代表凝聚起全市人民热爱吕梁、建设吕梁的智慧和力量。

持续扩大人民有序政治参与。常态化邀请117人次各级人大代表、政协委员、群众代表列席旁听常委会会议,开展代表联系少先队员等活动,让民意表达更为畅通、民主实践更加鲜活。组织代表300余人次开展视察调研、执法检查,为高质量发展献策聚力。规范化运行基层立法联系点,征集意见建议200余条,让地方立法载满“烟火气”。深化“领导干部+人大代表+联络站点+社区治理”模式,开展“代表进站入点听民情解民忧”主题活动,组织各级代表15279人次进站入点联系群众,推动解决问题3707件,让人民群众真正成为基层治理的主人翁、受益者。

     着力推动代表履职走深走实。组织省人大代表开展集中调研视察,指导和服务代表向省人代会提出议案建议103件。完善网上“明白办”、督办“回头看”等机制,督促179件代表建议全部办结并按期答复,乡镇救援力量建设、农村中小学校保留等一批代表关注、群众关心的事项得到阶段性推进。全面实施民生实事项目人大代表票决制,在市委领导下,构建起“群众提、代表定、政府办、人大评”工作闭环,建立“督办+审议+测评”监督机制。市政府担当作为、兑现承诺,民生答卷写满获得感、幸福感、安全感。

     精心做好代表履职服务保障。优化整合720个代表联络站点,打造履职主阵地。抓实代表履职管理,听取省人大代表履职情况报告,推行市人大代表向原选举单位述职全覆盖。开展线上线下代表专题培训、邀请专家进站释法、为代表征订学习报刊,全方位提升代表政治素养、法治思维与履职能力。用心用情做好服务保障,足额拨付经费,及时发放补贴,组织健康体检,关爱困难代表,让代表真切感受到“娘家”的温暖,以更饱满的热情依法履职、为民代言。

    过去一年,各位代表牢记使命、忠诚履职,在各自岗位上拼搏进取、勇创一流,绘就了担当作为的生动图景,交出了厚重务实的履职答卷,兑现了“人民选我当代表、我当代表为人民”的庄严承诺。在此,我谨代表市人大常委会向各位代表致以崇高敬意!

     过去一年常委会机关全面对标“四个机关”定位要求,坚持以党的建设为引领,认真履行全面从严治党主体责任,严格落实意识形态和国家安全工作责任制,健全层层抓党建工作机制,促进党建工作与人大履职深度融合。坚持以作风建设增效能,从严从实推进深入贯彻中央八项规定精神学习教育,支持派驻纪检监察组履行职责构建高效运转的“大办公室”格局,持续改进作风、优化服务。坚持以宣传引导强自信,人大志历经近六年编纂首次出版为全市人大事业薪火相传、高质量发展提供了四十年的翔实史料与经验借鉴;建强“栏—刊—微—屏”融媒体宣传平台,在市级以上主流媒体刊发稿件151篇,讲好人大故事、展现代表风采。坚持以学研结合练内功,组织“循迹溯源学思想”实践研学,举办专题讲座、业务培训和青年干部上讲台等活动,着力打造“政治坚定、服务人民、尊崇法治、发扬民主、勤勉尽责”的干部队伍,为高质量完成年度各项任务提供坚实保障。

     过去一年,常委会持续加强对县乡人大工作的联系指导,推动形成一批特色鲜明的基层实践:交城建立代表建议跨年度督办机制,通过引入媒体监督、公开办理过程与结果等方式推动办理,确保代表建议“落地有声”;文水构建“票决—监督—验收—测评”全链条监督机制,让群众在民生实事中全程参与、真正受益;石楼坚持“一线工作法”,推动28座淤地坝项目短期内全部开工;孝义打造“代表直播间”,深化“一站一品”建设,将代表履职延伸至社会治理“微单元”;中阳创新代表述职方式,制定“双述双评”机制,相关经验在省人大交流推广;临县立足“特色化+专业化”,推动代表联络站点发挥实效,等等。这些各具特色的基层实践,彰显了人大工作的活力与实效。要继续深化,合力推动全市人大工作再上新台阶。

    各位代表,此刻的成绩,是在既往工作的基础上取得的。回首过往,我们亲历了“十四五”宏伟蓝图在吕梁大地一步步变为现实,也见证了常委会在坚持和完善人民代表大会制度征程中的坚实足迹。从中央、省委、市委人大工作会议擘画蓝图、部署落实,到习近平总书记在庆祝全国人民代表大会成立70周年大会上标定方向、领航征程,这些具有里程碑意义的会议和讲话,为全市人大工作高质量开展提供了根本遵循、注入了强大动力。多年来,我们推动了一系列奠基长远的法规出台,实施了一系列靶向精准的监督实践,完善了一系列富有活力的工作机制,为美丽幸福吕梁建设凝聚了广泛共识、注入了法治力量,生动彰显了人民代表大会制度的显著优势,展现了市人大服务大局、履职为民的担当与成效,也为今后工作积淀了不少有益经验。

     各位代表,一切成绩的取得,根本在于习近平新时代中国特色社会主义思想的科学指引,是在市委坚强领导下,全体人大代表、组成人员和机关干部苦干实干、履职尽责的结果;市“一府一委两院”、县乡人大密切协作、同题共答的结果;市政协、政协委员、社会各界和全市人民充分信任、鼎力支持的结果。在此,我代表市人大常委会,向大家致以衷心的感谢!

     同时,对照市委要求、群众期待,我们也清醒认识到,常委会工作还存在一些不足:全过程人民民主的实践载体有待进一步丰富,立法工作服务高质量发展的针对性、实效性仍需持续增强,监督推动深层次矛盾破解的力度还应不断加大,代表依法履职的深度与广度仍有拓展空间,体现人大特色、顺应时代要求的制度机制有待逐步完善。这些问题需要在今后工作中,采取更加系统有力的举措切实解决。

今年工作主要任务

      征程万里风正劲,重任千钧再出发。2026年“十五五”规划开局起步的奠基之年,是市届人大依法履职的收官之年。新的一年,市人大常委会坚持以习近平新时代中国特色社会主义思想为指导在市委的坚强领导下,完整准确全面贯彻党的二十大二十届历次全会精神,深刻领悟“两个确立”的决定性意义,增强“四个意识”、坚定“四个自信”、做到“两个维护”,深入学习贯彻习近平法治思想、习近平总书记关于坚持和完善人民代表大会制度的重要思想坚持党的领导、人民当家作主、依法治国有机统一,践行和发展全过程人民民主,坚决落实党中央决策部署和省委工作要求,紧紧围绕市委对经济社会发展的总体定位和20件大事要事安排部署,精益求精提升立法质效动真碰硬增强监督刚性,守正创新发挥代表作用,从严从实锻造过硬队伍,为奋力谱写三晋大地推进中国式现代化吕梁新篇章贡献人大力量

    重点做好五方面工作:

    一是强化初心如磐的定力,以更高站位把牢履职方向

     坚持政治机关定位,严格落实“第一议题”制度,系统研读《论坚持和完善人民代表大会制度》专题文集,做到学思用贯通、知信行统一。认真践行市委书记孙大军对全市人大工作提出的四点要求,严格执行重大事项请示报告制度,主动将市委决策部署转化为人大履职清单。深化溯源溯史溯理人大理论研究,建强用好全媒体宣传矩阵,牢牢守住人大工作的大方向、大原则、大道理

    二是恪守人民至上的立场,以更优路径丰富民主实践

    充分发挥人大在密切同人民群众联系中的带头作用,健全吸纳民意、汇集民智工作机制,拓展民主参与平台,着力打造具有吕梁特色的全过程人民民主实践品牌。推动代表联络站点提质扩容,探索建设专业型、行业型代表联络站点,增设代表工作室,推动“站点室”全面融入党群服务中心、基层治理网格和产业发展前沿。深化民生实事项目人大代表票决制,高质量完成本年度5件民生实事票决项目,并对去年已完成项目开展“回头看”,切实把“项目清单”变为全市人民的“幸福账单”。继续深化“领导干部+人大代表+联络站点+社区治理”工作模式,深入开展“代表进站入点听民情解民忧”主题活动,持续完善代表履职指导清单与档案管理,不断提升议案建议办理质量,支持和保障代表在发展一线大显身手、尽显其才。

    三是永葆奋楫争先的锐气,以更实举措服务中心大局

    在监督靶向上精准聚焦,围绕“十五五”开好局、起好步总体要求,紧扣市委年度中心工作和重点任务安排,科学制定并实施年度监督计划,坚决做到市委工作重心在哪里,人大监督就跟进到哪里,力量就汇聚到哪里,作用就发挥到哪里。在护航发展上挺膺担当,扎实做好计划、预算审查和审计整改监督,加强国有资产、政府债务监管,跟踪统计法实施、中部引黄县域配套水网工程建设等工作,以有力有效的监督,筑牢经济社会高质量发展的坚实根基。在产业升级上主动攻坚,专题调研特优农业产业发展,跟踪开发区、特色专业镇建设审议意见落实情况,助推产业集群发展、提档升级。在守护生态上勇于亮剑,落实生态文明建设情况报告制度,检查乡村绿化条例实施情况,继续开展“吕梁环保行”,督促工业固废资源化利用,跟踪吕梁山西麓山水林田湖草沙一体化保护和修复工程建设,多措并举绘就天蓝水绿山清生态画卷。在乡村振兴上精准发力,听取审议农村公路建设工作情况报告,对文物保护、文旅融合、旅游重点村建设运营等实施监督,为乡村发展提供有力支撑。在造福民生上用心用情,开展家庭教育促进法、药品管理法、集中供热条例执法检查,听取中医药事业发展、保障性住房建设分配等工作情况报告,持续跟踪监督教师队伍建设、老旧小区改造、电梯安全使用、社会保险法实施、整治群众身边不正之风和腐败问题等工作,让改革发展成果更多更公平惠及千家万户。

   四是锤炼勇毅前行的担当,以更显成效写好法治答卷

    聚焦打造世界级清香型白酒产业集群,制定清香型白酒核心产区生产环境和历史文化保护条例,以法治方式护航白酒产业发展。落实市委推进建筑垃圾综合治理部署,制定建筑垃圾管理条例,为绿色低碳发展和城乡人居环境改善提供坚实法治保障。完成柳林泉域水资源保护、横泉水库饮用水水源保护两部条例的立法后评估,确保法规始终贴合实践需求。落实市委全面推进法治吕梁建设安排,系统谋划五届人大立法规划。听取审议“八五”普法、行政审判、公益诉讼等工作情况报告,让法治信仰、法治思维、法治方式在全社会落地生根、蔚然成风。

   五是秉持实干笃行的追求,以更严要求加强自身建设

    对标习近平总书记关于“四个机关”建设要求,全面加强政治、思想、组织、作风、纪律建设,教育引导机关干部树立和践行正确政绩观,坚持为民出政绩、以实干出政绩。以高质量党建为统领,全面贯彻新时代党的建设总要求,认真履行全面从严治党主体责任,深入开展党内集中教育,纵深推进勤廉人大建设,切实增强自我革命的自觉性和坚定性。以推动人大改革为主线,修改完善立法、监督、民主实践等制度机制,加快构建系统完备、科学规范、运行有效的制度体系。以调查研究为抓手,围绕全市中心工作和群众关切,形成一批有价值、有分量、能转化的研究成果。以效能建设为重点,密切与上级人大的工作联系,加强对县乡人大工作的联系指导,巩固“大办公室”机制,改进文风会风,提升干部履职能力,推动全市人大工作整体跃升、全面过硬。

     各位代表!续写新时代吕梁英雄传,当激扬红色血脉滋养的志气、骨气、底气;奋进“十五五”壮阔新征程,当升腾启航2026带来的福气、喜气、名气。让我们更加紧密地团结在以习近平同志为核心的党中央周围,在市委坚强领导下,大力弘扬吕梁精神,以跃马扬鞭的勇气、万马奔腾的活力、马不停蹄的干劲,一马当先、勇蹚新路,交出无愧于时代、无愧于人民的优秀答卷!

    附件一

    相关名词解释

(仅供参考)

1.法检“两官”:员额法官、员额检察官。

2.“八五”普法决议关于落实第八个五年法治宣传教育的决议

3.消防“一法一条例”《中华人民共和国消防法》《山西省消防条例》。

4.公共文化服务“一法一条例”:《中华人民共和国公共文化服务保障法》《山西省公共文化服务保障条例》。

5.“一站一品”:每个联络站立足自身所在区域的资源禀赋、群众需求和代表履职优势,打造一个具有辨识度、差异化的核心服务品牌,形成“一站一特色、站站有亮点”的格局。

6.“双述双评”机制:辖区市人大代表向县人大常委会述职,县乡人大代表向原选区选民述职。采用“口头报告+书面陈述”“现场问询+民主测评”的复合形式,严格落实事前公示述职代表名单、事后公开评议结果机制,实现了代表“一年一报告、届内全覆盖”的常态化目标,树立了“履职行不行、群众来评判”的鲜明导向。

7.市委“六位一体”经济工作主题:转型发展、能源革命、生态建设、乡村振兴、民生改善、安全发展。

8.市委书记孙大军对全市人大工作提出的四点要求:2025年12月31日,市委书记孙大军在出席市人大常委会干部大会时,为全市人大工作提出四点要求:一是提升立法质效,二是围绕大局监督,三是发挥代表作用,四是加强自身建设。

          来源:吕梁人大之声

最新文章

随机文章

基本 文件 流程 错误 SQL 调试
  1. 请求信息 : 2026-04-20 20:05:22 HTTP/2.0 GET : https://b.15386.cn/a/463731.html
  2. 运行时间 : 0.103691s [ 吞吐率:9.64req/s ] 内存消耗:4,452.83kb 文件加载:140
  3. 缓存信息 : 0 reads,0 writes
  4. 会话信息 : SESSION_ID=123618121c2a7c47b5f41196d9b7eb7b
  1. /yingpanguazai/ssd/ssd1/www/b.15386.cn/public/index.php ( 0.79 KB )
  2. /yingpanguazai/ssd/ssd1/www/b.15386.cn/vendor/autoload.php ( 0.17 KB )
  3. /yingpanguazai/ssd/ssd1/www/b.15386.cn/vendor/composer/autoload_real.php ( 2.49 KB )
  4. /yingpanguazai/ssd/ssd1/www/b.15386.cn/vendor/composer/platform_check.php ( 0.90 KB )
  5. /yingpanguazai/ssd/ssd1/www/b.15386.cn/vendor/composer/ClassLoader.php ( 14.03 KB )
  6. /yingpanguazai/ssd/ssd1/www/b.15386.cn/vendor/composer/autoload_static.php ( 4.90 KB )
  7. /yingpanguazai/ssd/ssd1/www/b.15386.cn/vendor/topthink/think-helper/src/helper.php ( 8.34 KB )
  8. /yingpanguazai/ssd/ssd1/www/b.15386.cn/vendor/topthink/think-validate/src/helper.php ( 2.19 KB )
  9. /yingpanguazai/ssd/ssd1/www/b.15386.cn/vendor/topthink/think-orm/src/helper.php ( 1.47 KB )
  10. /yingpanguazai/ssd/ssd1/www/b.15386.cn/vendor/topthink/think-orm/stubs/load_stubs.php ( 0.16 KB )
  11. /yingpanguazai/ssd/ssd1/www/b.15386.cn/vendor/topthink/framework/src/think/Exception.php ( 1.69 KB )
  12. /yingpanguazai/ssd/ssd1/www/b.15386.cn/vendor/topthink/think-container/src/Facade.php ( 2.71 KB )
  13. /yingpanguazai/ssd/ssd1/www/b.15386.cn/vendor/symfony/deprecation-contracts/function.php ( 0.99 KB )
  14. /yingpanguazai/ssd/ssd1/www/b.15386.cn/vendor/symfony/polyfill-mbstring/bootstrap.php ( 8.26 KB )
  15. /yingpanguazai/ssd/ssd1/www/b.15386.cn/vendor/symfony/polyfill-mbstring/bootstrap80.php ( 9.78 KB )
  16. /yingpanguazai/ssd/ssd1/www/b.15386.cn/vendor/symfony/var-dumper/Resources/functions/dump.php ( 1.49 KB )
  17. /yingpanguazai/ssd/ssd1/www/b.15386.cn/vendor/topthink/think-dumper/src/helper.php ( 0.18 KB )
  18. /yingpanguazai/ssd/ssd1/www/b.15386.cn/vendor/symfony/var-dumper/VarDumper.php ( 4.30 KB )
  19. /yingpanguazai/ssd/ssd1/www/b.15386.cn/vendor/topthink/framework/src/think/App.php ( 15.30 KB )
  20. /yingpanguazai/ssd/ssd1/www/b.15386.cn/vendor/topthink/think-container/src/Container.php ( 15.76 KB )
  21. /yingpanguazai/ssd/ssd1/www/b.15386.cn/vendor/psr/container/src/ContainerInterface.php ( 1.02 KB )
  22. /yingpanguazai/ssd/ssd1/www/b.15386.cn/app/provider.php ( 0.19 KB )
  23. /yingpanguazai/ssd/ssd1/www/b.15386.cn/vendor/topthink/framework/src/think/Http.php ( 6.04 KB )
  24. /yingpanguazai/ssd/ssd1/www/b.15386.cn/vendor/topthink/think-helper/src/helper/Str.php ( 7.29 KB )
  25. /yingpanguazai/ssd/ssd1/www/b.15386.cn/vendor/topthink/framework/src/think/Env.php ( 4.68 KB )
  26. /yingpanguazai/ssd/ssd1/www/b.15386.cn/app/common.php ( 0.03 KB )
  27. /yingpanguazai/ssd/ssd1/www/b.15386.cn/vendor/topthink/framework/src/helper.php ( 18.78 KB )
  28. /yingpanguazai/ssd/ssd1/www/b.15386.cn/vendor/topthink/framework/src/think/Config.php ( 5.54 KB )
  29. /yingpanguazai/ssd/ssd1/www/b.15386.cn/config/app.php ( 0.95 KB )
  30. /yingpanguazai/ssd/ssd1/www/b.15386.cn/config/cache.php ( 0.78 KB )
  31. /yingpanguazai/ssd/ssd1/www/b.15386.cn/config/console.php ( 0.23 KB )
  32. /yingpanguazai/ssd/ssd1/www/b.15386.cn/config/cookie.php ( 0.56 KB )
  33. /yingpanguazai/ssd/ssd1/www/b.15386.cn/config/database.php ( 2.48 KB )
  34. /yingpanguazai/ssd/ssd1/www/b.15386.cn/vendor/topthink/framework/src/think/facade/Env.php ( 1.67 KB )
  35. /yingpanguazai/ssd/ssd1/www/b.15386.cn/config/filesystem.php ( 0.61 KB )
  36. /yingpanguazai/ssd/ssd1/www/b.15386.cn/config/lang.php ( 0.91 KB )
  37. /yingpanguazai/ssd/ssd1/www/b.15386.cn/config/log.php ( 1.35 KB )
  38. /yingpanguazai/ssd/ssd1/www/b.15386.cn/config/middleware.php ( 0.19 KB )
  39. /yingpanguazai/ssd/ssd1/www/b.15386.cn/config/route.php ( 1.89 KB )
  40. /yingpanguazai/ssd/ssd1/www/b.15386.cn/config/session.php ( 0.57 KB )
  41. /yingpanguazai/ssd/ssd1/www/b.15386.cn/config/trace.php ( 0.34 KB )
  42. /yingpanguazai/ssd/ssd1/www/b.15386.cn/config/view.php ( 0.82 KB )
  43. /yingpanguazai/ssd/ssd1/www/b.15386.cn/app/event.php ( 0.25 KB )
  44. /yingpanguazai/ssd/ssd1/www/b.15386.cn/vendor/topthink/framework/src/think/Event.php ( 7.67 KB )
  45. /yingpanguazai/ssd/ssd1/www/b.15386.cn/app/service.php ( 0.13 KB )
  46. /yingpanguazai/ssd/ssd1/www/b.15386.cn/app/AppService.php ( 0.26 KB )
  47. /yingpanguazai/ssd/ssd1/www/b.15386.cn/vendor/topthink/framework/src/think/Service.php ( 1.64 KB )
  48. /yingpanguazai/ssd/ssd1/www/b.15386.cn/vendor/topthink/framework/src/think/Lang.php ( 7.35 KB )
  49. /yingpanguazai/ssd/ssd1/www/b.15386.cn/vendor/topthink/framework/src/lang/zh-cn.php ( 13.70 KB )
  50. /yingpanguazai/ssd/ssd1/www/b.15386.cn/vendor/topthink/framework/src/think/initializer/Error.php ( 3.31 KB )
  51. /yingpanguazai/ssd/ssd1/www/b.15386.cn/vendor/topthink/framework/src/think/initializer/RegisterService.php ( 1.33 KB )
  52. /yingpanguazai/ssd/ssd1/www/b.15386.cn/vendor/services.php ( 0.14 KB )
  53. /yingpanguazai/ssd/ssd1/www/b.15386.cn/vendor/topthink/framework/src/think/service/PaginatorService.php ( 1.52 KB )
  54. /yingpanguazai/ssd/ssd1/www/b.15386.cn/vendor/topthink/framework/src/think/service/ValidateService.php ( 0.99 KB )
  55. /yingpanguazai/ssd/ssd1/www/b.15386.cn/vendor/topthink/framework/src/think/service/ModelService.php ( 2.04 KB )
  56. /yingpanguazai/ssd/ssd1/www/b.15386.cn/vendor/topthink/think-trace/src/Service.php ( 0.77 KB )
  57. /yingpanguazai/ssd/ssd1/www/b.15386.cn/vendor/topthink/framework/src/think/Middleware.php ( 6.72 KB )
  58. /yingpanguazai/ssd/ssd1/www/b.15386.cn/vendor/topthink/framework/src/think/initializer/BootService.php ( 0.77 KB )
  59. /yingpanguazai/ssd/ssd1/www/b.15386.cn/vendor/topthink/think-orm/src/Paginator.php ( 11.86 KB )
  60. /yingpanguazai/ssd/ssd1/www/b.15386.cn/vendor/topthink/think-validate/src/Validate.php ( 63.20 KB )
  61. /yingpanguazai/ssd/ssd1/www/b.15386.cn/vendor/topthink/think-orm/src/Model.php ( 23.55 KB )
  62. /yingpanguazai/ssd/ssd1/www/b.15386.cn/vendor/topthink/think-orm/src/model/concern/Attribute.php ( 21.05 KB )
  63. /yingpanguazai/ssd/ssd1/www/b.15386.cn/vendor/topthink/think-orm/src/model/concern/AutoWriteData.php ( 4.21 KB )
  64. /yingpanguazai/ssd/ssd1/www/b.15386.cn/vendor/topthink/think-orm/src/model/concern/Conversion.php ( 6.44 KB )
  65. /yingpanguazai/ssd/ssd1/www/b.15386.cn/vendor/topthink/think-orm/src/model/concern/DbConnect.php ( 5.16 KB )
  66. /yingpanguazai/ssd/ssd1/www/b.15386.cn/vendor/topthink/think-orm/src/model/concern/ModelEvent.php ( 2.33 KB )
  67. /yingpanguazai/ssd/ssd1/www/b.15386.cn/vendor/topthink/think-orm/src/model/concern/RelationShip.php ( 28.29 KB )
  68. /yingpanguazai/ssd/ssd1/www/b.15386.cn/vendor/topthink/think-helper/src/contract/Arrayable.php ( 0.09 KB )
  69. /yingpanguazai/ssd/ssd1/www/b.15386.cn/vendor/topthink/think-helper/src/contract/Jsonable.php ( 0.13 KB )
  70. /yingpanguazai/ssd/ssd1/www/b.15386.cn/vendor/topthink/think-orm/src/model/contract/Modelable.php ( 0.09 KB )
  71. /yingpanguazai/ssd/ssd1/www/b.15386.cn/vendor/topthink/framework/src/think/Db.php ( 2.88 KB )
  72. /yingpanguazai/ssd/ssd1/www/b.15386.cn/vendor/topthink/think-orm/src/DbManager.php ( 8.52 KB )
  73. /yingpanguazai/ssd/ssd1/www/b.15386.cn/vendor/topthink/framework/src/think/Log.php ( 6.28 KB )
  74. /yingpanguazai/ssd/ssd1/www/b.15386.cn/vendor/topthink/framework/src/think/Manager.php ( 3.92 KB )
  75. /yingpanguazai/ssd/ssd1/www/b.15386.cn/vendor/psr/log/src/LoggerTrait.php ( 2.69 KB )
  76. /yingpanguazai/ssd/ssd1/www/b.15386.cn/vendor/psr/log/src/LoggerInterface.php ( 2.71 KB )
  77. /yingpanguazai/ssd/ssd1/www/b.15386.cn/vendor/topthink/framework/src/think/Cache.php ( 4.92 KB )
  78. /yingpanguazai/ssd/ssd1/www/b.15386.cn/vendor/psr/simple-cache/src/CacheInterface.php ( 4.71 KB )
  79. /yingpanguazai/ssd/ssd1/www/b.15386.cn/vendor/topthink/think-helper/src/helper/Arr.php ( 16.63 KB )
  80. /yingpanguazai/ssd/ssd1/www/b.15386.cn/vendor/topthink/framework/src/think/cache/driver/File.php ( 7.84 KB )
  81. /yingpanguazai/ssd/ssd1/www/b.15386.cn/vendor/topthink/framework/src/think/cache/Driver.php ( 9.03 KB )
  82. /yingpanguazai/ssd/ssd1/www/b.15386.cn/vendor/topthink/framework/src/think/contract/CacheHandlerInterface.php ( 1.99 KB )
  83. /yingpanguazai/ssd/ssd1/www/b.15386.cn/app/Request.php ( 0.09 KB )
  84. /yingpanguazai/ssd/ssd1/www/b.15386.cn/vendor/topthink/framework/src/think/Request.php ( 55.78 KB )
  85. /yingpanguazai/ssd/ssd1/www/b.15386.cn/app/middleware.php ( 0.25 KB )
  86. /yingpanguazai/ssd/ssd1/www/b.15386.cn/vendor/topthink/framework/src/think/Pipeline.php ( 2.61 KB )
  87. /yingpanguazai/ssd/ssd1/www/b.15386.cn/vendor/topthink/think-trace/src/TraceDebug.php ( 3.40 KB )
  88. /yingpanguazai/ssd/ssd1/www/b.15386.cn/vendor/topthink/framework/src/think/middleware/SessionInit.php ( 1.94 KB )
  89. /yingpanguazai/ssd/ssd1/www/b.15386.cn/vendor/topthink/framework/src/think/Session.php ( 1.80 KB )
  90. /yingpanguazai/ssd/ssd1/www/b.15386.cn/vendor/topthink/framework/src/think/session/driver/File.php ( 6.27 KB )
  91. /yingpanguazai/ssd/ssd1/www/b.15386.cn/vendor/topthink/framework/src/think/contract/SessionHandlerInterface.php ( 0.87 KB )
  92. /yingpanguazai/ssd/ssd1/www/b.15386.cn/vendor/topthink/framework/src/think/session/Store.php ( 7.12 KB )
  93. /yingpanguazai/ssd/ssd1/www/b.15386.cn/vendor/topthink/framework/src/think/Route.php ( 23.73 KB )
  94. /yingpanguazai/ssd/ssd1/www/b.15386.cn/vendor/topthink/framework/src/think/route/RuleName.php ( 5.75 KB )
  95. /yingpanguazai/ssd/ssd1/www/b.15386.cn/vendor/topthink/framework/src/think/route/Domain.php ( 2.53 KB )
  96. /yingpanguazai/ssd/ssd1/www/b.15386.cn/vendor/topthink/framework/src/think/route/RuleGroup.php ( 22.43 KB )
  97. /yingpanguazai/ssd/ssd1/www/b.15386.cn/vendor/topthink/framework/src/think/route/Rule.php ( 26.95 KB )
  98. /yingpanguazai/ssd/ssd1/www/b.15386.cn/vendor/topthink/framework/src/think/route/RuleItem.php ( 9.78 KB )
  99. /yingpanguazai/ssd/ssd1/www/b.15386.cn/route/app.php ( 1.72 KB )
  100. /yingpanguazai/ssd/ssd1/www/b.15386.cn/vendor/topthink/framework/src/think/facade/Route.php ( 4.70 KB )
  101. /yingpanguazai/ssd/ssd1/www/b.15386.cn/vendor/topthink/framework/src/think/route/dispatch/Controller.php ( 4.74 KB )
  102. /yingpanguazai/ssd/ssd1/www/b.15386.cn/vendor/topthink/framework/src/think/route/Dispatch.php ( 10.44 KB )
  103. /yingpanguazai/ssd/ssd1/www/b.15386.cn/app/controller/Index.php ( 4.81 KB )
  104. /yingpanguazai/ssd/ssd1/www/b.15386.cn/app/BaseController.php ( 2.05 KB )
  105. /yingpanguazai/ssd/ssd1/www/b.15386.cn/vendor/topthink/think-orm/src/facade/Db.php ( 0.93 KB )
  106. /yingpanguazai/ssd/ssd1/www/b.15386.cn/vendor/topthink/think-orm/src/db/connector/Mysql.php ( 5.44 KB )
  107. /yingpanguazai/ssd/ssd1/www/b.15386.cn/vendor/topthink/think-orm/src/db/PDOConnection.php ( 52.47 KB )
  108. /yingpanguazai/ssd/ssd1/www/b.15386.cn/vendor/topthink/think-orm/src/db/Connection.php ( 8.39 KB )
  109. /yingpanguazai/ssd/ssd1/www/b.15386.cn/vendor/topthink/think-orm/src/db/ConnectionInterface.php ( 4.57 KB )
  110. /yingpanguazai/ssd/ssd1/www/b.15386.cn/vendor/topthink/think-orm/src/db/builder/Mysql.php ( 16.58 KB )
  111. /yingpanguazai/ssd/ssd1/www/b.15386.cn/vendor/topthink/think-orm/src/db/Builder.php ( 24.06 KB )
  112. /yingpanguazai/ssd/ssd1/www/b.15386.cn/vendor/topthink/think-orm/src/db/BaseBuilder.php ( 27.50 KB )
  113. /yingpanguazai/ssd/ssd1/www/b.15386.cn/vendor/topthink/think-orm/src/db/Query.php ( 15.71 KB )
  114. /yingpanguazai/ssd/ssd1/www/b.15386.cn/vendor/topthink/think-orm/src/db/BaseQuery.php ( 45.13 KB )
  115. /yingpanguazai/ssd/ssd1/www/b.15386.cn/vendor/topthink/think-orm/src/db/concern/TimeFieldQuery.php ( 7.43 KB )
  116. /yingpanguazai/ssd/ssd1/www/b.15386.cn/vendor/topthink/think-orm/src/db/concern/AggregateQuery.php ( 3.26 KB )
  117. /yingpanguazai/ssd/ssd1/www/b.15386.cn/vendor/topthink/think-orm/src/db/concern/ModelRelationQuery.php ( 20.07 KB )
  118. /yingpanguazai/ssd/ssd1/www/b.15386.cn/vendor/topthink/think-orm/src/db/concern/ParamsBind.php ( 3.66 KB )
  119. /yingpanguazai/ssd/ssd1/www/b.15386.cn/vendor/topthink/think-orm/src/db/concern/ResultOperation.php ( 7.01 KB )
  120. /yingpanguazai/ssd/ssd1/www/b.15386.cn/vendor/topthink/think-orm/src/db/concern/WhereQuery.php ( 19.37 KB )
  121. /yingpanguazai/ssd/ssd1/www/b.15386.cn/vendor/topthink/think-orm/src/db/concern/JoinAndViewQuery.php ( 7.11 KB )
  122. /yingpanguazai/ssd/ssd1/www/b.15386.cn/vendor/topthink/think-orm/src/db/concern/TableFieldInfo.php ( 2.63 KB )
  123. /yingpanguazai/ssd/ssd1/www/b.15386.cn/vendor/topthink/think-orm/src/db/concern/Transaction.php ( 2.77 KB )
  124. /yingpanguazai/ssd/ssd1/www/b.15386.cn/vendor/topthink/framework/src/think/log/driver/File.php ( 5.96 KB )
  125. /yingpanguazai/ssd/ssd1/www/b.15386.cn/vendor/topthink/framework/src/think/contract/LogHandlerInterface.php ( 0.86 KB )
  126. /yingpanguazai/ssd/ssd1/www/b.15386.cn/vendor/topthink/framework/src/think/log/Channel.php ( 3.89 KB )
  127. /yingpanguazai/ssd/ssd1/www/b.15386.cn/vendor/topthink/framework/src/think/event/LogRecord.php ( 1.02 KB )
  128. /yingpanguazai/ssd/ssd1/www/b.15386.cn/vendor/topthink/think-helper/src/Collection.php ( 16.47 KB )
  129. /yingpanguazai/ssd/ssd1/www/b.15386.cn/vendor/topthink/framework/src/think/facade/View.php ( 1.70 KB )
  130. /yingpanguazai/ssd/ssd1/www/b.15386.cn/vendor/topthink/framework/src/think/View.php ( 4.39 KB )
  131. /yingpanguazai/ssd/ssd1/www/b.15386.cn/vendor/topthink/framework/src/think/Response.php ( 8.81 KB )
  132. /yingpanguazai/ssd/ssd1/www/b.15386.cn/vendor/topthink/framework/src/think/response/View.php ( 3.29 KB )
  133. /yingpanguazai/ssd/ssd1/www/b.15386.cn/vendor/topthink/framework/src/think/Cookie.php ( 6.06 KB )
  134. /yingpanguazai/ssd/ssd1/www/b.15386.cn/vendor/topthink/think-view/src/Think.php ( 8.38 KB )
  135. /yingpanguazai/ssd/ssd1/www/b.15386.cn/vendor/topthink/framework/src/think/contract/TemplateHandlerInterface.php ( 1.60 KB )
  136. /yingpanguazai/ssd/ssd1/www/b.15386.cn/vendor/topthink/think-template/src/Template.php ( 46.61 KB )
  137. /yingpanguazai/ssd/ssd1/www/b.15386.cn/vendor/topthink/think-template/src/template/driver/File.php ( 2.41 KB )
  138. /yingpanguazai/ssd/ssd1/www/b.15386.cn/vendor/topthink/think-template/src/template/contract/DriverInterface.php ( 0.86 KB )
  139. /yingpanguazai/ssd/ssd1/www/b.15386.cn/runtime/temp/0f4637a61cc1a5e134efaf94b5a86ce4.php ( 12.06 KB )
  140. /yingpanguazai/ssd/ssd1/www/b.15386.cn/vendor/topthink/think-trace/src/Html.php ( 4.42 KB )
  1. CONNECT:[ UseTime:0.000717s ] mysql:host=127.0.0.1;port=3306;dbname=b_15386;charset=utf8mb4
  2. SHOW FULL COLUMNS FROM `fenlei` [ RunTime:0.001008s ]
  3. SELECT * FROM `fenlei` WHERE `fid` = 0 [ RunTime:0.000330s ]
  4. SELECT * FROM `fenlei` WHERE `fid` = 63 [ RunTime:0.000248s ]
  5. SHOW FULL COLUMNS FROM `set` [ RunTime:0.000626s ]
  6. SELECT * FROM `set` [ RunTime:0.000248s ]
  7. SHOW FULL COLUMNS FROM `article` [ RunTime:0.000758s ]
  8. SELECT * FROM `article` WHERE `id` = 463731 LIMIT 1 [ RunTime:0.001409s ]
  9. UPDATE `article` SET `lasttime` = 1776686722 WHERE `id` = 463731 [ RunTime:0.008480s ]
  10. SELECT * FROM `fenlei` WHERE `id` = 64 LIMIT 1 [ RunTime:0.001161s ]
  11. SELECT * FROM `article` WHERE `id` < 463731 ORDER BY `id` DESC LIMIT 1 [ RunTime:0.000632s ]
  12. SELECT * FROM `article` WHERE `id` > 463731 ORDER BY `id` ASC LIMIT 1 [ RunTime:0.003386s ]
  13. SELECT * FROM `article` WHERE `id` < 463731 ORDER BY `id` DESC LIMIT 10 [ RunTime:0.003906s ]
  14. SELECT * FROM `article` WHERE `id` < 463731 ORDER BY `id` DESC LIMIT 10,10 [ RunTime:0.000925s ]
  15. SELECT * FROM `article` WHERE `id` < 463731 ORDER BY `id` DESC LIMIT 20,10 [ RunTime:0.006124s ]
0.105276s