当前位置:首页>工作报告>难倒众人的广东省考面试真题,用 26 政府工作报告轻松拿高分

难倒众人的广东省考面试真题,用 26 政府工作报告轻松拿高分

  • 2026-04-07 23:11:36
难倒众人的广东省考面试真题,用 26 政府工作报告轻松拿高分

点击蓝字  关注我们

  公考面试选菜头,校长直带、老师更好!

最近微信改版,有同学说看不到推送,大家记得设置星标哦,这样就不会错过精彩内容啦!

26广东省政府工作报告

2026广东省政府工作报告已经发布,在广东省考面试中,善用报告中的目标和具体成果,可以让答题更具说服力和本土针对性。

今天我们再结合一道大家普遍觉得难的面试真题,来示范如何引用政府工作报告内容,让你冲面试80!

  广东省考面试真题

题目总书记强调 “中国人要把饭碗端在自己手里,而且碗里应该主要装中国粮”,请谈谈你对这句话的理解?

   作答

各位考官,总书记强调 “中国人要把饭碗端在自己手里,而且碗里应该主要装中国粮”,深刻阐明了粮食安全是治国安邦的头等大事,广东“十四五” 时期粮食总产量创 2006 年以来新高、单产达历史峰值,印证了 “手中有粮、心中不慌” 的深刻内涵。

粮食安全是民生之本,关乎群众基本福祉。政府工作报告将 “保障和改善民生” 作为核心任务,而粮食安全是最基础的民生底线。广东常住人口超 1.2 亿,粮食需求巨大,保障自给自足直接关系群众 “米袋子”“菜篮子” 稳定。只有饭碗端稳,才能让群众安居乐业,为其他民生工作筑牢根基。让群众吃得放心、吃得安心,这与报告 “让人民群众获得更健康更有品质生活” 的目标高度契合。

粮食安全是发展之基,支撑经济社会稳定运行。农业是国民经济的基础,粮食产业不仅保障口粮供应,更带动上下游产业发展 —— 广东农林牧渔业总产值增长 4.9%,丝苗米等品种育成突破性新品种。报告提出 “推动供需高水平动态适配”,粮食安全正是供需平衡的关键:若依赖进口,国际市场波动将直接影响物价与产业链安全。广东以粮食安全为压舱石,为工业生产、服务业发展提供稳定环境,彰显了粮食安全对经济持续健康发展的重要意义。

粮食安全是战略之要,彰显大省责任担当。政府工作报告强调广东要 “在推进中国式现代化建设中走在前列”,保障粮食安全是重要体现。作为经济大省,广东既要保障自身供应,更要为国家粮食安全贡献力量。报告中 “坚决落实耕地保护和粮食安全党政同责”“推进撂荒耕地复耕复种” 等部署,彰显了广东的责任担当。

要牢牢守住粮食安全底线,需落实三项举措:一是严守耕地红线,结合报告 “高质量推进高标准农田建设” 要求,严厉打击 “非粮化”“非农化”,推进全域土地综合整治;二是强化科技赋能,落实 “发展科技农业、绿色农业” 部署,推广节水抗旱稻等优良品种,扩大机械化种植,提升农业科技进步贡献率;三是完善扶持政策,按照 “保护和调动农民种粮积极性” 要求,提高种粮补贴,健全价格形成机制,发展粮食加工产业,让农民种粮有收益、有动力。

各位考官,我认为粮食安全事关国计民生与发展大局。广东以实际行动践行总书记重要指示,将粮食安全融入政府工作各方面。只要坚守底线思维,就一定能为广东高质量发展和国家粮食安全筑牢根基,让中国式现代化建设更有底气、更有保障。

目前我们的广东省考/广东选调面试班还剩少量席位:

班次信息

(广东省考/广东选调)

线下班(线下7天+线上X天,12人小班)

   线下三期班

1.线下三期线上先导课:2.3开始(晚20:00-22:00)

2.线下三期线下带练:2.7-2.13(早8:00-晚22:00)

3.开班城市:广州

以上班级结课后均加享核心团队线上亲授冲刺大课!

班级人数:

12人/班

价格信息:

非协议交15800入学,无论面试通过与否均不退。

守擂协议0元入学,通过面试后交22800,体检、政审、公示任一环节不过,退回22800;

逆袭协议首付5000入学,通过面试后补缴30800,体检、政审、公示任一环节不过,退回30800,首付款 5000 无论面试通过与否均不退。

注:笔试排名在报考岗位招录名额内为守擂,其余为逆袭(比如招一排一,招二排前二,以此类推)

如何报班

通过小程序报名,扫码按照要求提交资料即可报班

报班咨询

广东省考

广东选调

#为什么选择我们

菜头团队始终以“精准本土考情+独家研发资料+小班反模板教学”为核心,拒绝通用化备考方案,全程贴合广东省考/选调面试特色,帮你避开无效努力,高效冲刺高分。

一、 直击命题源头,吃透广东省考/选调考情

广东省考/选调面试真题看似灵活多变,但实则所有真题均源自《求是》《中国党政干部论坛》《中办通讯》《思想理论动态参阅》《人民论坛》等核心党媒,其中《中国党政干部论坛》《中办通讯》《思想理论动态参阅》三本为机要杂志,无法复印摘抄,仅能通过现场翻阅、记忆的方式收集话题。

为抓取核心考点,我们团队单是梳理这些话题就耗时半个多月,层层筛选、严格把关,确保素材与模拟题质量。

我们全面收录2024年以来这些党媒的全部重要话题及国务院重大政策方针,涵盖128个热门话题、27个热点政策,通过剔除重复内容、归纳核心脉络,最终整合为55个政策理论类大话题,全部融入我们的面试教材绿宝书里。

同时,我们针对性采用“一话题多出题”模式,额外补充55个社会热点话题,兼顾领导讲话题与现象题训练,帮你省去海量梳理时间。

二、独家研发三大高分教材

普通市面资料很少适配广东省考/选调考情特性,我们 26 年全新升级的三本套核心教材(红宝书、蓝宝书、绿宝书),专为广东省考/选调考生量身定制,每一页都聚焦提分核心!

1、 红宝书:本土独创方法论

我们以广东材料结构化这一核心特色为出发点,专门研发适配本土的面试理论体系。内容涵盖广东省考/选调考情介绍、材料结构化五大特点、高分注意事项、考官踩点给分的共性规律,精准破解小白“拿到题目不会论证”的核心痛点,助力大家快速适应广东省考/选调省情与本土面试特色。

2、蓝宝书:真题同源训练+押题

蓝宝书聚焦历年真题与预测题解析,全面收录广东省考与广东选调材料结构化改革以来的所有真题,同时针对高频热门考点编制模拟预测题,完美还原广东“10分钟思考+10分钟作答”的材料结构化题型特点,重点贴合小切口社会现象题与政府思维导向计划组织题的考察偏好,共涵盖75套精品预测题。

每套真题均从考察要素、答题解法、材料结合技巧、材料要点提炼、论证框架构思等维度展开详细讲解,最终配套完整答题示范,如同老师手把手授课,带领大家熟悉题型、掌握方法,轻松答好每一道题。

我们非常注重大家迁移的能力,学会一道题就要把它真正的吃透,当成一道母题应用到其他的话题当中,而不是无脑刷题。

所以我们在出题的时候,针对性的去出了很多迁移训练题,教大家把答案应用到不同的题目当中,最大程度减轻大家的学习工作量,因为掌握方法永远比死记硬背要好很多。

3、绿宝书:46 万字素材补给包,一题多答反模板

绿宝书是冲击高分的必备书籍,涵盖近3年领导人讲话高频考点及近1年社会现象、时事热点。我们按话题特性,将其划分为政治思想、经济建设、民生发展等8大维度,共整合为110个话题(55个政策理论类+55个社会热点类)。

针对每个话题的共性,我们提炼专属通用论证要点,传授万能论证方法,破解“一题一备、工作量巨大”的难题;同时结合领导人最新指示、国务院部委相关政策,提供高效实证讲解,并配套广东特色素材与全国知名案例,为答案增色加分。

此外,我们还预判各话题潜在出题方向,编制对应模拟题并实现多维出题设计,助力大家拓宽答题思路,进一步减轻备考负担。

(1)政策理论素材

按话题划分为思想政治、经济建设、科技创新、文化发展、民生福祉、绿色生态、农业农村、社会治理8大章节,以“经济建设”为例,各章节核心构成及价值如下:

●通用论证:聚焦广东省考/选调结构化真题“原因、影响、对策”核心踩分点,提炼同类话题共性论证内容与对策,提前储备可实现举一反三,轻松应对同类考点。

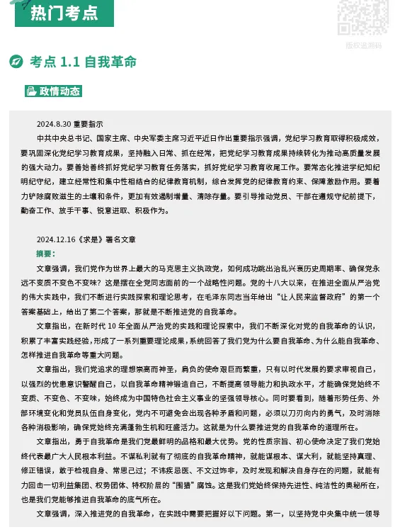
●热门考点:收录物流经济、文旅消费等领导人多次批示、社会关注度极高的核心考点,直击备考重点。

●政情动态:汇总中央领导人及相关部门重要观点,既是潜在真题材料,也包含优质金句,通读了解即可积累素材。

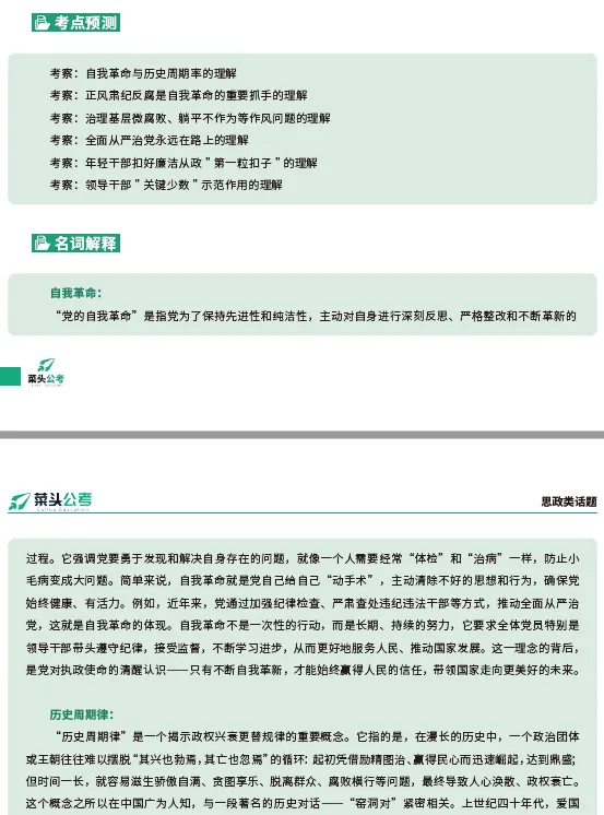
●考点预测:围绕话题内涵与重要指示,梳理所有潜在考察方向,供线下班后扩展母题、针对性备考。

●名词解释:解读考点涉及的专业词汇,扫清理解障碍,助力精准把握话题核心。

●案例素材:提供丰富案例支撑举例论证(高分关键),完整还原事件原貌,方便考生灵活选用。

●广东案例:贴合广东考官偏好,补充本土实践案例,为答案增色。面试答题时无需复杂表述,2-3句话概括即可,稍加改造便能直接使用。

●多维出题:覆盖领导人讲话理解、社会现象、多观点、启示等广东常考题型,答案采用“一答多题”设计,助力培养母题迁移能力,减轻备考负担。

(2)社会热点素材

以时间为轴,汇总2025年人民时评、微博、抖音、小红书等平台热点话题,适配广东省考/广东选调面试备考,核心板块如下:

●事件快报:还原热点背景与全貌,帮助快速掌握核心信息。

●模拟习题:以综合分析题为主,覆盖多题型并搭配参考答案,建议课后至少精练10套,吃透不同题型答题差异。

●一例十用:从多维度解读素材,指导跨话题举例论证,是提升答题思路与思维能力的关键,需反复研读揣摩。

●更硬核的是:我们对教材质量严格把关,满意度低于 70%,编写团队绩效直接减半,确保每一页内容都能帮你提分。

三、反模板小班教学,练出临场应变力

不少同学背满素材仍拿低分,核心是陷入“模板思维”我们的课程摒弃模板,核心培养大家举一反三能力。

1、 小班精准带练,保障个性化指导

线下班12人/班、线上班9人/班,人数严格管控,老师会关注每位学员的答题问题,针对性纠正语言表达、逻辑漏洞、姿态礼仪等细节,避免大班课“无人关注、盲目刷题”的弊端。

2. 科学课程安排,全程保持备考状态

针对“怕尴尬、怕卡壳、怕没亮点”三大痛点,线上线下课程均采用“理论铺垫-分层练习-全真模拟”梯度设计,逐步突破能力短板:

线下班(7天沉浸式集训)

每日早8:00-晚22:00全时段带练,广州开班,课程节奏完全贴合大家接受度,拒绝“上来就答题”的生硬模式:

前2天聚焦综合分析、计划组织、应急处理核心题型,先由老师逐题精讲方法、补充素材,再分组低压力作答,每人都能获得一对一点评,从根源上解决“不知道怎么答、开口就卡壳”的问题;中间2天过渡到套题训练,从“老师讲完再答”逐步升级为“学生先答再讲”,逼着大家主动梳理思路,培养自主解题能力,避免依赖老师喂题;最后3天全程还原考场流程,抽号候考、限时思考作答、考官打分点评一站式模拟,帮大家适应考场压力,减少答题卡顿,同时针对性点拨亮点,实现分数拔高。每日晨读积累素材、晚间复盘撰写逐字稿,形成“学-练-评-改”闭环,确保每一次练习都有收获。

线下课程结束后,我们将根据最终考试时间,额外安排线上回炉课程,由核心团队亲授大课,针对性查漏补缺、强化高频考点,持续巩固备考效果,直至考前仍有专业指导保驾护航。

线上班(12节系统带练)

每日晚20:00-23:00授课,兼顾上班族、在校生的日常安排,无需奔波即可高效备考。

专门设置理论巩固日,针对各类题型先拆解答题步骤、补充高分素材、示范流畅表达,再搭配例题让大家实操练习,全程小班9人制带练,老师能关注到每一位同学的答题状态,及时纠正卡壳、逻辑混乱等问题,搭配社群刷题、在线答疑,哪怕是基础薄弱、性格内向的同学,也能在低压力环境中慢慢找到答题手感,逐步建立自信。

3. 底层逻辑训练,应对命题创新

不是只教“一题一答案”,而是教会大家素材迁移与临场应变:比如掌握“新质生产力”素材后,可迁移到“科技创新”“制造业强省”等多个话题;模拟广东省考/广东选调面试“10分钟思考+现场作答”节奏,让大家面对陌生题目也能快速拆解、流畅作答,如同篮球赛场的临场应变,而非机械套用固定动作。

四、三大保障全程助力上岸

(一)优选师资

我们的老师从2000+候选人中优中选优,均具备丰富的广东省考/广东选调面试带班经验,熟悉本土考情与考官偏好,既能精准拆解题型,又能针对性提升大家的答题亮点,拒绝“经验不足、照搬通用教案”的师资。

我们选拔师资时,既看专业硬实力,也重责任心与服务温度,优先选用过往广受学员好评、愿意全身心投入服务的老师,用陪伴式服务助力大家攻克备考难关。

(二)岗位保护

为保证学员利益,我们提供岗位保护,每个岗位按照招录学生人数收取。

(三)多重优惠

老带新(省考选调均适用)老学员推荐成功的,老学员获得500元现金奖励(老学员奖励1000元封顶),新学员抵扣500元(限抵扣尾款)。

拼团1(省考选调均适用)3人或3人以上组团报名面试班,均报名成功后,可每人获得菜头公考 2026 广东省考面试班 500 元抵扣券(限抵扣尾款)。报名时需联系客服说明,并在小程序补充信息的同行人一栏写明拼团其他成员。

拼团2(省考选调均适用)2026广东省考材料结构化面试理论课程拼团团长提交发起团长截图 + 成团截图给客服,可获菜头公考 2026 广东省考面试班 500 元抵扣券(限抵扣尾款)。成团时间须在 2026 广东省考笔试成绩官方发布前,报班时提供截图即可兑现优惠。

笔试高分答案优惠(仅省考适用)前期已参加反馈广东省考申论答案活动,笔试出分后补充上传成绩截图,可凭填写页面截图获菜头公考 2026 广东省考面试线下班 500 元抵扣券(限抵扣尾款)。答案反馈须在 2026 广东省考笔试成绩官方发布前,报班时提供截图即可兑现优惠(后台能看到第一次提交问卷时间,若成绩发布后再反馈高分答案的无法享受优惠)。

申论高分优惠(仅选调适用)26广东选调笔试申论成绩达到80分及以上,提供成绩截图至客服,可获500元尾款抵扣券(限抵扣尾款)。

叠加规则:以上活动最高叠加优惠可抵扣尾款1000元。

酒店环境

洁净酒店环境,双人间,含早,午晚餐自理。

最新文章

随机文章

基本 文件 流程 错误 SQL 调试
  1. 请求信息 : 2026-04-12 01:20:08 HTTP/2.0 GET : https://b.15386.cn/a/466279.html
  2. 运行时间 : 0.181160s [ 吞吐率:5.52req/s ] 内存消耗:4,745.80kb 文件加载:140
  3. 缓存信息 : 0 reads,0 writes
  4. 会话信息 : SESSION_ID=1881eb23796c4e626576c01739d7adc4
  1. /yingpanguazai/ssd/ssd1/www/b.15386.cn/public/index.php ( 0.79 KB )
  2. /yingpanguazai/ssd/ssd1/www/b.15386.cn/vendor/autoload.php ( 0.17 KB )
  3. /yingpanguazai/ssd/ssd1/www/b.15386.cn/vendor/composer/autoload_real.php ( 2.49 KB )
  4. /yingpanguazai/ssd/ssd1/www/b.15386.cn/vendor/composer/platform_check.php ( 0.90 KB )
  5. /yingpanguazai/ssd/ssd1/www/b.15386.cn/vendor/composer/ClassLoader.php ( 14.03 KB )
  6. /yingpanguazai/ssd/ssd1/www/b.15386.cn/vendor/composer/autoload_static.php ( 4.90 KB )
  7. /yingpanguazai/ssd/ssd1/www/b.15386.cn/vendor/topthink/think-helper/src/helper.php ( 8.34 KB )
  8. /yingpanguazai/ssd/ssd1/www/b.15386.cn/vendor/topthink/think-validate/src/helper.php ( 2.19 KB )
  9. /yingpanguazai/ssd/ssd1/www/b.15386.cn/vendor/topthink/think-orm/src/helper.php ( 1.47 KB )
  10. /yingpanguazai/ssd/ssd1/www/b.15386.cn/vendor/topthink/think-orm/stubs/load_stubs.php ( 0.16 KB )
  11. /yingpanguazai/ssd/ssd1/www/b.15386.cn/vendor/topthink/framework/src/think/Exception.php ( 1.69 KB )
  12. /yingpanguazai/ssd/ssd1/www/b.15386.cn/vendor/topthink/think-container/src/Facade.php ( 2.71 KB )
  13. /yingpanguazai/ssd/ssd1/www/b.15386.cn/vendor/symfony/deprecation-contracts/function.php ( 0.99 KB )
  14. /yingpanguazai/ssd/ssd1/www/b.15386.cn/vendor/symfony/polyfill-mbstring/bootstrap.php ( 8.26 KB )
  15. /yingpanguazai/ssd/ssd1/www/b.15386.cn/vendor/symfony/polyfill-mbstring/bootstrap80.php ( 9.78 KB )
  16. /yingpanguazai/ssd/ssd1/www/b.15386.cn/vendor/symfony/var-dumper/Resources/functions/dump.php ( 1.49 KB )
  17. /yingpanguazai/ssd/ssd1/www/b.15386.cn/vendor/topthink/think-dumper/src/helper.php ( 0.18 KB )
  18. /yingpanguazai/ssd/ssd1/www/b.15386.cn/vendor/symfony/var-dumper/VarDumper.php ( 4.30 KB )
  19. /yingpanguazai/ssd/ssd1/www/b.15386.cn/vendor/topthink/framework/src/think/App.php ( 15.30 KB )
  20. /yingpanguazai/ssd/ssd1/www/b.15386.cn/vendor/topthink/think-container/src/Container.php ( 15.76 KB )
  21. /yingpanguazai/ssd/ssd1/www/b.15386.cn/vendor/psr/container/src/ContainerInterface.php ( 1.02 KB )
  22. /yingpanguazai/ssd/ssd1/www/b.15386.cn/app/provider.php ( 0.19 KB )
  23. /yingpanguazai/ssd/ssd1/www/b.15386.cn/vendor/topthink/framework/src/think/Http.php ( 6.04 KB )
  24. /yingpanguazai/ssd/ssd1/www/b.15386.cn/vendor/topthink/think-helper/src/helper/Str.php ( 7.29 KB )
  25. /yingpanguazai/ssd/ssd1/www/b.15386.cn/vendor/topthink/framework/src/think/Env.php ( 4.68 KB )
  26. /yingpanguazai/ssd/ssd1/www/b.15386.cn/app/common.php ( 0.03 KB )
  27. /yingpanguazai/ssd/ssd1/www/b.15386.cn/vendor/topthink/framework/src/helper.php ( 18.78 KB )
  28. /yingpanguazai/ssd/ssd1/www/b.15386.cn/vendor/topthink/framework/src/think/Config.php ( 5.54 KB )
  29. /yingpanguazai/ssd/ssd1/www/b.15386.cn/config/app.php ( 0.95 KB )
  30. /yingpanguazai/ssd/ssd1/www/b.15386.cn/config/cache.php ( 0.78 KB )
  31. /yingpanguazai/ssd/ssd1/www/b.15386.cn/config/console.php ( 0.23 KB )
  32. /yingpanguazai/ssd/ssd1/www/b.15386.cn/config/cookie.php ( 0.56 KB )
  33. /yingpanguazai/ssd/ssd1/www/b.15386.cn/config/database.php ( 2.48 KB )
  34. /yingpanguazai/ssd/ssd1/www/b.15386.cn/vendor/topthink/framework/src/think/facade/Env.php ( 1.67 KB )
  35. /yingpanguazai/ssd/ssd1/www/b.15386.cn/config/filesystem.php ( 0.61 KB )
  36. /yingpanguazai/ssd/ssd1/www/b.15386.cn/config/lang.php ( 0.91 KB )
  37. /yingpanguazai/ssd/ssd1/www/b.15386.cn/config/log.php ( 1.35 KB )
  38. /yingpanguazai/ssd/ssd1/www/b.15386.cn/config/middleware.php ( 0.19 KB )
  39. /yingpanguazai/ssd/ssd1/www/b.15386.cn/config/route.php ( 1.89 KB )
  40. /yingpanguazai/ssd/ssd1/www/b.15386.cn/config/session.php ( 0.57 KB )
  41. /yingpanguazai/ssd/ssd1/www/b.15386.cn/config/trace.php ( 0.34 KB )
  42. /yingpanguazai/ssd/ssd1/www/b.15386.cn/config/view.php ( 0.82 KB )
  43. /yingpanguazai/ssd/ssd1/www/b.15386.cn/app/event.php ( 0.25 KB )
  44. /yingpanguazai/ssd/ssd1/www/b.15386.cn/vendor/topthink/framework/src/think/Event.php ( 7.67 KB )
  45. /yingpanguazai/ssd/ssd1/www/b.15386.cn/app/service.php ( 0.13 KB )
  46. /yingpanguazai/ssd/ssd1/www/b.15386.cn/app/AppService.php ( 0.26 KB )
  47. /yingpanguazai/ssd/ssd1/www/b.15386.cn/vendor/topthink/framework/src/think/Service.php ( 1.64 KB )
  48. /yingpanguazai/ssd/ssd1/www/b.15386.cn/vendor/topthink/framework/src/think/Lang.php ( 7.35 KB )
  49. /yingpanguazai/ssd/ssd1/www/b.15386.cn/vendor/topthink/framework/src/lang/zh-cn.php ( 13.70 KB )
  50. /yingpanguazai/ssd/ssd1/www/b.15386.cn/vendor/topthink/framework/src/think/initializer/Error.php ( 3.31 KB )
  51. /yingpanguazai/ssd/ssd1/www/b.15386.cn/vendor/topthink/framework/src/think/initializer/RegisterService.php ( 1.33 KB )
  52. /yingpanguazai/ssd/ssd1/www/b.15386.cn/vendor/services.php ( 0.14 KB )
  53. /yingpanguazai/ssd/ssd1/www/b.15386.cn/vendor/topthink/framework/src/think/service/PaginatorService.php ( 1.52 KB )
  54. /yingpanguazai/ssd/ssd1/www/b.15386.cn/vendor/topthink/framework/src/think/service/ValidateService.php ( 0.99 KB )
  55. /yingpanguazai/ssd/ssd1/www/b.15386.cn/vendor/topthink/framework/src/think/service/ModelService.php ( 2.04 KB )
  56. /yingpanguazai/ssd/ssd1/www/b.15386.cn/vendor/topthink/think-trace/src/Service.php ( 0.77 KB )
  57. /yingpanguazai/ssd/ssd1/www/b.15386.cn/vendor/topthink/framework/src/think/Middleware.php ( 6.72 KB )
  58. /yingpanguazai/ssd/ssd1/www/b.15386.cn/vendor/topthink/framework/src/think/initializer/BootService.php ( 0.77 KB )
  59. /yingpanguazai/ssd/ssd1/www/b.15386.cn/vendor/topthink/think-orm/src/Paginator.php ( 11.86 KB )
  60. /yingpanguazai/ssd/ssd1/www/b.15386.cn/vendor/topthink/think-validate/src/Validate.php ( 63.20 KB )
  61. /yingpanguazai/ssd/ssd1/www/b.15386.cn/vendor/topthink/think-orm/src/Model.php ( 23.55 KB )
  62. /yingpanguazai/ssd/ssd1/www/b.15386.cn/vendor/topthink/think-orm/src/model/concern/Attribute.php ( 21.05 KB )
  63. /yingpanguazai/ssd/ssd1/www/b.15386.cn/vendor/topthink/think-orm/src/model/concern/AutoWriteData.php ( 4.21 KB )
  64. /yingpanguazai/ssd/ssd1/www/b.15386.cn/vendor/topthink/think-orm/src/model/concern/Conversion.php ( 6.44 KB )
  65. /yingpanguazai/ssd/ssd1/www/b.15386.cn/vendor/topthink/think-orm/src/model/concern/DbConnect.php ( 5.16 KB )
  66. /yingpanguazai/ssd/ssd1/www/b.15386.cn/vendor/topthink/think-orm/src/model/concern/ModelEvent.php ( 2.33 KB )
  67. /yingpanguazai/ssd/ssd1/www/b.15386.cn/vendor/topthink/think-orm/src/model/concern/RelationShip.php ( 28.29 KB )
  68. /yingpanguazai/ssd/ssd1/www/b.15386.cn/vendor/topthink/think-helper/src/contract/Arrayable.php ( 0.09 KB )
  69. /yingpanguazai/ssd/ssd1/www/b.15386.cn/vendor/topthink/think-helper/src/contract/Jsonable.php ( 0.13 KB )
  70. /yingpanguazai/ssd/ssd1/www/b.15386.cn/vendor/topthink/think-orm/src/model/contract/Modelable.php ( 0.09 KB )
  71. /yingpanguazai/ssd/ssd1/www/b.15386.cn/vendor/topthink/framework/src/think/Db.php ( 2.88 KB )
  72. /yingpanguazai/ssd/ssd1/www/b.15386.cn/vendor/topthink/think-orm/src/DbManager.php ( 8.52 KB )
  73. /yingpanguazai/ssd/ssd1/www/b.15386.cn/vendor/topthink/framework/src/think/Log.php ( 6.28 KB )
  74. /yingpanguazai/ssd/ssd1/www/b.15386.cn/vendor/topthink/framework/src/think/Manager.php ( 3.92 KB )
  75. /yingpanguazai/ssd/ssd1/www/b.15386.cn/vendor/psr/log/src/LoggerTrait.php ( 2.69 KB )
  76. /yingpanguazai/ssd/ssd1/www/b.15386.cn/vendor/psr/log/src/LoggerInterface.php ( 2.71 KB )
  77. /yingpanguazai/ssd/ssd1/www/b.15386.cn/vendor/topthink/framework/src/think/Cache.php ( 4.92 KB )
  78. /yingpanguazai/ssd/ssd1/www/b.15386.cn/vendor/psr/simple-cache/src/CacheInterface.php ( 4.71 KB )
  79. /yingpanguazai/ssd/ssd1/www/b.15386.cn/vendor/topthink/think-helper/src/helper/Arr.php ( 16.63 KB )
  80. /yingpanguazai/ssd/ssd1/www/b.15386.cn/vendor/topthink/framework/src/think/cache/driver/File.php ( 7.84 KB )
  81. /yingpanguazai/ssd/ssd1/www/b.15386.cn/vendor/topthink/framework/src/think/cache/Driver.php ( 9.03 KB )
  82. /yingpanguazai/ssd/ssd1/www/b.15386.cn/vendor/topthink/framework/src/think/contract/CacheHandlerInterface.php ( 1.99 KB )
  83. /yingpanguazai/ssd/ssd1/www/b.15386.cn/app/Request.php ( 0.09 KB )
  84. /yingpanguazai/ssd/ssd1/www/b.15386.cn/vendor/topthink/framework/src/think/Request.php ( 55.78 KB )
  85. /yingpanguazai/ssd/ssd1/www/b.15386.cn/app/middleware.php ( 0.25 KB )
  86. /yingpanguazai/ssd/ssd1/www/b.15386.cn/vendor/topthink/framework/src/think/Pipeline.php ( 2.61 KB )
  87. /yingpanguazai/ssd/ssd1/www/b.15386.cn/vendor/topthink/think-trace/src/TraceDebug.php ( 3.40 KB )
  88. /yingpanguazai/ssd/ssd1/www/b.15386.cn/vendor/topthink/framework/src/think/middleware/SessionInit.php ( 1.94 KB )
  89. /yingpanguazai/ssd/ssd1/www/b.15386.cn/vendor/topthink/framework/src/think/Session.php ( 1.80 KB )
  90. /yingpanguazai/ssd/ssd1/www/b.15386.cn/vendor/topthink/framework/src/think/session/driver/File.php ( 6.27 KB )
  91. /yingpanguazai/ssd/ssd1/www/b.15386.cn/vendor/topthink/framework/src/think/contract/SessionHandlerInterface.php ( 0.87 KB )
  92. /yingpanguazai/ssd/ssd1/www/b.15386.cn/vendor/topthink/framework/src/think/session/Store.php ( 7.12 KB )
  93. /yingpanguazai/ssd/ssd1/www/b.15386.cn/vendor/topthink/framework/src/think/Route.php ( 23.73 KB )
  94. /yingpanguazai/ssd/ssd1/www/b.15386.cn/vendor/topthink/framework/src/think/route/RuleName.php ( 5.75 KB )
  95. /yingpanguazai/ssd/ssd1/www/b.15386.cn/vendor/topthink/framework/src/think/route/Domain.php ( 2.53 KB )
  96. /yingpanguazai/ssd/ssd1/www/b.15386.cn/vendor/topthink/framework/src/think/route/RuleGroup.php ( 22.43 KB )
  97. /yingpanguazai/ssd/ssd1/www/b.15386.cn/vendor/topthink/framework/src/think/route/Rule.php ( 26.95 KB )
  98. /yingpanguazai/ssd/ssd1/www/b.15386.cn/vendor/topthink/framework/src/think/route/RuleItem.php ( 9.78 KB )
  99. /yingpanguazai/ssd/ssd1/www/b.15386.cn/route/app.php ( 1.72 KB )
  100. /yingpanguazai/ssd/ssd1/www/b.15386.cn/vendor/topthink/framework/src/think/facade/Route.php ( 4.70 KB )
  101. /yingpanguazai/ssd/ssd1/www/b.15386.cn/vendor/topthink/framework/src/think/route/dispatch/Controller.php ( 4.74 KB )
  102. /yingpanguazai/ssd/ssd1/www/b.15386.cn/vendor/topthink/framework/src/think/route/Dispatch.php ( 10.44 KB )
  103. /yingpanguazai/ssd/ssd1/www/b.15386.cn/app/controller/Index.php ( 4.81 KB )
  104. /yingpanguazai/ssd/ssd1/www/b.15386.cn/app/BaseController.php ( 2.05 KB )
  105. /yingpanguazai/ssd/ssd1/www/b.15386.cn/vendor/topthink/think-orm/src/facade/Db.php ( 0.93 KB )
  106. /yingpanguazai/ssd/ssd1/www/b.15386.cn/vendor/topthink/think-orm/src/db/connector/Mysql.php ( 5.44 KB )
  107. /yingpanguazai/ssd/ssd1/www/b.15386.cn/vendor/topthink/think-orm/src/db/PDOConnection.php ( 52.47 KB )
  108. /yingpanguazai/ssd/ssd1/www/b.15386.cn/vendor/topthink/think-orm/src/db/Connection.php ( 8.39 KB )
  109. /yingpanguazai/ssd/ssd1/www/b.15386.cn/vendor/topthink/think-orm/src/db/ConnectionInterface.php ( 4.57 KB )
  110. /yingpanguazai/ssd/ssd1/www/b.15386.cn/vendor/topthink/think-orm/src/db/builder/Mysql.php ( 16.58 KB )
  111. /yingpanguazai/ssd/ssd1/www/b.15386.cn/vendor/topthink/think-orm/src/db/Builder.php ( 24.06 KB )
  112. /yingpanguazai/ssd/ssd1/www/b.15386.cn/vendor/topthink/think-orm/src/db/BaseBuilder.php ( 27.50 KB )
  113. /yingpanguazai/ssd/ssd1/www/b.15386.cn/vendor/topthink/think-orm/src/db/Query.php ( 15.71 KB )
  114. /yingpanguazai/ssd/ssd1/www/b.15386.cn/vendor/topthink/think-orm/src/db/BaseQuery.php ( 45.13 KB )
  115. /yingpanguazai/ssd/ssd1/www/b.15386.cn/vendor/topthink/think-orm/src/db/concern/TimeFieldQuery.php ( 7.43 KB )
  116. /yingpanguazai/ssd/ssd1/www/b.15386.cn/vendor/topthink/think-orm/src/db/concern/AggregateQuery.php ( 3.26 KB )
  117. /yingpanguazai/ssd/ssd1/www/b.15386.cn/vendor/topthink/think-orm/src/db/concern/ModelRelationQuery.php ( 20.07 KB )
  118. /yingpanguazai/ssd/ssd1/www/b.15386.cn/vendor/topthink/think-orm/src/db/concern/ParamsBind.php ( 3.66 KB )
  119. /yingpanguazai/ssd/ssd1/www/b.15386.cn/vendor/topthink/think-orm/src/db/concern/ResultOperation.php ( 7.01 KB )
  120. /yingpanguazai/ssd/ssd1/www/b.15386.cn/vendor/topthink/think-orm/src/db/concern/WhereQuery.php ( 19.37 KB )
  121. /yingpanguazai/ssd/ssd1/www/b.15386.cn/vendor/topthink/think-orm/src/db/concern/JoinAndViewQuery.php ( 7.11 KB )
  122. /yingpanguazai/ssd/ssd1/www/b.15386.cn/vendor/topthink/think-orm/src/db/concern/TableFieldInfo.php ( 2.63 KB )
  123. /yingpanguazai/ssd/ssd1/www/b.15386.cn/vendor/topthink/think-orm/src/db/concern/Transaction.php ( 2.77 KB )
  124. /yingpanguazai/ssd/ssd1/www/b.15386.cn/vendor/topthink/framework/src/think/log/driver/File.php ( 5.96 KB )
  125. /yingpanguazai/ssd/ssd1/www/b.15386.cn/vendor/topthink/framework/src/think/contract/LogHandlerInterface.php ( 0.86 KB )
  126. /yingpanguazai/ssd/ssd1/www/b.15386.cn/vendor/topthink/framework/src/think/log/Channel.php ( 3.89 KB )
  127. /yingpanguazai/ssd/ssd1/www/b.15386.cn/vendor/topthink/framework/src/think/event/LogRecord.php ( 1.02 KB )
  128. /yingpanguazai/ssd/ssd1/www/b.15386.cn/vendor/topthink/think-helper/src/Collection.php ( 16.47 KB )
  129. /yingpanguazai/ssd/ssd1/www/b.15386.cn/vendor/topthink/framework/src/think/facade/View.php ( 1.70 KB )
  130. /yingpanguazai/ssd/ssd1/www/b.15386.cn/vendor/topthink/framework/src/think/View.php ( 4.39 KB )
  131. /yingpanguazai/ssd/ssd1/www/b.15386.cn/vendor/topthink/framework/src/think/Response.php ( 8.81 KB )
  132. /yingpanguazai/ssd/ssd1/www/b.15386.cn/vendor/topthink/framework/src/think/response/View.php ( 3.29 KB )
  133. /yingpanguazai/ssd/ssd1/www/b.15386.cn/vendor/topthink/framework/src/think/Cookie.php ( 6.06 KB )
  134. /yingpanguazai/ssd/ssd1/www/b.15386.cn/vendor/topthink/think-view/src/Think.php ( 8.38 KB )
  135. /yingpanguazai/ssd/ssd1/www/b.15386.cn/vendor/topthink/framework/src/think/contract/TemplateHandlerInterface.php ( 1.60 KB )
  136. /yingpanguazai/ssd/ssd1/www/b.15386.cn/vendor/topthink/think-template/src/Template.php ( 46.61 KB )
  137. /yingpanguazai/ssd/ssd1/www/b.15386.cn/vendor/topthink/think-template/src/template/driver/File.php ( 2.41 KB )
  138. /yingpanguazai/ssd/ssd1/www/b.15386.cn/vendor/topthink/think-template/src/template/contract/DriverInterface.php ( 0.86 KB )
  139. /yingpanguazai/ssd/ssd1/www/b.15386.cn/runtime/temp/0f4637a61cc1a5e134efaf94b5a86ce4.php ( 12.06 KB )
  140. /yingpanguazai/ssd/ssd1/www/b.15386.cn/vendor/topthink/think-trace/src/Html.php ( 4.42 KB )
  1. CONNECT:[ UseTime:0.001183s ] mysql:host=127.0.0.1;port=3306;dbname=b_15386;charset=utf8mb4
  2. SHOW FULL COLUMNS FROM `fenlei` [ RunTime:0.001604s ]
  3. SELECT * FROM `fenlei` WHERE `fid` = 0 [ RunTime:0.000747s ]
  4. SELECT * FROM `fenlei` WHERE `fid` = 63 [ RunTime:0.000693s ]
  5. SHOW FULL COLUMNS FROM `set` [ RunTime:0.001476s ]
  6. SELECT * FROM `set` [ RunTime:0.000623s ]
  7. SHOW FULL COLUMNS FROM `article` [ RunTime:0.001574s ]
  8. SELECT * FROM `article` WHERE `id` = 466279 LIMIT 1 [ RunTime:0.001170s ]
  9. UPDATE `article` SET `lasttime` = 1775928008 WHERE `id` = 466279 [ RunTime:0.002615s ]
  10. SELECT * FROM `fenlei` WHERE `id` = 64 LIMIT 1 [ RunTime:0.000603s ]
  11. SELECT * FROM `article` WHERE `id` < 466279 ORDER BY `id` DESC LIMIT 1 [ RunTime:0.001069s ]
  12. SELECT * FROM `article` WHERE `id` > 466279 ORDER BY `id` ASC LIMIT 1 [ RunTime:0.001035s ]
  13. SELECT * FROM `article` WHERE `id` < 466279 ORDER BY `id` DESC LIMIT 10 [ RunTime:0.002025s ]
  14. SELECT * FROM `article` WHERE `id` < 466279 ORDER BY `id` DESC LIMIT 10,10 [ RunTime:0.001705s ]
  15. SELECT * FROM `article` WHERE `id` < 466279 ORDER BY `id` DESC LIMIT 20,10 [ RunTime:0.002346s ]
0.184792s