
精神科医保自查自纠工作严格依据国家医保局《关于开展2026年定点医药机构违法违规使用医保基金自查自纠工作的通知》要求开展,以压实主体责任、规范基金使用、排查违规风险为核心,形成“组建小组→专项自查→台账登记→汇总分析→报告形成”的标准化工作流程,同时配套建立自查台账、汇总表与文字报告的全流程资料体系,具体内容如下:
一、精神科医保自查自纠核心工作流程
步骤1:成立专项自查工作小组,明确责任分工
1、组建架构:成立以科室主任为组长、护士长为副组长,管床医师、康复治疗师、医保专员、收费专员为成员的专项自查小组,统筹推进科室自查工作;
2、责任划分:
组长:全面负责自查工作部署、问题整改审批、长效机制建立;
副组长:牵头现场巡查、收费规范核查、护理项目及自费项目管理自查;
管床医师:负责病历书写、诊疗行为、药品使用、入院指征自查;
医保专员:负责医保政策对接、自查数据汇总、台账登记、报告撰写;
其他成员:配合完成病历抽查、在院患者巡查、诊疗记录与收费数据核对。
步骤2:对照标准开展全面专项自查,多维度排查风险
以国家医保局2026年精神医学类典型问题清单、六大类违规行为(诱导住院、虚假住院、虚构病情、虚构诊疗、伪造文书、违规收费)为核心依据,结合医院医保管理要求,采用「病历抽查+现场巡查+数据核对」相结合的方式,对2024-2025年医保基金使用情况(可追溯既往年度)开展全维度自查,核心自查范围包括:
1、住院管理:入院指征、住院真实性、是否存在诱导/虚假/挂床住院;
2、诊疗行为:是否虚构诊疗、串换项目、过度诊疗,治疗记录与实际执行一致性;
3、收费规范:是否重复/超标准/分解收费,收费频次与住院天数、实际服务匹配性;
4、病历文书:书写真实性、完整性、及时性,无伪造/变造、诊断依据齐全;
5、药品与自费项目:药品使用合规性,自费项目告知签字制度执行情况;
6、人员与运营:诊疗人员资质合规性,无科室违规出租/承包情况。
步骤3:填写专项数据自查表,逐项记录问题与整改
自查小组针对每一位抽查/巡查患者,填写《医保基金使用自查自纠检查表(精神科专用)》(数据自查表),作为最基础的自查原始资料,核心要求:
1、一人一表,明确患者基本信息(姓名、床号、住院号、管床医师);
2、逐项核对自查项目、填写检查结果(合格/不合格),对不合格项精准描述具体问题;
3、针对问题制定可落地的整改措施、明确直接责任人、整改时限,完成整改后及时填写复查情况、违规/退费金额;
4、所有填写内容做到可追溯、可核查,作为后续台账登记和汇总分析的依据。

步骤4:汇总自查数据,建立科室自查总台账
以单人单页的数据自查表为基础,由医保联络员统一整理,填写《医保基金使用自查自纠台账(精神科科室总台账)》,实现自查问题的集中登记、分类管理、整改进度跟踪**,核心内容包括:
1、台账表头明确科室、自查周期、自查人员、整改负责人,界定自查范围;
2、统一归集所有自查问题,按“入院管理、诊疗行为、病历书写、收费规范”等类别分类;
3、逐项记录问题整改措施、责任人、时限、复查情况、违规/退费金额、整改状态,动态更新整改进度;
4、对无问题项统一标注,对已整改项附佐证材料(如病历补正记录、知情同意书、培训记录)。

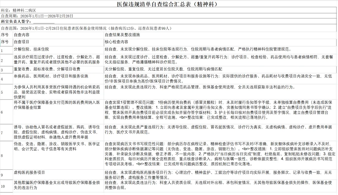
步骤5:编制自查综合汇总表,整体分析科室自查情况
在自查台账基础上,提炼核心数据编制《医保违规清单自查综合汇总表(精神科)》,对照国家医保局明确的十大类医保违规行为(分解住院、过度诊疗、违规收费、串换项目等),整体汇总科室自查结果:
1、逐项填写每类违规行为的自查结果(无问题/存在问题);
2、对存在问题的类别,汇总问题数量、核心表现、整改完成情况、是否造成医保基金损失;
3、对无问题的类别,明确“经自查未发现相关违规行为”,形成科室医保基金使用合规性整体画像。

步骤6:撰写正式文字自查报告,全面梳理工作全流程
以数据自查表、科室总台账、综合汇总表为原始数据和佐证依据,由医保专员牵头撰写《精神科医保基金使用自查自纠工作报告》,经科室主任审核签字后,作为科室自查自纠工作的正式书面成果,上报医院医保管理部门,报告需完整涵盖自查全流程核心信息。



二、自查自纠核心工作要求
1、资料闭环:数据自查表→科室总台账→综合汇总表→文字报告,形成层层支撑、相互印证的资料闭环,所有问题均有原始记录、整改措施、复查结果;
2、问题整改:坚持“即知即改、立行立改”,对发现的问题明确责任人与时限,无违规金额的完成规范整改,有违规金额的及时足额退费;
3、长效落地:以自查自纠为契机,将医保合规要求融入科室日常诊疗管理,建立常态化自查、日常质控、定期培训的长效机制,杜绝同类问题重复发生;
4、责任压实:所有自查资料需由相关责任人签字确认,科室主任为第一责任人,确保自查工作“走深走实、落地见效”,符合国家医保局及医院的监管求。

公众号往期文章合集分享❤️:
诊疗项目医保分析(合集)
精神科病历书写与报告系列(合集)
病程记录小模板(合集)
护理文书(合集)
精神障碍诊疗规范2020版(合集)
精神病理学(合集)
心理治疗(合集)
精神科临床手册(合集)
知情同意书(合集)
业务学习与培训(合集)
精神科量表(合集)
全科医学知识(合集)
诊疗规范与指南(合集)
医疗管理(合集)
诊疗思维实践(合集)
精神心理科普(合集)