当前位置:首页>工作报告>各省“十四五”双碳成果盘点:解读政府工作报告中的绿色答卷|零碳录

各省“十四五”双碳成果盘点:解读政府工作报告中的绿色答卷|零碳录

  • 2026-03-26 01:30:47
各省“十四五”双碳成果盘点:解读政府工作报告中的绿色答卷|零碳录

2026年是“十五五”开局之年,刚刚落下帷幕的全国两会意义非凡。本次会议通过了政府工作报告与“十五五”规划纲要,对过去的“十四五”进行总结,并划定了下一个五年的发展蓝图。“十四五”时期是我国首次在顶层规划中明确“碳达峰、碳中和”时间表和路线图的五年,可以说是碳达峰工作的关键阶段,也为后续转型奠定了制度与路径基础。“十五五”时期是我国实现社会主义现代化进程中夯实基础、全面发力的关键时期。2026年《政府工作报告》明确提出,“十五五”时期美丽中国建设将取得新的重大进展,碳达峰目标如期实现。 

在这一承前启后的阶段,回望“十四五”的进展与成效具有重要的参考价值。自2026年1月起,各省级行政区陆续召开地方两会,并发布各地方政府工作报告,回顾2025年及“十四五”期间取得的成绩,展望“十五五”并确定2026年的重点任务。基于此,绿色创新发展研究院(iGDP)零碳录团队对各省政府工作报告中“十四五”期间“双碳”相关进展内容进行梳理。 

01

能耗强度整体呈下降趋势,

多省份超额完成国家目标

“十四五”期间,我国设定了“单位国内生产总值能源消耗降低13.5%的目标。各地积极推进能耗控制工作,河北、内蒙古、上海、江苏、安徽、福建、江西、山东、重庆和云南10个省份在政府工作报告中均回顾了相关目标的完成情况,其中河北提前完成国家下达任务,福建能耗强度低于全国平均水平,山东超额完成国家激励目标。内蒙古(下降目标为15.5%)、安徽(下降目标为14%)、江西(下降目标为14%)超额完成其在“十四五”期初设置的能耗强度下降目标[1]。 

表1 省级政府工作报告中对于能耗强度下降情况的表述

来源:iGDP根据各省政府工作报告公开信息整理,仅列出报告中明确提及“十四五”能耗强度下降情况的省份。下同。 

02

能源绿色低碳转型加速,

多省能源体系迈向清洁化

“十四五”以来,我国风电、光伏产业发展速度和力度前所未有,截至2025年底我国风光装机历史性超过火电,占全部装机比重达到47%[2]。北京、河北、山西等25个省份均在政府报告的“十四五”回顾中提到了发电装机情况,其中河北、山西、内蒙古、辽宁、黑龙江、福建、江西、河南、湖北、海南、青海、宁夏、新疆13个省份明确提到其清洁能源或可再生能源装机占比已超过50%。  

“十四五”期间,多省能源体系发生结构性变化,具体表现为山西、江苏、安徽等省份的可再生能源或清洁能源装机超过煤电,山东非化石能源发电装机比重也历史性超过煤电。在能源消费结构方面,北京的绿色电力消费在“十四五”期末达到36%,四川的非化石能源消费占比超过40%。 

表2 省级政府工作报告中与能源结构清洁化相关的表述

来源:iGDP根据各省政府工作报告公开信息整理。 

03

绿色产业发展与传统产业转型

同步推进

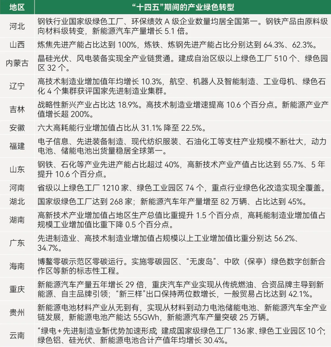
从政府工作报告来看,“十四五”期间,各省的产业结构也发生了很多变化。国家层面,以新能源汽车、光伏、锂电池“新三样”产品为代表的优势产业培育壮大。地方层面,以“新三样”为代表的绿色产业蓬勃发展,河北、湖北、重庆、贵州、陕西提及新能源汽车产量增长情况;贵州、云南的新能源电池产业快速发展;云南、甘肃提及光伏等新能源装备制造产业发展情况。绿色算力在甘肃、青海等风光资源丰富的西北地区快速崛起。 

此外,“十四五”时期我国传统行业绿色化水平显著提升[3],各省也在加快传统行业绿色转型,如安徽、湖南高耗能行业增加值占比下降。河北建立了钢铁行业国家级绿色工厂、云南绿色铝产值保持较快增长。绿色工厂和绿色工业园区作为重要载体,被河北、河南、湖北、云南等省份提及。 

表3 省级政府工作报告中产业绿色转型相关的表述

来源:iGDP根据各省政府工作报告公开信息整理。

绿色转型的步伐也体现在交通运输领域,特别是公路交通、港口航运等重点场景。北京、山东等地提到新能源汽车数量不断增加;充电桩等配套基础设施建设不断完善,相关成果在山西、内蒙古和四川的政府工作报告中有所提及。此外,上海作为重要的枢纽港口,正在加快建设航运绿色燃料供应体系,致力于打造国际航运绿色燃料加注中心和交易中心。 

表4 省级政府工作报告中与交通绿色发展相关的表述 

来源:iGDP根据各省政府工作报告公开信息整理。

城乡建设方面,装配式建筑成为海南省新建建筑的主要形式;山西、福建、重庆、宁夏回顾了海绵城市、无废城市建设的推进进程。

表5 省级政府工作报告中与城乡建设可持续发展相关的表述 

来源:iGDP根据各省政府工作报告公开信息整理。

农业绿色发展方面,吉林、黑龙江、河南等地的农作物耕种收机械化率达到较高水平,湖南、青海等地的绿色有机农(畜)产品蓬勃发展。此外,东北地区的辽宁、吉林等地在推广保护性耕作和开展黑土地保护上持续发力。

表6 省级政府工作报告中与农业绿色发展相关的表述 

来源:iGDP根据各省政府工作报告公开信息整理。

从各省政府工作报告来看,“十四五”期间,能耗双控目标总体完成较好,新能源和可再生能源装机占比不断攀升,以“新三样”为代表的绿色产业快速发展。展望未来五年,“十五五”规划纲要提出,积极稳妥推进碳达峰和碳中和。“十五五”期间,绿色生产生活方式基本形成,清洁低碳安全高效的新型能源体系初步建成。在“十四五”成就的基础上,我国将在“十五五”时期全面实施“碳排放双控制度”,进一步加强对于二氧化碳排放的控制和对非二温室气体的管控。在可再生能源快速发展、化石能源清洁高效利用、能源消费绿色化的基础上,加快推进新型能源体系建设。此外,各重点行业和领域的节能降碳、零碳园区和零碳运输走廊的建设,也将有力推进我国经济社会全面绿色发展。 

参考文献:

[1]零碳录团队. 零碳录2022年报:中国省级气候行动进程与展望[R/OL]. 北京: 绿色创新发展研究院, 2023. https://ccnt.igdp.cn/pdf/events/iGDP-CCNT-Annual-Report-202308-CH.pdf. 

[2]李创军. 能源开新局 | 推动“十五五”可再生能源扩量提质、可靠替代[EB/OL]. (2026-02-26). https://www.cpnn.com.cn/news/nytt/202602/t20260226_1867923.html. 

[3]国家发展改革委产业发展司. 大力推动传统产业优化提升[J/OL]. 习近平经济思想研究, 2025(11). (2025-12-26). https://www.ndrc.gov.cn/xwdt/dt/sjdt/202512/t20251226_1402631.html.  

-China Carbon Neutrality Tracker-

欢迎访问零碳数据库 https://ccnt.igdp.cn,或长按扫描二维码进入

按需搜索最新最全的中国国家和省市碳中和行动信息

/ END /

文字:李斯吟 朱彤昕

编辑:吕雅宁

审核:陈美安 

排版:包林洁

推荐阅读

读懂省级“十五五”规划建议:双碳关键词全解析(下)|零碳录

读懂省级“十五五”规划建议:双碳关键词全解析(上)|零碳录

零碳录|10省领跑碳足迹治理,地方管理体系建设提速

零碳录|2024中国气候行动进展概览发布

最新文章

随机文章

基本 文件 流程 错误 SQL 调试
  1. 请求信息 : 2026-04-13 18:49:44 HTTP/2.0 GET : https://b.15386.cn/a/481930.html
  2. 运行时间 : 0.221099s [ 吞吐率:4.52req/s ] 内存消耗:4,433.55kb 文件加载:140
  3. 缓存信息 : 0 reads,0 writes
  4. 会话信息 : SESSION_ID=eb49de350980b55661cc0245896bb7f7
  1. /yingpanguazai/ssd/ssd1/www/b.15386.cn/public/index.php ( 0.79 KB )
  2. /yingpanguazai/ssd/ssd1/www/b.15386.cn/vendor/autoload.php ( 0.17 KB )
  3. /yingpanguazai/ssd/ssd1/www/b.15386.cn/vendor/composer/autoload_real.php ( 2.49 KB )
  4. /yingpanguazai/ssd/ssd1/www/b.15386.cn/vendor/composer/platform_check.php ( 0.90 KB )
  5. /yingpanguazai/ssd/ssd1/www/b.15386.cn/vendor/composer/ClassLoader.php ( 14.03 KB )
  6. /yingpanguazai/ssd/ssd1/www/b.15386.cn/vendor/composer/autoload_static.php ( 4.90 KB )
  7. /yingpanguazai/ssd/ssd1/www/b.15386.cn/vendor/topthink/think-helper/src/helper.php ( 8.34 KB )
  8. /yingpanguazai/ssd/ssd1/www/b.15386.cn/vendor/topthink/think-validate/src/helper.php ( 2.19 KB )
  9. /yingpanguazai/ssd/ssd1/www/b.15386.cn/vendor/topthink/think-orm/src/helper.php ( 1.47 KB )
  10. /yingpanguazai/ssd/ssd1/www/b.15386.cn/vendor/topthink/think-orm/stubs/load_stubs.php ( 0.16 KB )
  11. /yingpanguazai/ssd/ssd1/www/b.15386.cn/vendor/topthink/framework/src/think/Exception.php ( 1.69 KB )
  12. /yingpanguazai/ssd/ssd1/www/b.15386.cn/vendor/topthink/think-container/src/Facade.php ( 2.71 KB )
  13. /yingpanguazai/ssd/ssd1/www/b.15386.cn/vendor/symfony/deprecation-contracts/function.php ( 0.99 KB )
  14. /yingpanguazai/ssd/ssd1/www/b.15386.cn/vendor/symfony/polyfill-mbstring/bootstrap.php ( 8.26 KB )
  15. /yingpanguazai/ssd/ssd1/www/b.15386.cn/vendor/symfony/polyfill-mbstring/bootstrap80.php ( 9.78 KB )
  16. /yingpanguazai/ssd/ssd1/www/b.15386.cn/vendor/symfony/var-dumper/Resources/functions/dump.php ( 1.49 KB )
  17. /yingpanguazai/ssd/ssd1/www/b.15386.cn/vendor/topthink/think-dumper/src/helper.php ( 0.18 KB )
  18. /yingpanguazai/ssd/ssd1/www/b.15386.cn/vendor/symfony/var-dumper/VarDumper.php ( 4.30 KB )
  19. /yingpanguazai/ssd/ssd1/www/b.15386.cn/vendor/topthink/framework/src/think/App.php ( 15.30 KB )
  20. /yingpanguazai/ssd/ssd1/www/b.15386.cn/vendor/topthink/think-container/src/Container.php ( 15.76 KB )
  21. /yingpanguazai/ssd/ssd1/www/b.15386.cn/vendor/psr/container/src/ContainerInterface.php ( 1.02 KB )
  22. /yingpanguazai/ssd/ssd1/www/b.15386.cn/app/provider.php ( 0.19 KB )
  23. /yingpanguazai/ssd/ssd1/www/b.15386.cn/vendor/topthink/framework/src/think/Http.php ( 6.04 KB )
  24. /yingpanguazai/ssd/ssd1/www/b.15386.cn/vendor/topthink/think-helper/src/helper/Str.php ( 7.29 KB )
  25. /yingpanguazai/ssd/ssd1/www/b.15386.cn/vendor/topthink/framework/src/think/Env.php ( 4.68 KB )
  26. /yingpanguazai/ssd/ssd1/www/b.15386.cn/app/common.php ( 0.03 KB )
  27. /yingpanguazai/ssd/ssd1/www/b.15386.cn/vendor/topthink/framework/src/helper.php ( 18.78 KB )
  28. /yingpanguazai/ssd/ssd1/www/b.15386.cn/vendor/topthink/framework/src/think/Config.php ( 5.54 KB )
  29. /yingpanguazai/ssd/ssd1/www/b.15386.cn/config/app.php ( 0.95 KB )
  30. /yingpanguazai/ssd/ssd1/www/b.15386.cn/config/cache.php ( 0.78 KB )
  31. /yingpanguazai/ssd/ssd1/www/b.15386.cn/config/console.php ( 0.23 KB )
  32. /yingpanguazai/ssd/ssd1/www/b.15386.cn/config/cookie.php ( 0.56 KB )
  33. /yingpanguazai/ssd/ssd1/www/b.15386.cn/config/database.php ( 2.48 KB )
  34. /yingpanguazai/ssd/ssd1/www/b.15386.cn/vendor/topthink/framework/src/think/facade/Env.php ( 1.67 KB )
  35. /yingpanguazai/ssd/ssd1/www/b.15386.cn/config/filesystem.php ( 0.61 KB )
  36. /yingpanguazai/ssd/ssd1/www/b.15386.cn/config/lang.php ( 0.91 KB )
  37. /yingpanguazai/ssd/ssd1/www/b.15386.cn/config/log.php ( 1.35 KB )
  38. /yingpanguazai/ssd/ssd1/www/b.15386.cn/config/middleware.php ( 0.19 KB )
  39. /yingpanguazai/ssd/ssd1/www/b.15386.cn/config/route.php ( 1.89 KB )
  40. /yingpanguazai/ssd/ssd1/www/b.15386.cn/config/session.php ( 0.57 KB )
  41. /yingpanguazai/ssd/ssd1/www/b.15386.cn/config/trace.php ( 0.34 KB )
  42. /yingpanguazai/ssd/ssd1/www/b.15386.cn/config/view.php ( 0.82 KB )
  43. /yingpanguazai/ssd/ssd1/www/b.15386.cn/app/event.php ( 0.25 KB )
  44. /yingpanguazai/ssd/ssd1/www/b.15386.cn/vendor/topthink/framework/src/think/Event.php ( 7.67 KB )
  45. /yingpanguazai/ssd/ssd1/www/b.15386.cn/app/service.php ( 0.13 KB )
  46. /yingpanguazai/ssd/ssd1/www/b.15386.cn/app/AppService.php ( 0.26 KB )
  47. /yingpanguazai/ssd/ssd1/www/b.15386.cn/vendor/topthink/framework/src/think/Service.php ( 1.64 KB )
  48. /yingpanguazai/ssd/ssd1/www/b.15386.cn/vendor/topthink/framework/src/think/Lang.php ( 7.35 KB )
  49. /yingpanguazai/ssd/ssd1/www/b.15386.cn/vendor/topthink/framework/src/lang/zh-cn.php ( 13.70 KB )
  50. /yingpanguazai/ssd/ssd1/www/b.15386.cn/vendor/topthink/framework/src/think/initializer/Error.php ( 3.31 KB )
  51. /yingpanguazai/ssd/ssd1/www/b.15386.cn/vendor/topthink/framework/src/think/initializer/RegisterService.php ( 1.33 KB )
  52. /yingpanguazai/ssd/ssd1/www/b.15386.cn/vendor/services.php ( 0.14 KB )
  53. /yingpanguazai/ssd/ssd1/www/b.15386.cn/vendor/topthink/framework/src/think/service/PaginatorService.php ( 1.52 KB )
  54. /yingpanguazai/ssd/ssd1/www/b.15386.cn/vendor/topthink/framework/src/think/service/ValidateService.php ( 0.99 KB )
  55. /yingpanguazai/ssd/ssd1/www/b.15386.cn/vendor/topthink/framework/src/think/service/ModelService.php ( 2.04 KB )
  56. /yingpanguazai/ssd/ssd1/www/b.15386.cn/vendor/topthink/think-trace/src/Service.php ( 0.77 KB )
  57. /yingpanguazai/ssd/ssd1/www/b.15386.cn/vendor/topthink/framework/src/think/Middleware.php ( 6.72 KB )
  58. /yingpanguazai/ssd/ssd1/www/b.15386.cn/vendor/topthink/framework/src/think/initializer/BootService.php ( 0.77 KB )
  59. /yingpanguazai/ssd/ssd1/www/b.15386.cn/vendor/topthink/think-orm/src/Paginator.php ( 11.86 KB )
  60. /yingpanguazai/ssd/ssd1/www/b.15386.cn/vendor/topthink/think-validate/src/Validate.php ( 63.20 KB )
  61. /yingpanguazai/ssd/ssd1/www/b.15386.cn/vendor/topthink/think-orm/src/Model.php ( 23.55 KB )
  62. /yingpanguazai/ssd/ssd1/www/b.15386.cn/vendor/topthink/think-orm/src/model/concern/Attribute.php ( 21.05 KB )
  63. /yingpanguazai/ssd/ssd1/www/b.15386.cn/vendor/topthink/think-orm/src/model/concern/AutoWriteData.php ( 4.21 KB )
  64. /yingpanguazai/ssd/ssd1/www/b.15386.cn/vendor/topthink/think-orm/src/model/concern/Conversion.php ( 6.44 KB )
  65. /yingpanguazai/ssd/ssd1/www/b.15386.cn/vendor/topthink/think-orm/src/model/concern/DbConnect.php ( 5.16 KB )
  66. /yingpanguazai/ssd/ssd1/www/b.15386.cn/vendor/topthink/think-orm/src/model/concern/ModelEvent.php ( 2.33 KB )
  67. /yingpanguazai/ssd/ssd1/www/b.15386.cn/vendor/topthink/think-orm/src/model/concern/RelationShip.php ( 28.29 KB )
  68. /yingpanguazai/ssd/ssd1/www/b.15386.cn/vendor/topthink/think-helper/src/contract/Arrayable.php ( 0.09 KB )
  69. /yingpanguazai/ssd/ssd1/www/b.15386.cn/vendor/topthink/think-helper/src/contract/Jsonable.php ( 0.13 KB )
  70. /yingpanguazai/ssd/ssd1/www/b.15386.cn/vendor/topthink/think-orm/src/model/contract/Modelable.php ( 0.09 KB )
  71. /yingpanguazai/ssd/ssd1/www/b.15386.cn/vendor/topthink/framework/src/think/Db.php ( 2.88 KB )
  72. /yingpanguazai/ssd/ssd1/www/b.15386.cn/vendor/topthink/think-orm/src/DbManager.php ( 8.52 KB )
  73. /yingpanguazai/ssd/ssd1/www/b.15386.cn/vendor/topthink/framework/src/think/Log.php ( 6.28 KB )
  74. /yingpanguazai/ssd/ssd1/www/b.15386.cn/vendor/topthink/framework/src/think/Manager.php ( 3.92 KB )
  75. /yingpanguazai/ssd/ssd1/www/b.15386.cn/vendor/psr/log/src/LoggerTrait.php ( 2.69 KB )
  76. /yingpanguazai/ssd/ssd1/www/b.15386.cn/vendor/psr/log/src/LoggerInterface.php ( 2.71 KB )
  77. /yingpanguazai/ssd/ssd1/www/b.15386.cn/vendor/topthink/framework/src/think/Cache.php ( 4.92 KB )
  78. /yingpanguazai/ssd/ssd1/www/b.15386.cn/vendor/psr/simple-cache/src/CacheInterface.php ( 4.71 KB )
  79. /yingpanguazai/ssd/ssd1/www/b.15386.cn/vendor/topthink/think-helper/src/helper/Arr.php ( 16.63 KB )
  80. /yingpanguazai/ssd/ssd1/www/b.15386.cn/vendor/topthink/framework/src/think/cache/driver/File.php ( 7.84 KB )
  81. /yingpanguazai/ssd/ssd1/www/b.15386.cn/vendor/topthink/framework/src/think/cache/Driver.php ( 9.03 KB )
  82. /yingpanguazai/ssd/ssd1/www/b.15386.cn/vendor/topthink/framework/src/think/contract/CacheHandlerInterface.php ( 1.99 KB )
  83. /yingpanguazai/ssd/ssd1/www/b.15386.cn/app/Request.php ( 0.09 KB )
  84. /yingpanguazai/ssd/ssd1/www/b.15386.cn/vendor/topthink/framework/src/think/Request.php ( 55.78 KB )
  85. /yingpanguazai/ssd/ssd1/www/b.15386.cn/app/middleware.php ( 0.25 KB )
  86. /yingpanguazai/ssd/ssd1/www/b.15386.cn/vendor/topthink/framework/src/think/Pipeline.php ( 2.61 KB )
  87. /yingpanguazai/ssd/ssd1/www/b.15386.cn/vendor/topthink/think-trace/src/TraceDebug.php ( 3.40 KB )
  88. /yingpanguazai/ssd/ssd1/www/b.15386.cn/vendor/topthink/framework/src/think/middleware/SessionInit.php ( 1.94 KB )
  89. /yingpanguazai/ssd/ssd1/www/b.15386.cn/vendor/topthink/framework/src/think/Session.php ( 1.80 KB )
  90. /yingpanguazai/ssd/ssd1/www/b.15386.cn/vendor/topthink/framework/src/think/session/driver/File.php ( 6.27 KB )
  91. /yingpanguazai/ssd/ssd1/www/b.15386.cn/vendor/topthink/framework/src/think/contract/SessionHandlerInterface.php ( 0.87 KB )
  92. /yingpanguazai/ssd/ssd1/www/b.15386.cn/vendor/topthink/framework/src/think/session/Store.php ( 7.12 KB )
  93. /yingpanguazai/ssd/ssd1/www/b.15386.cn/vendor/topthink/framework/src/think/Route.php ( 23.73 KB )
  94. /yingpanguazai/ssd/ssd1/www/b.15386.cn/vendor/topthink/framework/src/think/route/RuleName.php ( 5.75 KB )
  95. /yingpanguazai/ssd/ssd1/www/b.15386.cn/vendor/topthink/framework/src/think/route/Domain.php ( 2.53 KB )
  96. /yingpanguazai/ssd/ssd1/www/b.15386.cn/vendor/topthink/framework/src/think/route/RuleGroup.php ( 22.43 KB )
  97. /yingpanguazai/ssd/ssd1/www/b.15386.cn/vendor/topthink/framework/src/think/route/Rule.php ( 26.95 KB )
  98. /yingpanguazai/ssd/ssd1/www/b.15386.cn/vendor/topthink/framework/src/think/route/RuleItem.php ( 9.78 KB )
  99. /yingpanguazai/ssd/ssd1/www/b.15386.cn/route/app.php ( 1.72 KB )
  100. /yingpanguazai/ssd/ssd1/www/b.15386.cn/vendor/topthink/framework/src/think/facade/Route.php ( 4.70 KB )
  101. /yingpanguazai/ssd/ssd1/www/b.15386.cn/vendor/topthink/framework/src/think/route/dispatch/Controller.php ( 4.74 KB )
  102. /yingpanguazai/ssd/ssd1/www/b.15386.cn/vendor/topthink/framework/src/think/route/Dispatch.php ( 10.44 KB )
  103. /yingpanguazai/ssd/ssd1/www/b.15386.cn/app/controller/Index.php ( 4.81 KB )
  104. /yingpanguazai/ssd/ssd1/www/b.15386.cn/app/BaseController.php ( 2.05 KB )
  105. /yingpanguazai/ssd/ssd1/www/b.15386.cn/vendor/topthink/think-orm/src/facade/Db.php ( 0.93 KB )
  106. /yingpanguazai/ssd/ssd1/www/b.15386.cn/vendor/topthink/think-orm/src/db/connector/Mysql.php ( 5.44 KB )
  107. /yingpanguazai/ssd/ssd1/www/b.15386.cn/vendor/topthink/think-orm/src/db/PDOConnection.php ( 52.47 KB )
  108. /yingpanguazai/ssd/ssd1/www/b.15386.cn/vendor/topthink/think-orm/src/db/Connection.php ( 8.39 KB )
  109. /yingpanguazai/ssd/ssd1/www/b.15386.cn/vendor/topthink/think-orm/src/db/ConnectionInterface.php ( 4.57 KB )
  110. /yingpanguazai/ssd/ssd1/www/b.15386.cn/vendor/topthink/think-orm/src/db/builder/Mysql.php ( 16.58 KB )
  111. /yingpanguazai/ssd/ssd1/www/b.15386.cn/vendor/topthink/think-orm/src/db/Builder.php ( 24.06 KB )
  112. /yingpanguazai/ssd/ssd1/www/b.15386.cn/vendor/topthink/think-orm/src/db/BaseBuilder.php ( 27.50 KB )
  113. /yingpanguazai/ssd/ssd1/www/b.15386.cn/vendor/topthink/think-orm/src/db/Query.php ( 15.71 KB )
  114. /yingpanguazai/ssd/ssd1/www/b.15386.cn/vendor/topthink/think-orm/src/db/BaseQuery.php ( 45.13 KB )
  115. /yingpanguazai/ssd/ssd1/www/b.15386.cn/vendor/topthink/think-orm/src/db/concern/TimeFieldQuery.php ( 7.43 KB )
  116. /yingpanguazai/ssd/ssd1/www/b.15386.cn/vendor/topthink/think-orm/src/db/concern/AggregateQuery.php ( 3.26 KB )
  117. /yingpanguazai/ssd/ssd1/www/b.15386.cn/vendor/topthink/think-orm/src/db/concern/ModelRelationQuery.php ( 20.07 KB )
  118. /yingpanguazai/ssd/ssd1/www/b.15386.cn/vendor/topthink/think-orm/src/db/concern/ParamsBind.php ( 3.66 KB )
  119. /yingpanguazai/ssd/ssd1/www/b.15386.cn/vendor/topthink/think-orm/src/db/concern/ResultOperation.php ( 7.01 KB )
  120. /yingpanguazai/ssd/ssd1/www/b.15386.cn/vendor/topthink/think-orm/src/db/concern/WhereQuery.php ( 19.37 KB )
  121. /yingpanguazai/ssd/ssd1/www/b.15386.cn/vendor/topthink/think-orm/src/db/concern/JoinAndViewQuery.php ( 7.11 KB )
  122. /yingpanguazai/ssd/ssd1/www/b.15386.cn/vendor/topthink/think-orm/src/db/concern/TableFieldInfo.php ( 2.63 KB )
  123. /yingpanguazai/ssd/ssd1/www/b.15386.cn/vendor/topthink/think-orm/src/db/concern/Transaction.php ( 2.77 KB )
  124. /yingpanguazai/ssd/ssd1/www/b.15386.cn/vendor/topthink/framework/src/think/log/driver/File.php ( 5.96 KB )
  125. /yingpanguazai/ssd/ssd1/www/b.15386.cn/vendor/topthink/framework/src/think/contract/LogHandlerInterface.php ( 0.86 KB )
  126. /yingpanguazai/ssd/ssd1/www/b.15386.cn/vendor/topthink/framework/src/think/log/Channel.php ( 3.89 KB )
  127. /yingpanguazai/ssd/ssd1/www/b.15386.cn/vendor/topthink/framework/src/think/event/LogRecord.php ( 1.02 KB )
  128. /yingpanguazai/ssd/ssd1/www/b.15386.cn/vendor/topthink/think-helper/src/Collection.php ( 16.47 KB )
  129. /yingpanguazai/ssd/ssd1/www/b.15386.cn/vendor/topthink/framework/src/think/facade/View.php ( 1.70 KB )
  130. /yingpanguazai/ssd/ssd1/www/b.15386.cn/vendor/topthink/framework/src/think/View.php ( 4.39 KB )
  131. /yingpanguazai/ssd/ssd1/www/b.15386.cn/vendor/topthink/framework/src/think/Response.php ( 8.81 KB )
  132. /yingpanguazai/ssd/ssd1/www/b.15386.cn/vendor/topthink/framework/src/think/response/View.php ( 3.29 KB )
  133. /yingpanguazai/ssd/ssd1/www/b.15386.cn/vendor/topthink/framework/src/think/Cookie.php ( 6.06 KB )
  134. /yingpanguazai/ssd/ssd1/www/b.15386.cn/vendor/topthink/think-view/src/Think.php ( 8.38 KB )
  135. /yingpanguazai/ssd/ssd1/www/b.15386.cn/vendor/topthink/framework/src/think/contract/TemplateHandlerInterface.php ( 1.60 KB )
  136. /yingpanguazai/ssd/ssd1/www/b.15386.cn/vendor/topthink/think-template/src/Template.php ( 46.61 KB )
  137. /yingpanguazai/ssd/ssd1/www/b.15386.cn/vendor/topthink/think-template/src/template/driver/File.php ( 2.41 KB )
  138. /yingpanguazai/ssd/ssd1/www/b.15386.cn/vendor/topthink/think-template/src/template/contract/DriverInterface.php ( 0.86 KB )
  139. /yingpanguazai/ssd/ssd1/www/b.15386.cn/runtime/temp/0f4637a61cc1a5e134efaf94b5a86ce4.php ( 12.06 KB )
  140. /yingpanguazai/ssd/ssd1/www/b.15386.cn/vendor/topthink/think-trace/src/Html.php ( 4.42 KB )
  1. CONNECT:[ UseTime:0.001079s ] mysql:host=127.0.0.1;port=3306;dbname=b_15386;charset=utf8mb4
  2. SHOW FULL COLUMNS FROM `fenlei` [ RunTime:0.001741s ]
  3. SELECT * FROM `fenlei` WHERE `fid` = 0 [ RunTime:0.001287s ]
  4. SELECT * FROM `fenlei` WHERE `fid` = 63 [ RunTime:0.000778s ]
  5. SHOW FULL COLUMNS FROM `set` [ RunTime:0.001633s ]
  6. SELECT * FROM `set` [ RunTime:0.000624s ]
  7. SHOW FULL COLUMNS FROM `article` [ RunTime:0.001801s ]
  8. SELECT * FROM `article` WHERE `id` = 481930 LIMIT 1 [ RunTime:0.001255s ]
  9. UPDATE `article` SET `lasttime` = 1776077384 WHERE `id` = 481930 [ RunTime:0.013083s ]
  10. SELECT * FROM `fenlei` WHERE `id` = 64 LIMIT 1 [ RunTime:0.000764s ]
  11. SELECT * FROM `article` WHERE `id` < 481930 ORDER BY `id` DESC LIMIT 1 [ RunTime:0.003253s ]
  12. SELECT * FROM `article` WHERE `id` > 481930 ORDER BY `id` ASC LIMIT 1 [ RunTime:0.004952s ]
  13. SELECT * FROM `article` WHERE `id` < 481930 ORDER BY `id` DESC LIMIT 10 [ RunTime:0.003985s ]
  14. SELECT * FROM `article` WHERE `id` < 481930 ORDER BY `id` DESC LIMIT 10,10 [ RunTime:0.004317s ]
  15. SELECT * FROM `article` WHERE `id` < 481930 ORDER BY `id` DESC LIMIT 20,10 [ RunTime:0.010989s ]
0.225048s