当前位置:首页>工作报告>2025职场人工作生活满意度报告

2025职场人工作生活满意度报告

  • 2026-03-13 08:12:40
2025职场人工作生活满意度报告
01
摘要

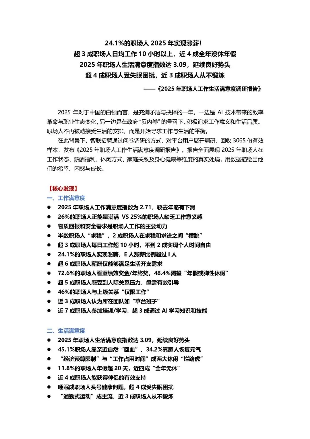
2025年,对于职场人来说,是充满矛盾与抉择的一年。AI技术的浪潮带来了效率革命,也重塑了职业生态;“反内卷”的号召,让人们开始重新审视工作与生活的意义。

2025年,职场人的工作状态呈现出复杂的两面性。一方面,26%的职场人充满正能量,他们持续学习、不断成长,对工作充满激情与创造力;但另一方面,25%的职场人却深感工作缺乏意义,高强度的压力让他们疲惫不堪。物质回报和安全需求成为职场人工作的主要动力,超半数人选择“求稳”,在不确定性中寻找安全感。

工作时长更是凸显了这种矛盾。超3成职场人日均工作超10小时,不到2成的人能实现个人时间自由。尽管如此,仍有24.1%的职场人实现了涨薪,其中外向型(E人)涨薪比例更高,达到34%。但超6成职场人的薪酬仅能满足基本生活开支,职场人在追求财富增长的道路上仍面临诸多挑战。

人际关系也成为职场人的一大压力源。超5成职场人感受到人际关系压力,46%的人与上级关系仅限于工作层面,近3成职场人认为所在团队如同“草台班子”,内部扯皮推诿现象严重。这些数据背后,是职场人对更健康工作环境的渴望。

生活满意度方面,2025年职场人的整体生活满意度指数为3.09,家庭生活成为幸福感的核心支撑,满意度达到3.25。但在健康方面,职场人面临诸多挑战。超4成职场人受失眠困扰,颈椎、腰椎问题和视力问题成为“职业病”的典型代表。尽管如此,仍有近3成职场人从不锻炼,久坐成为职场健康的第一杀手。

休闲生活同样受到限制。“经济预算限制”与“工作占用时间过多”成为两大休闲“拦路虎”,近4成职场人全年无休,仅11.8%的人年假超20天。在有限的休闲时间里,亲近自然、与家人共度时光成为职场人缓解压力的主要方式,而冥想、运动等健康方式也受到不少人的喜爱。

心理健康方面,54.9%的职场人受“焦虑烦躁”困扰,仅18.2%的人无明显负面情绪。职业发展焦虑与工作氛围压抑成为主要压力源,而倾诉和正念冥想成为职场人排解负面情绪的首选方式。

在AI技术的浪潮下,职场人展现出强大的学习动力。近7成职场人参与了培训或学习,超3成通过AI工具学习知识和技能。专业能力提升、情商与沟通技巧、数字技能成为职场人学习的重点领域。线上学习和项目实践成为主要学习方式,这表明职场人正在积极拥抱变化,通过自我提升来应对技术革新带来的挑战。

2025年的职场人,不再将工作与生活简单对立,而是努力寻找一个动态的平衡点。他们不再被动接受生活的安排,而是开始主动管理自己的时间和精力。在追求职业发展的同时,他们更加注重身心健康和家庭幸福。这种平衡的追求,不仅是个人层面的觉醒,也是整个社会发展的必然趋势。

02
引用内容

长按2秒识别二维码关注我们

公众号就业与创业 

提供宏观经济下的行业现状及区域地方经济发展机遇的信息;分享案例,为就业与创业的选择、定位解决疑惑,并提供帮助。
点击下方可看
        1. 123条金句,看懂2025年度演讲精华 | 罗振宇吴晓波刘润柯洲
        2. 给鸟拍照,凭什么能赚到上千万美元?
        3. 苏宁重整全解析:从创业到2387亿债务破局
        4. 教育部:拟设15所本科高校

        最新文章

        随机文章

        基本 文件 流程 错误 SQL 调试
        1. 请求信息 : 2026-04-06 08:43:27 HTTP/2.0 GET : https://b.15386.cn/a/458495.html
        2. 运行时间 : 0.102484s [ 吞吐率:9.76req/s ] 内存消耗:4,474.36kb 文件加载:140
        3. 缓存信息 : 0 reads,0 writes
        4. 会话信息 : SESSION_ID=5dbf992fa5136e3f3dd84f41868e3e15
        1. /yingpanguazai/ssd/ssd1/www/b.15386.cn/public/index.php ( 0.79 KB )
        2. /yingpanguazai/ssd/ssd1/www/b.15386.cn/vendor/autoload.php ( 0.17 KB )
        3. /yingpanguazai/ssd/ssd1/www/b.15386.cn/vendor/composer/autoload_real.php ( 2.49 KB )
        4. /yingpanguazai/ssd/ssd1/www/b.15386.cn/vendor/composer/platform_check.php ( 0.90 KB )
        5. /yingpanguazai/ssd/ssd1/www/b.15386.cn/vendor/composer/ClassLoader.php ( 14.03 KB )
        6. /yingpanguazai/ssd/ssd1/www/b.15386.cn/vendor/composer/autoload_static.php ( 4.90 KB )
        7. /yingpanguazai/ssd/ssd1/www/b.15386.cn/vendor/topthink/think-helper/src/helper.php ( 8.34 KB )
        8. /yingpanguazai/ssd/ssd1/www/b.15386.cn/vendor/topthink/think-validate/src/helper.php ( 2.19 KB )
        9. /yingpanguazai/ssd/ssd1/www/b.15386.cn/vendor/topthink/think-orm/src/helper.php ( 1.47 KB )
        10. /yingpanguazai/ssd/ssd1/www/b.15386.cn/vendor/topthink/think-orm/stubs/load_stubs.php ( 0.16 KB )
        11. /yingpanguazai/ssd/ssd1/www/b.15386.cn/vendor/topthink/framework/src/think/Exception.php ( 1.69 KB )
        12. /yingpanguazai/ssd/ssd1/www/b.15386.cn/vendor/topthink/think-container/src/Facade.php ( 2.71 KB )
        13. /yingpanguazai/ssd/ssd1/www/b.15386.cn/vendor/symfony/deprecation-contracts/function.php ( 0.99 KB )
        14. /yingpanguazai/ssd/ssd1/www/b.15386.cn/vendor/symfony/polyfill-mbstring/bootstrap.php ( 8.26 KB )
        15. /yingpanguazai/ssd/ssd1/www/b.15386.cn/vendor/symfony/polyfill-mbstring/bootstrap80.php ( 9.78 KB )
        16. /yingpanguazai/ssd/ssd1/www/b.15386.cn/vendor/symfony/var-dumper/Resources/functions/dump.php ( 1.49 KB )
        17. /yingpanguazai/ssd/ssd1/www/b.15386.cn/vendor/topthink/think-dumper/src/helper.php ( 0.18 KB )
        18. /yingpanguazai/ssd/ssd1/www/b.15386.cn/vendor/symfony/var-dumper/VarDumper.php ( 4.30 KB )
        19. /yingpanguazai/ssd/ssd1/www/b.15386.cn/vendor/topthink/framework/src/think/App.php ( 15.30 KB )
        20. /yingpanguazai/ssd/ssd1/www/b.15386.cn/vendor/topthink/think-container/src/Container.php ( 15.76 KB )
        21. /yingpanguazai/ssd/ssd1/www/b.15386.cn/vendor/psr/container/src/ContainerInterface.php ( 1.02 KB )
        22. /yingpanguazai/ssd/ssd1/www/b.15386.cn/app/provider.php ( 0.19 KB )
        23. /yingpanguazai/ssd/ssd1/www/b.15386.cn/vendor/topthink/framework/src/think/Http.php ( 6.04 KB )
        24. /yingpanguazai/ssd/ssd1/www/b.15386.cn/vendor/topthink/think-helper/src/helper/Str.php ( 7.29 KB )
        25. /yingpanguazai/ssd/ssd1/www/b.15386.cn/vendor/topthink/framework/src/think/Env.php ( 4.68 KB )
        26. /yingpanguazai/ssd/ssd1/www/b.15386.cn/app/common.php ( 0.03 KB )
        27. /yingpanguazai/ssd/ssd1/www/b.15386.cn/vendor/topthink/framework/src/helper.php ( 18.78 KB )
        28. /yingpanguazai/ssd/ssd1/www/b.15386.cn/vendor/topthink/framework/src/think/Config.php ( 5.54 KB )
        29. /yingpanguazai/ssd/ssd1/www/b.15386.cn/config/app.php ( 0.95 KB )
        30. /yingpanguazai/ssd/ssd1/www/b.15386.cn/config/cache.php ( 0.78 KB )
        31. /yingpanguazai/ssd/ssd1/www/b.15386.cn/config/console.php ( 0.23 KB )
        32. /yingpanguazai/ssd/ssd1/www/b.15386.cn/config/cookie.php ( 0.56 KB )
        33. /yingpanguazai/ssd/ssd1/www/b.15386.cn/config/database.php ( 2.48 KB )
        34. /yingpanguazai/ssd/ssd1/www/b.15386.cn/vendor/topthink/framework/src/think/facade/Env.php ( 1.67 KB )
        35. /yingpanguazai/ssd/ssd1/www/b.15386.cn/config/filesystem.php ( 0.61 KB )
        36. /yingpanguazai/ssd/ssd1/www/b.15386.cn/config/lang.php ( 0.91 KB )
        37. /yingpanguazai/ssd/ssd1/www/b.15386.cn/config/log.php ( 1.35 KB )
        38. /yingpanguazai/ssd/ssd1/www/b.15386.cn/config/middleware.php ( 0.19 KB )
        39. /yingpanguazai/ssd/ssd1/www/b.15386.cn/config/route.php ( 1.89 KB )
        40. /yingpanguazai/ssd/ssd1/www/b.15386.cn/config/session.php ( 0.57 KB )
        41. /yingpanguazai/ssd/ssd1/www/b.15386.cn/config/trace.php ( 0.34 KB )
        42. /yingpanguazai/ssd/ssd1/www/b.15386.cn/config/view.php ( 0.82 KB )
        43. /yingpanguazai/ssd/ssd1/www/b.15386.cn/app/event.php ( 0.25 KB )
        44. /yingpanguazai/ssd/ssd1/www/b.15386.cn/vendor/topthink/framework/src/think/Event.php ( 7.67 KB )
        45. /yingpanguazai/ssd/ssd1/www/b.15386.cn/app/service.php ( 0.13 KB )
        46. /yingpanguazai/ssd/ssd1/www/b.15386.cn/app/AppService.php ( 0.26 KB )
        47. /yingpanguazai/ssd/ssd1/www/b.15386.cn/vendor/topthink/framework/src/think/Service.php ( 1.64 KB )
        48. /yingpanguazai/ssd/ssd1/www/b.15386.cn/vendor/topthink/framework/src/think/Lang.php ( 7.35 KB )
        49. /yingpanguazai/ssd/ssd1/www/b.15386.cn/vendor/topthink/framework/src/lang/zh-cn.php ( 13.70 KB )
        50. /yingpanguazai/ssd/ssd1/www/b.15386.cn/vendor/topthink/framework/src/think/initializer/Error.php ( 3.31 KB )
        51. /yingpanguazai/ssd/ssd1/www/b.15386.cn/vendor/topthink/framework/src/think/initializer/RegisterService.php ( 1.33 KB )
        52. /yingpanguazai/ssd/ssd1/www/b.15386.cn/vendor/services.php ( 0.14 KB )
        53. /yingpanguazai/ssd/ssd1/www/b.15386.cn/vendor/topthink/framework/src/think/service/PaginatorService.php ( 1.52 KB )
        54. /yingpanguazai/ssd/ssd1/www/b.15386.cn/vendor/topthink/framework/src/think/service/ValidateService.php ( 0.99 KB )
        55. /yingpanguazai/ssd/ssd1/www/b.15386.cn/vendor/topthink/framework/src/think/service/ModelService.php ( 2.04 KB )
        56. /yingpanguazai/ssd/ssd1/www/b.15386.cn/vendor/topthink/think-trace/src/Service.php ( 0.77 KB )
        57. /yingpanguazai/ssd/ssd1/www/b.15386.cn/vendor/topthink/framework/src/think/Middleware.php ( 6.72 KB )
        58. /yingpanguazai/ssd/ssd1/www/b.15386.cn/vendor/topthink/framework/src/think/initializer/BootService.php ( 0.77 KB )
        59. /yingpanguazai/ssd/ssd1/www/b.15386.cn/vendor/topthink/think-orm/src/Paginator.php ( 11.86 KB )
        60. /yingpanguazai/ssd/ssd1/www/b.15386.cn/vendor/topthink/think-validate/src/Validate.php ( 63.20 KB )
        61. /yingpanguazai/ssd/ssd1/www/b.15386.cn/vendor/topthink/think-orm/src/Model.php ( 23.55 KB )
        62. /yingpanguazai/ssd/ssd1/www/b.15386.cn/vendor/topthink/think-orm/src/model/concern/Attribute.php ( 21.05 KB )
        63. /yingpanguazai/ssd/ssd1/www/b.15386.cn/vendor/topthink/think-orm/src/model/concern/AutoWriteData.php ( 4.21 KB )
        64. /yingpanguazai/ssd/ssd1/www/b.15386.cn/vendor/topthink/think-orm/src/model/concern/Conversion.php ( 6.44 KB )
        65. /yingpanguazai/ssd/ssd1/www/b.15386.cn/vendor/topthink/think-orm/src/model/concern/DbConnect.php ( 5.16 KB )
        66. /yingpanguazai/ssd/ssd1/www/b.15386.cn/vendor/topthink/think-orm/src/model/concern/ModelEvent.php ( 2.33 KB )
        67. /yingpanguazai/ssd/ssd1/www/b.15386.cn/vendor/topthink/think-orm/src/model/concern/RelationShip.php ( 28.29 KB )
        68. /yingpanguazai/ssd/ssd1/www/b.15386.cn/vendor/topthink/think-helper/src/contract/Arrayable.php ( 0.09 KB )
        69. /yingpanguazai/ssd/ssd1/www/b.15386.cn/vendor/topthink/think-helper/src/contract/Jsonable.php ( 0.13 KB )
        70. /yingpanguazai/ssd/ssd1/www/b.15386.cn/vendor/topthink/think-orm/src/model/contract/Modelable.php ( 0.09 KB )
        71. /yingpanguazai/ssd/ssd1/www/b.15386.cn/vendor/topthink/framework/src/think/Db.php ( 2.88 KB )
        72. /yingpanguazai/ssd/ssd1/www/b.15386.cn/vendor/topthink/think-orm/src/DbManager.php ( 8.52 KB )
        73. /yingpanguazai/ssd/ssd1/www/b.15386.cn/vendor/topthink/framework/src/think/Log.php ( 6.28 KB )
        74. /yingpanguazai/ssd/ssd1/www/b.15386.cn/vendor/topthink/framework/src/think/Manager.php ( 3.92 KB )
        75. /yingpanguazai/ssd/ssd1/www/b.15386.cn/vendor/psr/log/src/LoggerTrait.php ( 2.69 KB )
        76. /yingpanguazai/ssd/ssd1/www/b.15386.cn/vendor/psr/log/src/LoggerInterface.php ( 2.71 KB )
        77. /yingpanguazai/ssd/ssd1/www/b.15386.cn/vendor/topthink/framework/src/think/Cache.php ( 4.92 KB )
        78. /yingpanguazai/ssd/ssd1/www/b.15386.cn/vendor/psr/simple-cache/src/CacheInterface.php ( 4.71 KB )
        79. /yingpanguazai/ssd/ssd1/www/b.15386.cn/vendor/topthink/think-helper/src/helper/Arr.php ( 16.63 KB )
        80. /yingpanguazai/ssd/ssd1/www/b.15386.cn/vendor/topthink/framework/src/think/cache/driver/File.php ( 7.84 KB )
        81. /yingpanguazai/ssd/ssd1/www/b.15386.cn/vendor/topthink/framework/src/think/cache/Driver.php ( 9.03 KB )
        82. /yingpanguazai/ssd/ssd1/www/b.15386.cn/vendor/topthink/framework/src/think/contract/CacheHandlerInterface.php ( 1.99 KB )
        83. /yingpanguazai/ssd/ssd1/www/b.15386.cn/app/Request.php ( 0.09 KB )
        84. /yingpanguazai/ssd/ssd1/www/b.15386.cn/vendor/topthink/framework/src/think/Request.php ( 55.78 KB )
        85. /yingpanguazai/ssd/ssd1/www/b.15386.cn/app/middleware.php ( 0.25 KB )
        86. /yingpanguazai/ssd/ssd1/www/b.15386.cn/vendor/topthink/framework/src/think/Pipeline.php ( 2.61 KB )
        87. /yingpanguazai/ssd/ssd1/www/b.15386.cn/vendor/topthink/think-trace/src/TraceDebug.php ( 3.40 KB )
        88. /yingpanguazai/ssd/ssd1/www/b.15386.cn/vendor/topthink/framework/src/think/middleware/SessionInit.php ( 1.94 KB )
        89. /yingpanguazai/ssd/ssd1/www/b.15386.cn/vendor/topthink/framework/src/think/Session.php ( 1.80 KB )
        90. /yingpanguazai/ssd/ssd1/www/b.15386.cn/vendor/topthink/framework/src/think/session/driver/File.php ( 6.27 KB )
        91. /yingpanguazai/ssd/ssd1/www/b.15386.cn/vendor/topthink/framework/src/think/contract/SessionHandlerInterface.php ( 0.87 KB )
        92. /yingpanguazai/ssd/ssd1/www/b.15386.cn/vendor/topthink/framework/src/think/session/Store.php ( 7.12 KB )
        93. /yingpanguazai/ssd/ssd1/www/b.15386.cn/vendor/topthink/framework/src/think/Route.php ( 23.73 KB )
        94. /yingpanguazai/ssd/ssd1/www/b.15386.cn/vendor/topthink/framework/src/think/route/RuleName.php ( 5.75 KB )
        95. /yingpanguazai/ssd/ssd1/www/b.15386.cn/vendor/topthink/framework/src/think/route/Domain.php ( 2.53 KB )
        96. /yingpanguazai/ssd/ssd1/www/b.15386.cn/vendor/topthink/framework/src/think/route/RuleGroup.php ( 22.43 KB )
        97. /yingpanguazai/ssd/ssd1/www/b.15386.cn/vendor/topthink/framework/src/think/route/Rule.php ( 26.95 KB )
        98. /yingpanguazai/ssd/ssd1/www/b.15386.cn/vendor/topthink/framework/src/think/route/RuleItem.php ( 9.78 KB )
        99. /yingpanguazai/ssd/ssd1/www/b.15386.cn/route/app.php ( 1.72 KB )
        100. /yingpanguazai/ssd/ssd1/www/b.15386.cn/vendor/topthink/framework/src/think/facade/Route.php ( 4.70 KB )
        101. /yingpanguazai/ssd/ssd1/www/b.15386.cn/vendor/topthink/framework/src/think/route/dispatch/Controller.php ( 4.74 KB )
        102. /yingpanguazai/ssd/ssd1/www/b.15386.cn/vendor/topthink/framework/src/think/route/Dispatch.php ( 10.44 KB )
        103. /yingpanguazai/ssd/ssd1/www/b.15386.cn/app/controller/Index.php ( 4.81 KB )
        104. /yingpanguazai/ssd/ssd1/www/b.15386.cn/app/BaseController.php ( 2.05 KB )
        105. /yingpanguazai/ssd/ssd1/www/b.15386.cn/vendor/topthink/think-orm/src/facade/Db.php ( 0.93 KB )
        106. /yingpanguazai/ssd/ssd1/www/b.15386.cn/vendor/topthink/think-orm/src/db/connector/Mysql.php ( 5.44 KB )
        107. /yingpanguazai/ssd/ssd1/www/b.15386.cn/vendor/topthink/think-orm/src/db/PDOConnection.php ( 52.47 KB )
        108. /yingpanguazai/ssd/ssd1/www/b.15386.cn/vendor/topthink/think-orm/src/db/Connection.php ( 8.39 KB )
        109. /yingpanguazai/ssd/ssd1/www/b.15386.cn/vendor/topthink/think-orm/src/db/ConnectionInterface.php ( 4.57 KB )
        110. /yingpanguazai/ssd/ssd1/www/b.15386.cn/vendor/topthink/think-orm/src/db/builder/Mysql.php ( 16.58 KB )
        111. /yingpanguazai/ssd/ssd1/www/b.15386.cn/vendor/topthink/think-orm/src/db/Builder.php ( 24.06 KB )
        112. /yingpanguazai/ssd/ssd1/www/b.15386.cn/vendor/topthink/think-orm/src/db/BaseBuilder.php ( 27.50 KB )
        113. /yingpanguazai/ssd/ssd1/www/b.15386.cn/vendor/topthink/think-orm/src/db/Query.php ( 15.71 KB )
        114. /yingpanguazai/ssd/ssd1/www/b.15386.cn/vendor/topthink/think-orm/src/db/BaseQuery.php ( 45.13 KB )
        115. /yingpanguazai/ssd/ssd1/www/b.15386.cn/vendor/topthink/think-orm/src/db/concern/TimeFieldQuery.php ( 7.43 KB )
        116. /yingpanguazai/ssd/ssd1/www/b.15386.cn/vendor/topthink/think-orm/src/db/concern/AggregateQuery.php ( 3.26 KB )
        117. /yingpanguazai/ssd/ssd1/www/b.15386.cn/vendor/topthink/think-orm/src/db/concern/ModelRelationQuery.php ( 20.07 KB )
        118. /yingpanguazai/ssd/ssd1/www/b.15386.cn/vendor/topthink/think-orm/src/db/concern/ParamsBind.php ( 3.66 KB )
        119. /yingpanguazai/ssd/ssd1/www/b.15386.cn/vendor/topthink/think-orm/src/db/concern/ResultOperation.php ( 7.01 KB )
        120. /yingpanguazai/ssd/ssd1/www/b.15386.cn/vendor/topthink/think-orm/src/db/concern/WhereQuery.php ( 19.37 KB )
        121. /yingpanguazai/ssd/ssd1/www/b.15386.cn/vendor/topthink/think-orm/src/db/concern/JoinAndViewQuery.php ( 7.11 KB )
        122. /yingpanguazai/ssd/ssd1/www/b.15386.cn/vendor/topthink/think-orm/src/db/concern/TableFieldInfo.php ( 2.63 KB )
        123. /yingpanguazai/ssd/ssd1/www/b.15386.cn/vendor/topthink/think-orm/src/db/concern/Transaction.php ( 2.77 KB )
        124. /yingpanguazai/ssd/ssd1/www/b.15386.cn/vendor/topthink/framework/src/think/log/driver/File.php ( 5.96 KB )
        125. /yingpanguazai/ssd/ssd1/www/b.15386.cn/vendor/topthink/framework/src/think/contract/LogHandlerInterface.php ( 0.86 KB )
        126. /yingpanguazai/ssd/ssd1/www/b.15386.cn/vendor/topthink/framework/src/think/log/Channel.php ( 3.89 KB )
        127. /yingpanguazai/ssd/ssd1/www/b.15386.cn/vendor/topthink/framework/src/think/event/LogRecord.php ( 1.02 KB )
        128. /yingpanguazai/ssd/ssd1/www/b.15386.cn/vendor/topthink/think-helper/src/Collection.php ( 16.47 KB )
        129. /yingpanguazai/ssd/ssd1/www/b.15386.cn/vendor/topthink/framework/src/think/facade/View.php ( 1.70 KB )
        130. /yingpanguazai/ssd/ssd1/www/b.15386.cn/vendor/topthink/framework/src/think/View.php ( 4.39 KB )
        131. /yingpanguazai/ssd/ssd1/www/b.15386.cn/vendor/topthink/framework/src/think/Response.php ( 8.81 KB )
        132. /yingpanguazai/ssd/ssd1/www/b.15386.cn/vendor/topthink/framework/src/think/response/View.php ( 3.29 KB )
        133. /yingpanguazai/ssd/ssd1/www/b.15386.cn/vendor/topthink/framework/src/think/Cookie.php ( 6.06 KB )
        134. /yingpanguazai/ssd/ssd1/www/b.15386.cn/vendor/topthink/think-view/src/Think.php ( 8.38 KB )
        135. /yingpanguazai/ssd/ssd1/www/b.15386.cn/vendor/topthink/framework/src/think/contract/TemplateHandlerInterface.php ( 1.60 KB )
        136. /yingpanguazai/ssd/ssd1/www/b.15386.cn/vendor/topthink/think-template/src/Template.php ( 46.61 KB )
        137. /yingpanguazai/ssd/ssd1/www/b.15386.cn/vendor/topthink/think-template/src/template/driver/File.php ( 2.41 KB )
        138. /yingpanguazai/ssd/ssd1/www/b.15386.cn/vendor/topthink/think-template/src/template/contract/DriverInterface.php ( 0.86 KB )
        139. /yingpanguazai/ssd/ssd1/www/b.15386.cn/runtime/temp/0f4637a61cc1a5e134efaf94b5a86ce4.php ( 12.06 KB )
        140. /yingpanguazai/ssd/ssd1/www/b.15386.cn/vendor/topthink/think-trace/src/Html.php ( 4.42 KB )
        1. CONNECT:[ UseTime:0.000619s ] mysql:host=127.0.0.1;port=3306;dbname=b_15386;charset=utf8mb4
        2. SHOW FULL COLUMNS FROM `fenlei` [ RunTime:0.000853s ]
        3. SELECT * FROM `fenlei` WHERE `fid` = 0 [ RunTime:0.000348s ]
        4. SELECT * FROM `fenlei` WHERE `fid` = 63 [ RunTime:0.000250s ]
        5. SHOW FULL COLUMNS FROM `set` [ RunTime:0.000486s ]
        6. SELECT * FROM `set` [ RunTime:0.000219s ]
        7. SHOW FULL COLUMNS FROM `article` [ RunTime:0.000565s ]
        8. SELECT * FROM `article` WHERE `id` = 458495 LIMIT 1 [ RunTime:0.002130s ]
        9. UPDATE `article` SET `lasttime` = 1775436207 WHERE `id` = 458495 [ RunTime:0.005781s ]
        10. SELECT * FROM `fenlei` WHERE `id` = 64 LIMIT 1 [ RunTime:0.000283s ]
        11. SELECT * FROM `article` WHERE `id` < 458495 ORDER BY `id` DESC LIMIT 1 [ RunTime:0.000463s ]
        12. SELECT * FROM `article` WHERE `id` > 458495 ORDER BY `id` ASC LIMIT 1 [ RunTime:0.001578s ]
        13. SELECT * FROM `article` WHERE `id` < 458495 ORDER BY `id` DESC LIMIT 10 [ RunTime:0.000635s ]
        14. SELECT * FROM `article` WHERE `id` < 458495 ORDER BY `id` DESC LIMIT 10,10 [ RunTime:0.003826s ]
        15. SELECT * FROM `article` WHERE `id` < 458495 ORDER BY `id` DESC LIMIT 20,10 [ RunTime:0.007460s ]
        0.106295s