昆明市导游协会2025年工作总结
主动担当,配合政府部门工作
(一)强化市场整治宣传,筑牢诚信经营根基
积极开展《云南省进一步加强旅游市场诚信建设10条措施》政策宣传工作,组织会员参与拍摄“诚信旅游我带头”系列宣传视频并发布。
已关注 关注 重播 分享 赞 |
(二)圆满完成政务接待,展现专业服务风采
参与昆明市委、市政协以及市文旅局、农业农村局等单位政务接待和宣推工作。1月联合市旅行社行业协会选派26名优秀导游组成接待小组,参与中国人民政治协商会议昆明市第十四届委员会第四次会议接待,承担随车讲解服务工作。
![]() | ![]() |
![]() | ![]() |
(三)承办技能大赛,以赛促学提升素养
承办市文旅局主办的2025年昆明市导游(讲解员)大赛。择优推荐10名选手(6名中文组、4名英文组)代表昆明市参加省级导游大赛。

(四)安全生产工作
组织参与市文旅局安全生产培训及应急演练活动,通过微信平台发出各类安全提示、警示信息十余次,提醒导游履行安全监督职责,注意带团过程中的安全隐患,增强安全防范意识,提升应急处置能力。
关于道路结冰天气的出行安全提示“ 五一”放假时间及带团安全提示关于雨季安全的温馨提示昆明市文化和旅游局关于汛期、暑期旅行社安全生产及服务质量工作的提示协会汛期安全提示国庆中秋长假导游领队带团期间安全提示2025年元旦安全及带团服务提示
(五)推进人才培养工程,夯实行业发展根基
1、协助市文旅局开展第二批云南省金牌导游(讲解员)培养人员征集和筛选工作,13名导游和2名讲解员入选培养计划并顺利完成结项,获得省级金牌导游、讲解员结项证书。

2、组织27名昆明市的国家级、省级金牌导游及优秀基层导游参与2025年云南省优秀导游培训班。

(六)开展星级导游评定,完善激励晋升机制
配合省导游协会推进全省星级导游评定工作。昆明市共有753名导游获评星级导游(全省1313人,占全省总数的57.4%),其中五星级94人、四星级272人、三星级387人。覆盖国家级、省级金牌导游、劳动模范、导游大赛获奖者,高级、中级导游及带团数量排名靠前的导游。
云南省2025年星级导游名单(第一批)云南省2025年星级导游名单(第二批)云南省2025年星级导游名单(第三批)云南省2025年星级导游名单(第四批)云南省2025年星级导游名单(第五批)
(七)做好优秀导游推荐,畅通职业发展通道
3月为中级导游矣梦谊申请晋升高级导游,为《导游等级考核管理办法》正式实施以来云南省第一位“激励晋升”导游等级的导游。8月,配合省文旅厅开展全国特级导游考评的筛选推荐工作,协助4名高级导游参与2025年全国特级导游等级考核云南省初评工作。
![]() | ![]() |
深耕内部建设,提升运营管理效能
(一)强化党群工会工作,凝聚行业发展合力
1.推进集体合同宣贯。联合旅行社工会联合会,在昆明市人社局、昆明市教卫文工会的帮助下,开展3次《劳动法》《昆明市旅游行业导游集体合同》及个人养老保险相关宣讲培训,覆盖导游及旅行社负责人200余人次。
2.抓实维权服务工作。以《集体合同》为依据,为13名导游开展薪酬维权,通过协调沟通,成功为导游追回劳动所得3800元,切实维护导游群体合法权益。
3. 丰富主题活动内容。与昆明市导游协会支部委员会和兄弟单位共同开展多项活动。如新春之际举办“蛇舞迎新春 欢喜过大年”主题活动和红色观影活动;为工会会员购置200余张观影券。

(二)搭建人才对接平台,助力行业人才供需
9月底,联合省导游协会、市导游行业联合工会及省人社厅,举办“职在云旅 就在云南”文旅行业专场招聘会。招聘会采用线上线下结合模式,持续一个月,吸引300余家文旅企业参与,提供1000余个就业岗位。
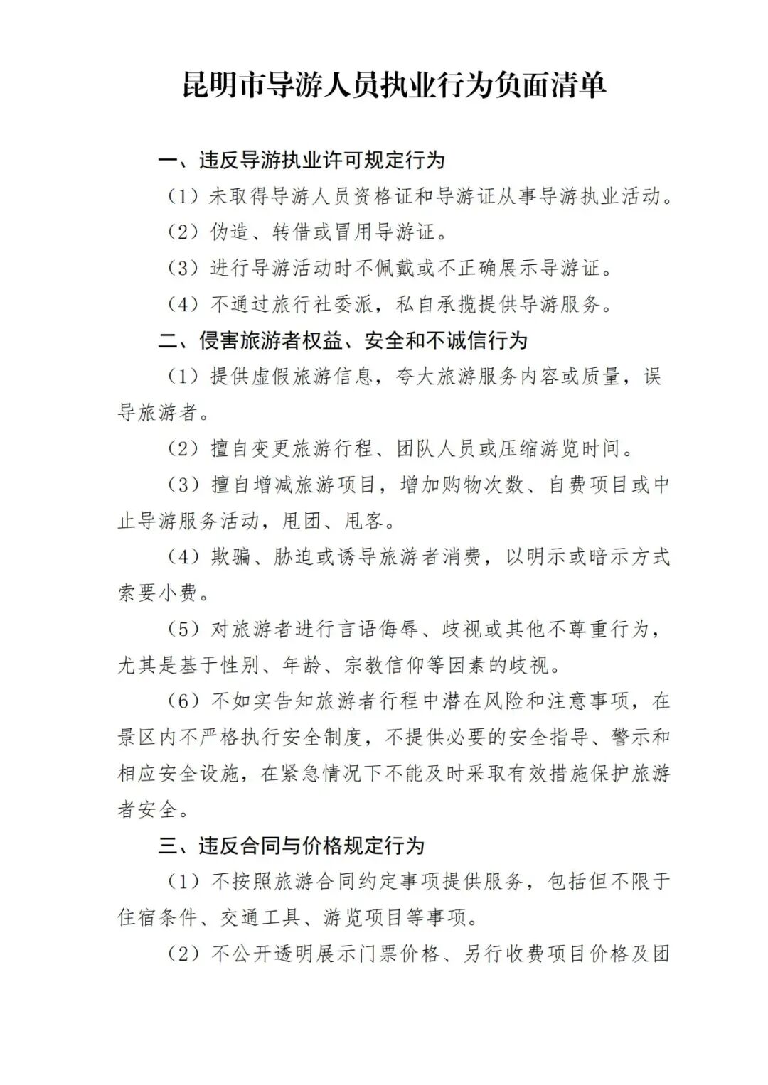
(一)发布负面清单,明确执业行为边界
在市文旅局指导下,依据《旅游法》《导游人员管理条例》等法规,发布《昆明市导游人员执业行为负面清单》,明确五大类14项禁止性行为,涵盖执业许可、旅游者权益保护、合同价格、投诉处理及其他违法违规行为,为导游执业划定红线,引导导游诚信服务、规范执业。
![]() | ![]() | ![]() |
(二)强化宣传引导,营造优质服务氛围
在春节、劳动节、国庆节等黄金周及暑期旺季前,联合掌上昆明、文旅头条等媒体,6次向全市导游发出优质服务倡议。
倡议书诚信经营优质服务倡议书“五一”小长假优质服务倡议书《云南省导游协会关于“诚信旅游我带头”倡议书》国庆假期优质服务倡议书@全市旅游企业及旅游从业人员,你有一封倡议书请查收!
(一)高效开展新版电子导游证换发审核
截至12月19日,累计换发2025版电子导游证识别卡4216张;审核各类换证及新办业务3952人次,其中过期换证1813人、到期换证719人、新办导游证965人、异地及旅行社转入455人,转出324人。为不能到达现场的会员安排证件的快递服务,累计寄送新版证件1000余个。
![]() | ![]() | ![]() | ![]() |
![]() | ![]() | ![]() | ![]() |
(二)筑牢日常服务沟通桥梁
依托企业微信与微信公众号搭建服务平台,2025年接听各类咨询电话5000余个;企业微信新添加导游2529人,处理工作会话累计超1.4万次,耗时超3万分钟。
协会微信公众号全年(1-10月)累计发布各类推文397篇,累计阅读176.79万次。发布和点击最多的信息分别是行业招聘、行业监管(红黑榜、注销吊销信息)、培训及活动等。
(三)丰富培训活动,提升会员综合素养
1. 开展多元化线下沙龙与讲座。全年组织各类线下专题活动10场,覆盖会员400余人次。先后组织会员参观瓦猫博物馆、开展女性健康沙龙、葫芦丝文化交流、“抗战中的云南”系列沙龙、职业规划漫谈及“老子答问”文化公开课等活动。组织新导游执业岗前培训3次(含室内教学和长线教学),覆盖近200人次。
2. 推进院校实训合作。联合昆明城市学院、昆明传媒学院等院校,组织220余名持证学生导游分三批赴石林风景名胜区开展实训。
![]() | ![]() |
![]() | ![]() |
3. 完善线上培训平台。持续优化全市导游网上学习公益平台,2025年新增学习视频70余个,新增内容主要为全省金牌导游示范讲解、红色旅游、文旅部优秀导游宣讲等内容。
全国导游大赛获奖选手暨优秀导游宣讲活动昆明站精彩回看——银牌导游员·王何音全国导游大赛获奖选手暨优秀导游宣讲活动昆明站精彩回看——银牌导游员·丁超锋全国导游大赛获奖选手暨优秀导游宣讲活动昆明站精彩回看——金牌导游员·朱芝兰全国导游大赛获奖选手暨优秀导游宣讲活动昆明站精彩回看——特级导游·周小丁全国导游大赛获奖选手暨优秀导游宣讲活动昆明站精彩回看——优秀风采选手·李菊
(四)开展一线慰问,传递行业温暖
5月19日“中国旅游日”,联合多家行业协会开展“锦绣山河,美好旅程”主题文旅志愿活动,在昆明西收费站开展“夏日送清凉”行动,为一线导游、司机等从业人员发放200余份清凉礼包(含急救药品、防晒用品)。


(一)深耕志愿服务,彰显行业担当
全年组织多场志愿服务活动,累计动员志愿者100余人次,服务时长超200小时,服务群众1000余人次。其中暑期开展的“滇食烟火·市井博物”志愿活动在省内和网络平台获得社会广泛关注和好评。


(二)强化正面宣传,提升行业口碑
持续发掘导游优秀事迹,冯薇洁等40名导游因服务优质获游客感谢信及锦旗,被市文旅局纳入2025年红榜公示表彰。昆明市文化和旅游局 2025年1月红黑榜信息发布 (第七十一期)昆明市文化和旅游局2025年2月红黑榜信息发布 (第七十二期)昆明市文化和旅游局 2025年3月红黑榜信息发布 (第七十三期)
(三)参与对外交流,学习先进经验
积极参与中国旅行社协会导游专委会组织的全国性活动,学习其他城市的优秀经验和做法。5月,组织优秀会员参与专委会和大连市导游协会联合举办的首届中国导游节活动,与40余个省市的200余名导游共同探讨行业发展问题; 7月参与《中国导游蓝皮书》西南片区调研会议,就云南和昆明导游队伍建设情况做专题发言,并负责起草云南片区的相关资料,10月参加蓝皮书的发布仪式,并与相关城市达成合作意向。
![]() | ![]() |
未来计划
2026年,协会将立足行业发展需求,聚焦短板弱项,精准发力、务实推进各项工作。一是加大人才培养力度,重点对接小语种导游培训资源,联合院校与企业搭建培养平台,缓解人才短缺问题;二是优化线上培训平台,提升内容更新频次,增加互动式课程,增强培训实效性;三是深化对外交流合作,组织赴省外优秀协会考察学习,借鉴先进管理经验,拓宽行业发展视野;四是提升会员服务精细化水平,针对新老导游、不同等级导游的需求,定制个性化服务与培训方案;五是持续强化行业自律,完善执业规范引导,加大正面宣传力度,助力云南旅游市场持续健康发展,为昆明文旅高质量发展贡献更大力量。
昆明市导游协会
2026年2月5日