纬迪资本:http://www.widicapital.com/纬迪咨询:http://www.widigroup.com/低空经济的国家战略布局正呈现清晰的递进脉络:2023 年中央经济工作会议完成顶层定调,将其正式纳入战略性新兴产业;2024 年政府工作报告进一步明确其作为新增长引擎的定位,与生物制造、商业航天一同成为新质生产力的重要载体;2025 年则转向高质量发展导向,聚焦大规模场景示范与安全规范,推动产业从培育期迈向成熟化、规模化发展阶段。
对比 2024 至 2025 年政府工作报告对低空经济的表述,不难发现国家产业导向已完成一次关键转向:对新兴产业与未来产业的部署,从 “积极培育” 升级为 “培育壮大”;对低空经济等重点赛道,则由 “积极打造新增长引擎” 转向强调 “安全健康发展”,并同步提出以新技术、新产品、新场景为核心的大规模应用示范行动,标志着产业发展重心从概念培育向规模化落地、规范化治理平稳过渡。
2026年两会明确指出,打造集成电路、航空航天、生物医药、低空经济等新兴支柱产业。整体来看,“十五五” 规划建议发布后,政策重心已由顶层设计转向体系化落地。从监管平台到统计口径、从法律保障到标准体系、从通信支撑到基础设施,各部委以高密度、高协同度的政策供给,为地方政府统筹推进、市场主体精准参与提供明确指引,推动低空经济从试点探索转向成建制、成体系、规模化发展,产业建设全面提速、行稳致远。
低空经济作为培育新质生产力的重要载体、推动高质量发展的新增长极,已连续三年在全国两会政府工作报告中占据重要位置,2024-2026年的持续提及,既彰显了国家对这一战略性新兴产业的高度重视,也为其发展划定了清晰方向。站在2026年这一“十五五”规划开局之年的关键节点,结合前期政策布局与产业发展态势,今年两会政府工作报告对低空经济的描绘,延续战略重视基调,同时聚焦落地实施、规范发展,实现从“顶层设计”到“实践落地”的深度衔接,推动产业从试点探索迈向规模化、规范化发展新阶段。
从顶层设计的延续性来看,2025年10月,四中全会通过的《十五五规划建议》明确将低空经济与新能源、新材料、航空航天并列,纳入战略性新兴产业集群培育范畴,确立了其新兴支柱产业的核心地位,为“十五五”时期的发展奠定了总基调。而2026年2月27日中共中央政治局召开的会议,明确讨论了拟提请全国人大四次会议审查的“十五五”规划纲要草案稿和政府工作报告稿,结合规划纲要草案稿对《十五五规划建议》的细化延伸属性,不难判断,低空经济作为重点培育的新兴产业,在今年的政府工作报告中继续被重点部署,进一步强化其国家战略地位,衔接“十五五”时期的产业发展目标。
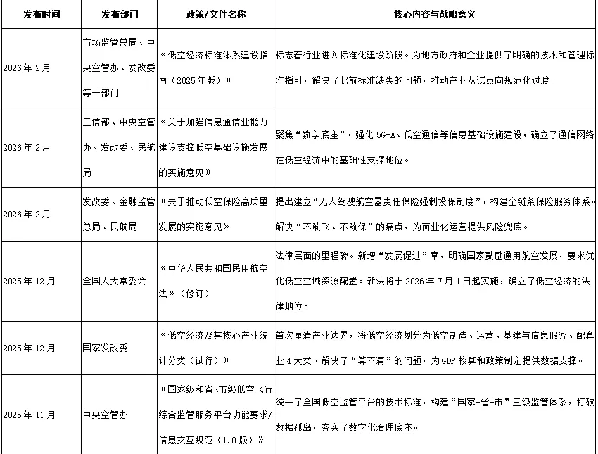
更为关键的是,结合近期密集出台的政策脉络来看,今年政府工作报告对低空经济的描绘,将更突出“落地性”与“系统性”,聚焦解决产业发展中的痛点难点,推动顶层设计转化为实际发展成效。自《十五五规划建议》出台以来,多部门协同发力、密集发文,构建起覆盖标准规范、监管体系、基础设施的全方位政策支撑网络,标志着低空经济发展已从“概念引导”进入“实质建设”阶段。2025年11月,中央空管办出台两项关于低空飞行综合监管服务平台的规范文件,明确了低空管理系统建设的功能要求与信息交互标准,为低空飞行安全监管筑牢制度基础;2025年12月,国家发改委发布的《低空经济及其核心产业统计分类(试行)》,填补了产业统计领域的空白,为精准施策、科学推进产业发展提供了数据支撑;2026年2月,市场监管总局联合十部门发布《低空经济标准体系建设指南(2025年版)》,构建起“四维融合”的标准供给体系,破解产业发展中技术路线不统一、基础设施碎片化等痛点,工信部等五部门同步出台的信息通信业支撑政策,则进一步夯实了低空基础设施发展的通信保障能力。
这些密集出台的政策,并非孤立的单点发力,而是形成了协同推进的工作格局,也为今年两会政府工作报告的相关描绘提供了重要支撑。预计今年的报告将在延续战略定位的基础上,进一步明确低空经济的发展路径:一方面,强调多部门协同治理,推动监管体系、标准体系、基础设施建设的深度融合,破解空域管理、安全保障等核心难题,为产业发展扫清障碍;另一方面,聚焦产业链协同发展,为各地政府因地制宜布局低空产业、产业链各参与主体有序参与建设提供更明确的指引,推动低空经济与人工智能、5G-A等新技术深度融合,加速场景应用规模化落地,助力产业从“野蛮生长”向“规范提质”转型。
综上,今年两会政府工作报告对低空经济的描绘,对过去两年战略部署的延续与深化,既是对《十五五规划建议》核心要求的落地呼应,也是对近期政策密集落地成效的总结与推进,最终将围绕“规范、落地、提速”三大关键词,勾勒出低空经济作为新兴支柱产业的发展蓝图,为其万亿级市场规模的培育注入更强动力,推动这一战略性新兴产业实现高质量发展。

在低空经济从顶层设计迈向规模化落地的浪潮中,一家扎根航空航天核心技术领域的企业,正成为中国eVTOL赛道的核心破局者。
华羽先翔聚焦全倾转旋翼eVTOL研发与产业化,以全栈自研的核心技术、行业领先的适航进度、清晰的商业化路径,精准卡位低空经济万亿市场的核心赛道,其发展节奏与产业规模化落地的时代机遇高度契合。
(一)技术突破:全球领先的全倾转旋翼技术体系
华羽先翔的技术核心聚焦全倾转旋翼这一民航市场最优技术路线,成为中国首个、全球第二个完成全倾转技术实验并实现全倾转旋翼构型TC受理的企业。团队攻克全倾转动力切换、低噪高效推进等行业核心难题,独创滑流舵设计,可抵消螺旋桨失效带来的非对称偏航力矩,实现极端情况下的飞行安全;自研三余度飞控系统采用3+1余度异构设计,从底层规避共模失效风险,在最极端情况下,依然能保证eVTOL飞行安全。
(二)性能指标:全球第一梯队的eVTOL产品实力
华羽先翔核心产品鸿鹄eVTOL定位城市空中交通、城际通勤等核心商用场景,产品性能全面对标全球头部企业,成为国内全倾转旋翼构型的标杆产品。
对比核心性能与传统装备,优势显著:

鸿鹄eVTOL的性能优势直接转化为商业化价值:低噪特性适配城市核心区域飞行,高巡航效率与低运营成本大幅降低商业化门槛,动力冗余与多重安全设计满足民航级适航要求,成为低空经济规模化运营的最优解之一。
(三)可靠性与供应链自主:全产业链垂直整合能力
华羽先翔坚持整机+核心子系统协同研发战略,是国内唯一实现电动力系统、飞控系统、螺旋桨系统等关键子系统自主研发与制造的eVTOL企业,从根源上实现供应链100%自主可控,彻底摆脱核心部件对外依赖。
在产品可靠性层面,团队深度参与民航适航标准制定,核心研发人员为中国eVTOL适航法规制定组核心成员,依托多年适航经验,构建起覆盖研发、生产、试飞全流程的质量管理体系;鸿鹄eVTOL历经缩比机、工程机多轮试飞验证,全尺寸工程机于2024年12月成功首飞,各系统稳定性与可靠性得到充分验证。
在供应链层面,自研核心部件不仅实现技术自主,更大幅降低生产成本:相较外购核心子系统的同行,公司研发与制造成本降低30%以上,同时可根据产品迭代需求快速优化升级,形成“研发-制造-验证”的闭环,保障产品快速迭代与规模化交付。
这些技术突破的背后,是团队二十余年航空航天领域的技术积淀,核心成员均来自C919、歼10等重大机型研发班底,深耕分布式电推进技术十余年,主持7项国家级课题、斩获30余项国家专利,成为国内最早开展eVTOL系统性研发的团队。
(四)商业潜力:低空经济规模化落地的核心载体
当前,中国低空经济已进入规模化落地关键期,2026年市场规模有望突破万亿,2035年达3.5万亿元,eVTOL作为低空交通核心装备,市场需求迎来爆发式增长,仅载人eVTOL领域2030年中国市场规模即达260亿美元。
华羽先翔的商业化布局与产业爆发节奏完美契合,已形成订单落地-适航推进-产能规划的全链路商业化路径:截至2025年,公司已与部分通航机构签署超500架鸿鹄eVTOL订单,提前锁定市场需求;鸿鹄Mark1于2025年9月完成TC申请受理,适航取证进入加速阶段;公司制定“研发适航-商业扩张”双五年计划,规划建设小试/中试及大规模生产基地,同步布局MRO运维体系,匹配未来千亿级市场的交付需求。
同时,公司精准把握低空经济“先载货后载人、先远郊后城区”的发展原则,以载人场景为核心、物流/应急救援为补充,实现多场景商业化覆盖,成为低空经济从试点探索到规模化运营的核心装备供应商。

欢迎联系扫描下方二维码,联系我们!
微信号|WIDICapital
联系方式|17521214944
纬迪资本——领先的一站式创新型精品投行
纬迪资本成立于2016年,是一家专业从事投融资顾问、投资咨询的创新型投行,同时也参与了部分项目的直投,并积极筹备设立风投基金。坚持先进制造+医疗健康双驱动,支持国产技术替代,服务科技型实体产业,振兴中国经济。
我们为新能源、新材料、医疗、先进制造等科技行业的客户提供商业尽职调查、并购、投资建议、财务顾问以及相关商业模式研究等服务。
我们致力于为企业搭建高效、专业的出海桥梁,通过提供市场调研、品牌本地化、跨境营销、供应链整合等一站式解决方案,助力企业突破地域限制,快速融入全球市场。
团队脱胎于美资背景的市场研究专业咨询机构,具备极强的市场研究分析能力,践行研究发现价值,研究创造价值的理念。
我们以辅导全局资本为基,赋能企业出海为辅,成为企业资本运作与全球化合伙人。
