编者按:零碳园区、零碳工厂建设,从提出到政策落地,再到大范围开展,政策前后连续稳定,相关工作扎实有序。这项中央做出的重大决策,既反映了国家在碳达峰碳中和战略实施过程中积极寻求突破的强烈意愿,也反映了全球平均气温2025年突破1.5摄氏度《巴黎协定》下限带来的应对气候变化形势急剧变化形势下,进一步加快行动的紧迫性。零碳委员会秘书处认真研究和总结两会关于零碳园区、零碳工厂的新表述、新提案、新共识,以飨读者(续篇)!

热烈祝贺欧美同学会北欧零碳委员会第二届绿色金融与低碳技术研讨会在北京召开!
三、代表\委员关于破解转型瓶颈的系统思考
围绕零碳园区和工厂建设,今年两会代表委员的提案呈现出高度聚焦和深度协同的特征——议题从“要不要建”转向“怎么建好”,建议从宏观倡导转向具体机制设计。
标准引领与政策配套。全国人大代表李寅(九洲集团董事长)系统梳理了零碳园区建设面临的四大挑战:标准缺失、资金压力、技术短板、机制缺位。他建议出台国家级零碳园区专项文件,制定全国统一的碳排放核算方法、评价验收标准和技术导则,形成“国家标准+行业规范+地方细则”的完整体系。全国人大代表陈安伟(国网浙江电力董事长)亦呼吁加快标准供给,在国家层面尽快出台零碳园区规划建设技术导则、并网运行规范。
用地保障与电价机制。全国政协委员南存辉(正泰集团董事长)深入调研发现,部分零碳园区土地资源趋于饱和,需进一步规划新能源项目落地的承载空间;同时,适配零碳园区发展的电力价格机制尚未形成。他建议研究建立开发边界动态优化支持机制,针对绿电直连场景出台输配电价优惠政策,并鼓励试点基于微电网的“多对多”绿电直连模式。
绿电消纳与电碳协同。全国人大代表钟宝申(隆基绿能董事长)指出,当前新能源消纳瓶颈凸显,绿证环境价值闭环不畅,“绿证—碳市场”尚未打通,影响企业绿色采购积极性。他建议深化“绿证—碳交易”联动,完善绿证法律地位,推动其与自愿碳市场(CCER)和国家强制碳排放权交易市场联动试点。全国人大代表何光华(国网江苏无锡供电公司)亦建议构建统一电碳因子核算体系,建立“绿电交易—碳足迹核算—认证申报—外贸应用”一体化服务平台。
技术攻关与金融支持。李寅代表建议将核心绿色低碳技术纳入国家重点研发计划,突破“卡脖子”瓶颈;同时鼓励政策性银行定制中长期低息贷款,支持开展REITs试点盘活存量资产,引导社会资本参与。
细分行业精准施策。全国人大代表王艾竹(抚顺特钢高级工程师)从产业一线视角建议,细化各行业不同产品之间的节能降碳政策支持,在绿电使用、绿色金融方面分行业分产品细化标准,同时加强对废钢等原材料的统筹把控。
此外,内蒙古、吉林等地代表结合地方实践,提出“大规模推进绿电直连直供”“高标准建设国家级零碳园区”等具体举措,展现出中央与地方的政策协同。
四、广泛凝聚加快零碳园区和零碳工厂建设的共识
综观2026年两会关于零碳园区和零碳工厂的论述与提案,我们可以总结为三大共识:
第一:从“能耗双控”到“碳双控”的制度跃迁。政府工作报告明确提出“实施碳排放总量和强度双控制度”。这一表述变化意味着考核逻辑的根本转换——从约束“能源消耗量”转向评价“能源清洁度”与“利用效率”。这不仅是地方政府的考核要求,更将延伸至企业和园区的具体考核,推动碳排放管理机制在基层有效落实。
第二:从“单点突破”到“系统重构”的体系思维。零碳园区建设被置于“新型电力系统”“智能电网”“新型储能”“绿电应用”的协同框架之中。这意味着零碳园区不是孤立的减排单元,而是能源体系重构的集成载体——通过“源网荷储”一体化、绿电直连、虚拟电厂等新模式,实现能源生产与消费的革命性变革。
第三:从“政策驱动”到“市场驱动”的动力转换。设立国家低碳转型基金、完善碳市场、推动绿证交易等政策安排,表明国家正着力构建市场化激励机制,让绿色低碳从“要我做”变为“我要做”。当碳交易等制度更加完善,企业“不愿改、不想改、不敢改”的困境有望破解。

五、结语
2026年两会,零碳园区和工厂建设从政策倡导走向体系化推进。52个首批国家级零碳园区名单已公布,28个省份将零碳园区写入政府工作,“十五五”期间力争建成100个左右国家级零碳园区的目标已然明确。代表委员们的提案,从标准、土地、电价、技术、金融等维度,为这一进程提供了系统性的制度设计。
站在人类文明形态转型的高度审视,零碳园区和工厂建设将作为绿色生产力的微观载体,生态文明范式的实践样本,是人类探索永续发展道路的中国探索。当无数园区和工厂的“零碳”努力汇聚成潮,一个经济增长与碳排放脱钩的新时代,正加速到来(全文结束)。
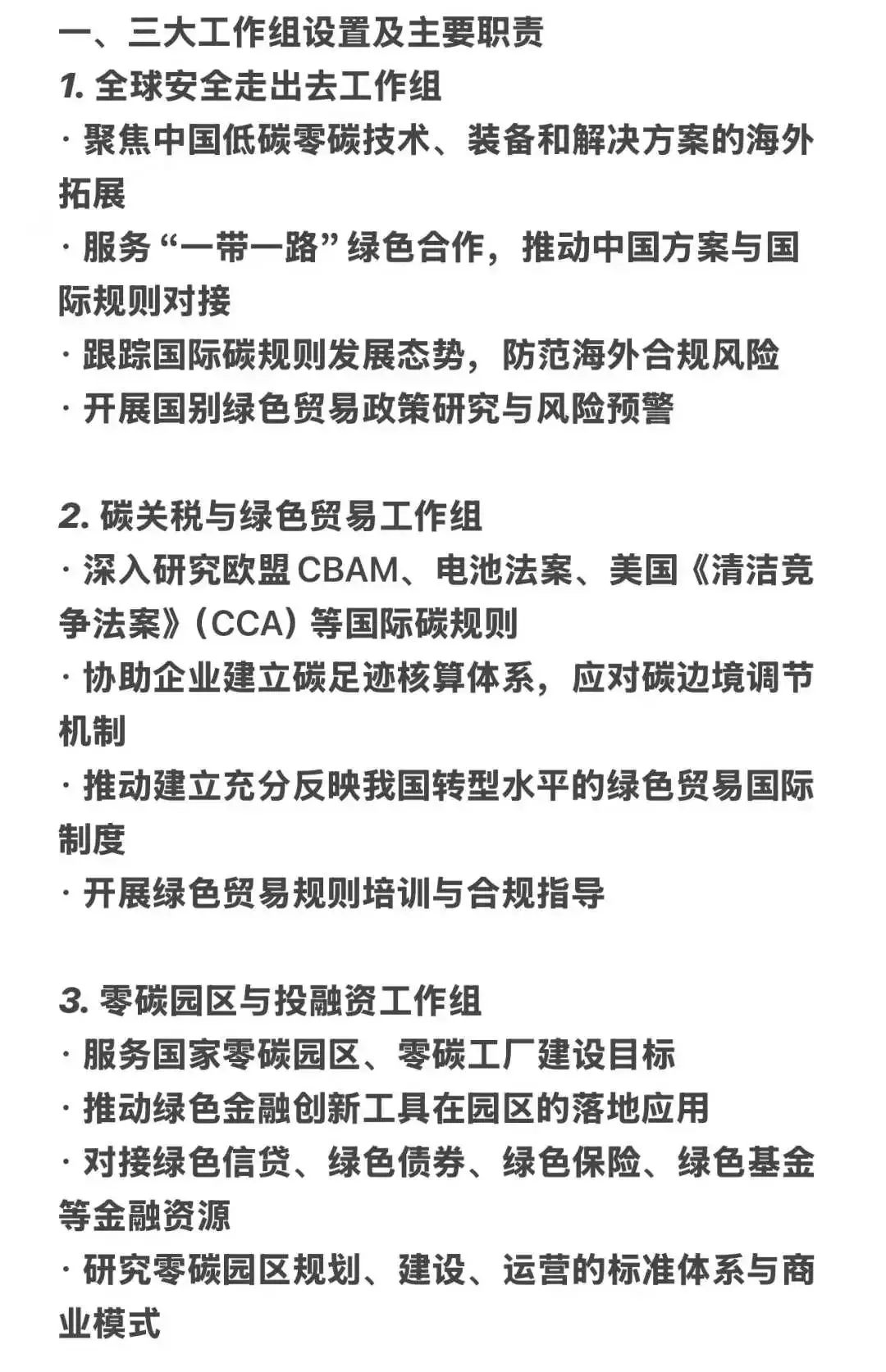
附:欧美同学会北欧零碳委员会于2026年3月10日发出《关于申报欧美同学会北欧零碳委员会碳关税与绿色贸易等工作组组长及副组长/成员单位的通知》
“欧美同学会北欧零碳委员会”(简称“零碳委员会”),是总会积极响应国家提出的“努力争取2030年前实现碳达峰和力争2060年前实现碳中和”战略目标的伟大号召而在2021年正式成立的专门工作委员会。零碳委员会秉承总会“修学、游艺、敦谊、励行”的宗旨,以“知行合一”、“开放包容”、“合作共赢”作为基本原则,凝聚海内外1000万留学人员,以推动“零碳中国”、“创新中国”作为使命和初心,融合绿色低碳、创新发展所需的资金、技术和智力等资源,为国家确定“双碳”战略实现、新质生产力发展提出政策建议、解决方案、落地项目,开展国际顶尖人才对接、前沿技术地方孵化等服务。零碳委员会积极落实习近平主席为欧美同学会成立110周年大会贺信赋予的新使命,广聚天下英才、广集创造伟力。通过广泛聚集国内外志同道合的高层人士、造诣深厚的专家学者、富有远见的企业家,善于创新的工程师、愿投身低碳发展的社会人士、公益活动家等,搭建最为广泛的合作平台,努力成为碳中和事业的“留学报国的人才库、建言献策的智囊团、开展民间外交的生力军”,携手各方力量协同并进,继续弘扬留学报国传统,爱国为民,自信自强,开拓奋进,开放包容,投身创新创业创造时代洪流,助力中外文明交流互鉴,在推进强国建设、民族复兴伟业中书写人生华章。目前,委员会已凝聚1200余名国内外留学精英人士,包括享誉海内外的多名院士,教授及相关企业家等。诚挚欢迎国内外学长积极加入零碳委员会,共同形成一股绿色低碳发展的磅礴伟力,共同致力于人类可持续发展的文明新形态的创造,推动“零碳中国,美丽星球,大同世界”的早日实现。秘书处联系人:赵慧琦学长(微信号:Hello_Quinn_)