


文章摘要
作为首批国家生物医药产业基地和国家自主创新示范区,深圳市将生物医药产业和高端医疗器械产业置于“20+8”产业集群的核心位置,通过专班推进、精准施策,系统提升产业能级。2024 年,全市医药产业产值近 550 亿元,创历史新高;医疗器械产业产值超 1000 亿元,居全国各大城市之首,集聚了一大批行业龙头企业和创新主体。随着《深圳市全链条支持医药和医疗器械发展若干措施》等政策的落地,以及深圳医学科学院、
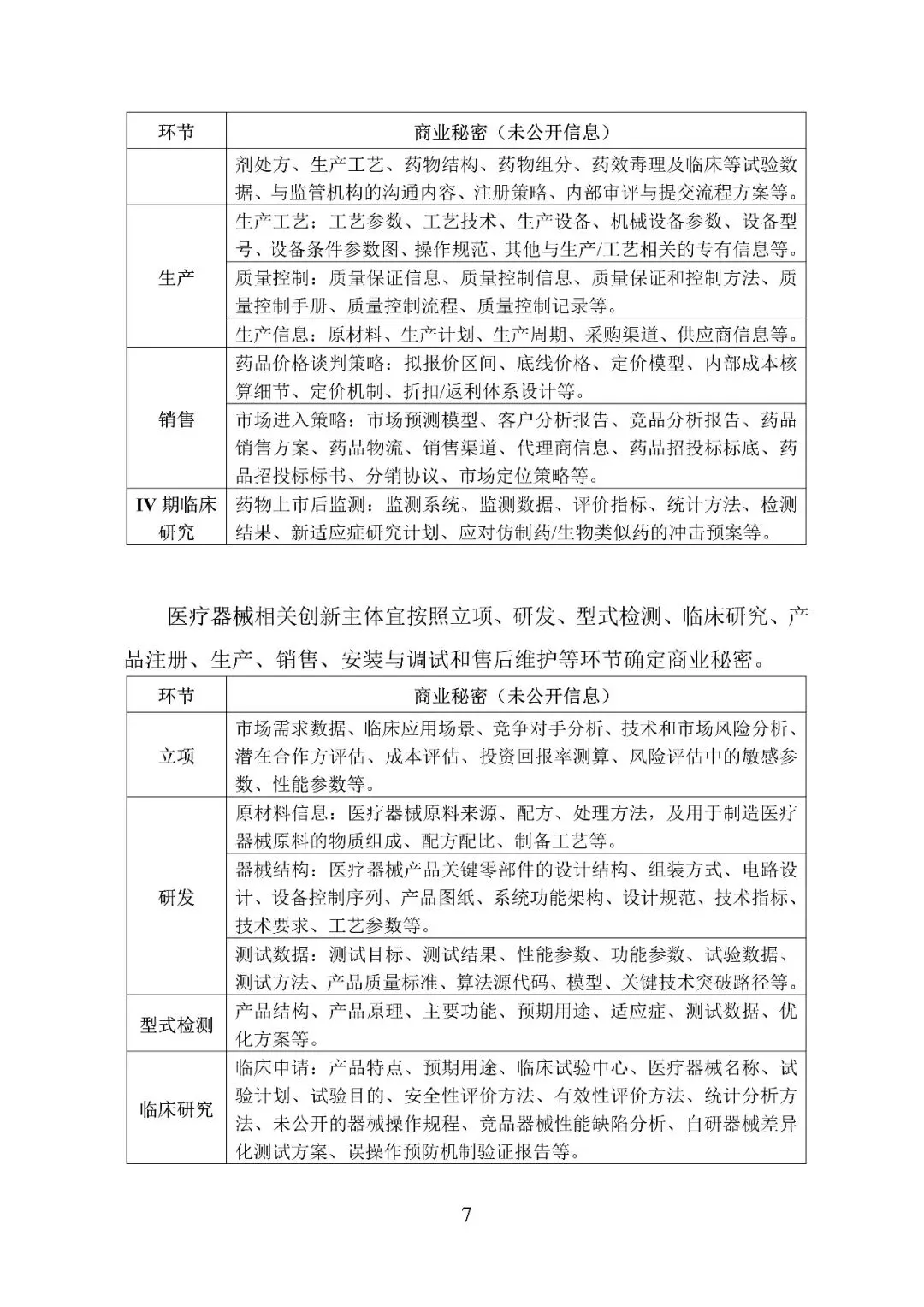
深圳湾实验室等一批高水平研究机构持续赋能,深圳正加速构建覆盖前沿技术领域的全链条创新生态。产业的蓬勃发展与激烈竞争,使得商业秘密保护的重要性日益凸显。生物医药领域的商业秘密,如靶点发现、化合物结构、生产工艺、临床试验数据等关键信息,是创新主体维持技术领先优势、回收巨额研发投入和实现可持续发展的核心资产。这些信息和数据一旦泄露,将可能导致巨额经济损失甚至丧失竞争优势。与此同时,生物医药产业的商业秘密具有长周期、高投入、高技术、严监管等特点,也使得商业秘密保护面临更大挑战。


文章内容







由于文章篇幅限制,只能分享部分
暗号:《生物医药产业商业秘密保护工作指引》-60页

免责声明:以上报告均系本报告通过公开、合法渠道获得,报告版权归原撰写/发布机构所有,如有侵权,请联系作者删除,本报告为推荐阅读,仅供参考学习,不构成投资建议,如对报告内容存疑,请与撰写/发布机构联系。

往期推荐












点个在看你最好看