《移民安置实施工作报告》如何编制?由谁编制?
《移民安置实施工作报告》的主要内容?

《移民安置实施工作报告》
——来自:SL/T 682-2025《水利水电工程移民安置验收规程》之附录E
《移民安置实施工作报告》由地市级以上地方人民政府或者其规定的移民管理机构负责编制,主要内容为:
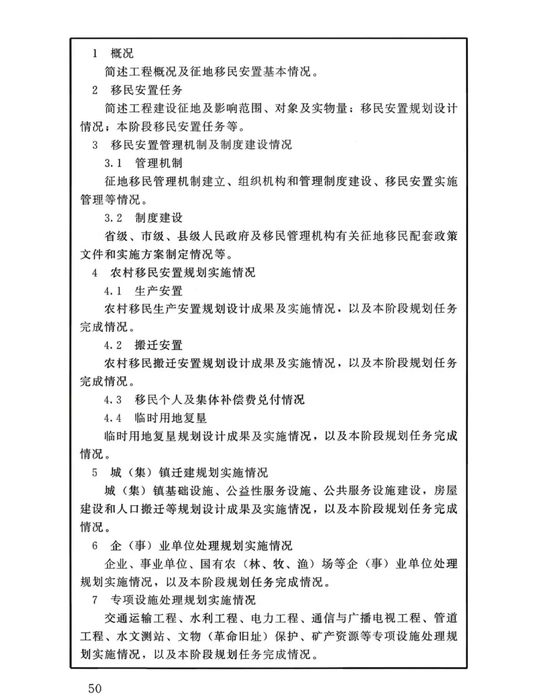
1 概况
2 移民安置任务
3 移民安置管理机制及制度建设情况
4 农村移民安置规划实施情况
5 城(集)镇迁建规划实施情况
6 企(事)业单位处理规划实施情况
7 专项设施处理规划实施情况
8 防护工程建设规划实施情况
9 水库库底清理实施情况
10 移民资金使用管理情况
11 移民档案管理情况
12 水库移民后期扶持政策落实情况
13 工程阶段性移民安置验收情况
14 历次移民安置验收和审计主要问题整改情况
15 移民生产生活水平恢复情况
16 移民安置效果评价及验收结论建议
17 存在主要问题及建议



相关链接:
《移民安置验收必备资料目录》——来自:SL/T 682-2025《水利水电工程移民安置验收规程》
《水利水电工程移民安置验收规程》(SL∕T 682-2025),自2025年11月1日实施。
大中型水利水电工程建设征地补偿和移民安置条例(2017最新)
《大中型水利水电工程移民安置前期工作管理暂行办法》(2010年发布,2019年修正)
《大中型水利工程移民安置监督评估管理规定》(水移民〔2025〕184号)