

作为驱动区域经济增长的重要引擎,新能源已成为各省抢占未来赛道、重塑增长极的主攻方向。
「风芒能源」梳理2026年31省政府工作报告后发现,站在“十五五”开局的关键节点,新能源产业正加速从“增长工具”向“战略引擎”跃升。
一方面,大力发展新能源,加速推进风、光项目落地,仍是各地推动能源转型的关键布局。据统计,2026年,14省/市在政府工作报告明确规划了电力装机目标,其中,甘肃、陕西、内蒙古、山西、辽宁、安徽、云南7地披露了2026年新增可再生能源装机目标,合计约108.58GW。


分区域来看:
01
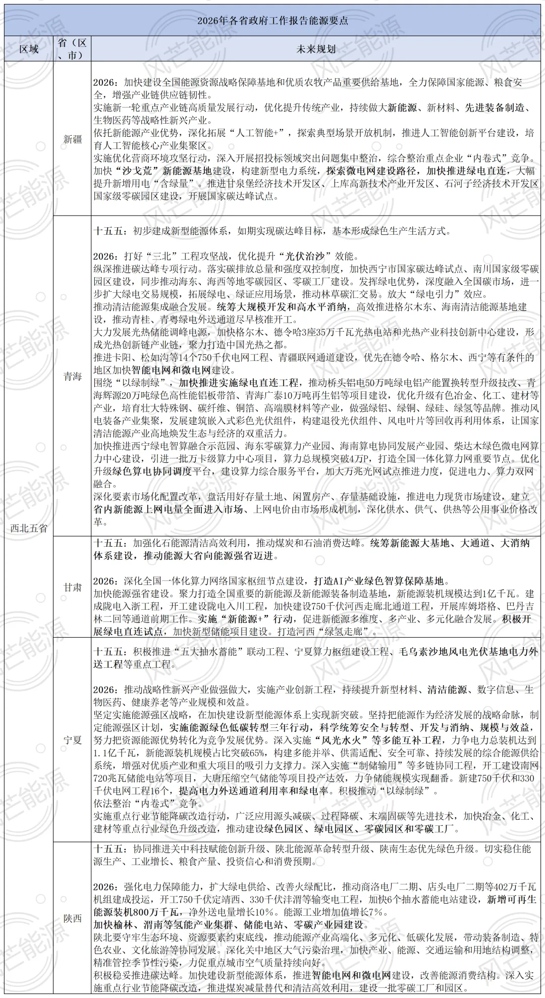
西北5省:消纳为重
西北5省统计为新疆、青海、甘肃、宁夏、陕西。该地区多强调新能源就地消纳与外送通道,同时,青海、甘肃两地还强调绿电智算。
新疆指出,加快“沙戈荒”新能源基地建设,探索微电网建设路径,加快推进绿电直连。
青海明确,优化提升“光伏治沙”效能,统筹大规模开发和高水平消纳,加快推进实施绿电直连工程。
甘肃要求,“十五五”,统筹新能源大基地、大通道、大消纳体系建设,推动能源大省向能源强省迈进。2026年,打造AI产业绿色智算保障基地,实施“新能源+”行动,积极开展绿电直连试点。
宁夏表示,实施能源绿色低碳转型三年行动,科学统筹安全与转型、开发与消纳、规模与效益,努力把资源能源优势转化为竞争发展优势。
陕西指出,“十五五”,切实稳住能源生产、工业增长、粮食产量、投资信心和消费预期。2026年,加快榆林、渭南等氢能产业集群、储能电站、零碳产业园建设。

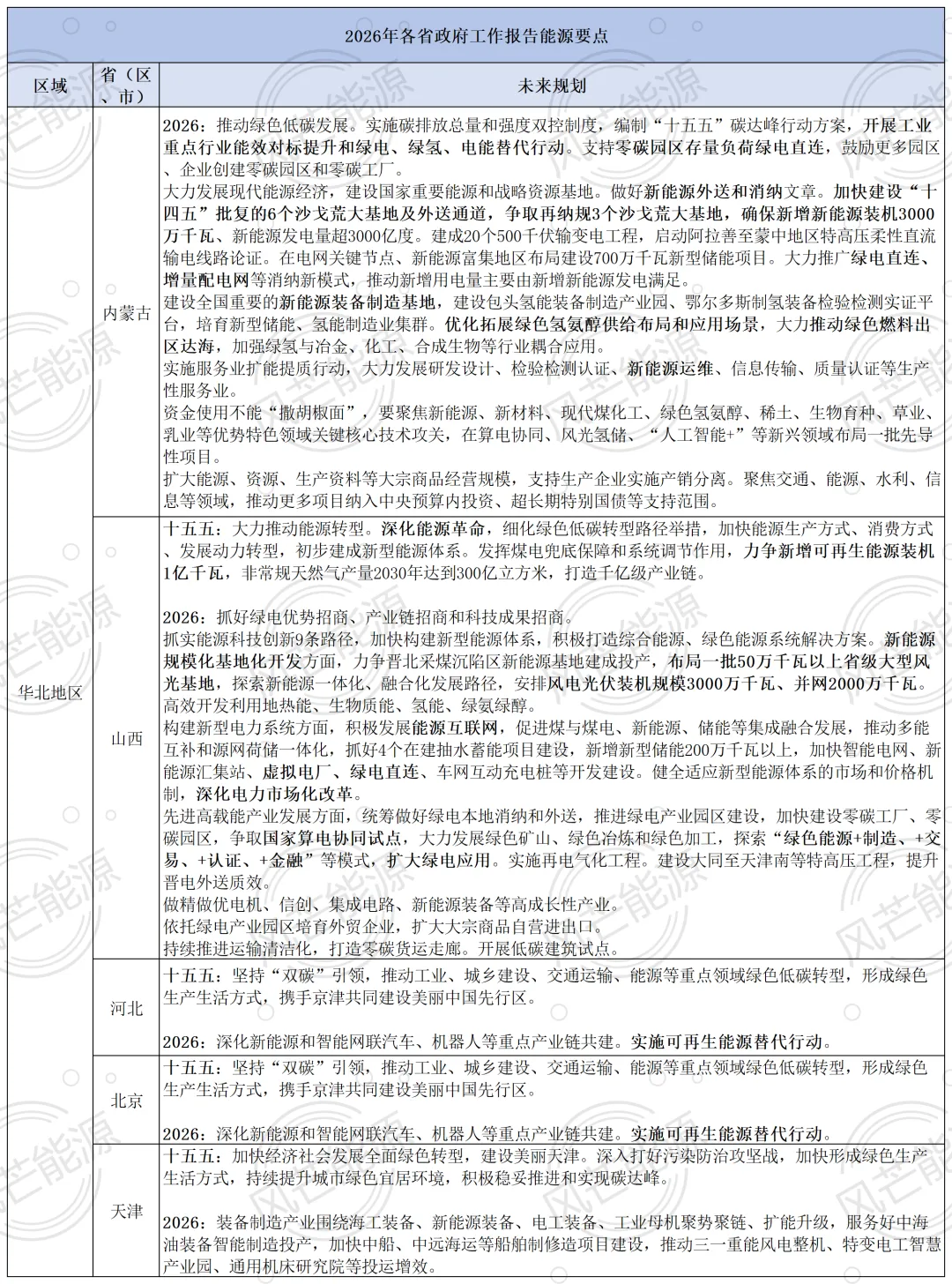
02
华北5省:绿色转型
华北5省统计为内蒙古、山西、河北、北京、天津。该地区多以保障安全、绿色转型为能源工作重心。
内蒙古指出,做好新能源外送和消纳文章。加快建设“十四五”批复的6个沙戈荒大基地及外送通道,争取再纳规3个沙戈荒大基地,确保新增新能源装机3000万千瓦、新能源发电量超3000亿度。大力推动绿色燃料出区达海。
山西表示,“十五五”,深化能源革命,加快绿色低碳转型。2026年,聚焦新能源规模化基地化开发。
河北明确,2026年实施可再生能源替代行动。
北京指出,完善多元互补的能源供应体系。扩大绿电应用。
天津要求,2026年推动三一重能风电整机、特变电工智慧产业园、通用机床研究院等投运增效。

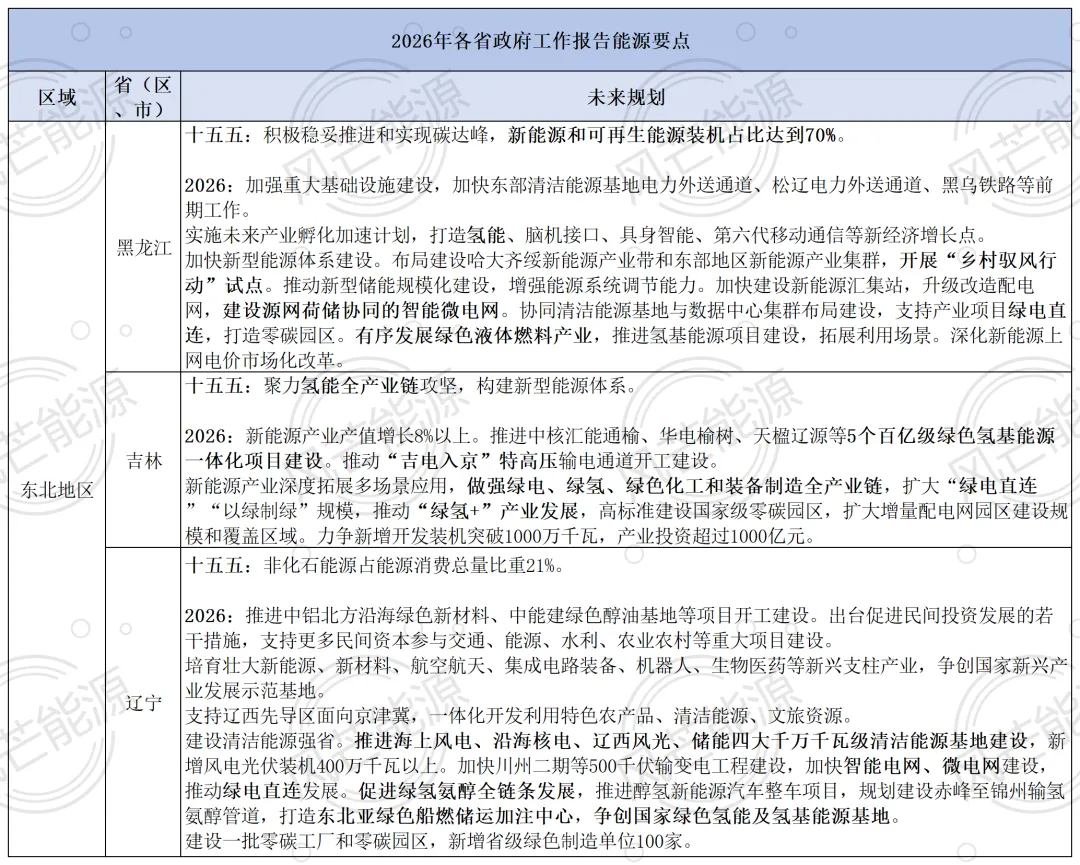
03
东北3省:聚焦绿氢
东北3省统计为黑龙江、吉林、辽宁。该地区注重绿氢等绿色燃料全产业链发展。
黑龙江明确,开展“乡村驭风行动”试点,有序发展绿色液体燃料产业。
吉林指出,做强绿电、绿氢、绿色化工和装备制造全产业链,扩大“绿电直连”“以绿制绿”规模。
辽宁要求,推进海上风电、沿海核电、辽西风光、储能四大千万千瓦级清洁能源基地建设,打造东北亚绿色船燃储运加注中心,争创国家绿色氢能及氢基能源基地。

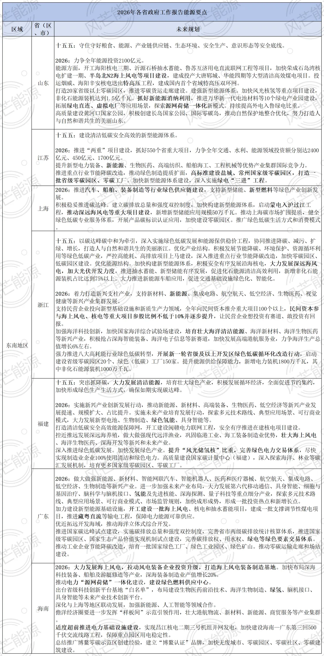
04
东南7省:海上风电
东南7省统计为山东、江苏、上海、浙江、福建、广东、海南。该地区均为沿海省份,除江苏外,其余6省均有提及发展海上风电。
山东指出,加快建设半岛北N2海上风电等项目,抓好新能源消纳利用,探索源网荷储一体化新模式。
江苏明确,深入实施绿电“三进”工程,高标准建设盐城、常州国家级零碳园区。
上海表示,2026年,推进汽车、船舶、装备制造等行业绿色供应链建设,支持新型储能、新型燃料等绿色产业创新发展。此外,推动深远海风电等重大项目建设。
浙江明确,“十五五”,大力发展深远海风电,加大光伏开发力度。2026年,民间资本参与海上风电、核电等重大项目参股比例不低于10%并逐步提升。
福建要求,“十五五”,大力发展清洁能源。2026年,壮大海上风电,完善绿色电力交易体系。
广东指出,2026年,开工建设一批海上风电项目,推进藏粤直流等输电工程。
海南明确,2026年,大力发展海上风电,拉动风电装备企业投资升级,打造海上风电装备制造基地。建设绿色燃料供应中心。

05
中南5省:绿电引入
中南5省统计为河南、安徽、湖北、湖南、江西。该地区聚焦新能源就近消纳、区外电力受进工作。
河南表示,2026年建成一批源网荷储一体化项目,可再生能源发电装机突破1亿千瓦。
安徽指出,发展新能源消纳新模式新业态,增加区外清洁电力受进,新增可再生能源发电装机700万千瓦。拓展“光伏+建筑”应用场景。
湖北在推进建设零碳工厂、零碳园区和绿色工厂、绿色园区之外,深化整治金融、国企、能源、教育、开发区、招投标等重点领域腐败。
湖南明确,2026年,推进能源“源网荷储”一体工程,扩大绿电应用,推进疆电入湘、湘粤和湘黔背靠背联网工程。
江西表示,2026年,力争内蒙古腾格里沙漠基地送电江西工程等重大项目开工。积极有序开展新能源集成融合项目建设,探索发展“绿电直连”模式,提高新能源消纳水平。

06
西南6省:重点不一
西南6省统计为重庆、四川、云南、贵州、广西、西藏。该地区能源工作虽都以绿色发展为主线,但各地重点不一。
重庆指出,扩容提质成渝“氢走廊”“电走廊”,健全适应新型能源体系的市场机制。
四川表示,推动有条件的省属企业加强重要能源和矿产资源获取及开发利用。此外,2026年,推动“三江”流域水风光一体化清洁能源基地纳入国家规划,开工建设攀西特高压交流工程等项目。
云南明确,2026年,新能源开工1600万千瓦、投产1000万千瓦以上,推进煤炭与新能源融合发展,发展绿色氢氨醇产业,促进新能源非电利用。
贵州表示,优化风光资源配置、加快集中式开发利用。
广西指出,“十五五”,提高新能源供给比重,加快智能电网和微电网建设。2026年,稳妥推进源网荷储一体化试点,规范有序发展海上风电。
西藏要求,大力发展清洁能源产业。稳步推进绿电制氢制氧试点,积极探索氢氧产业发展路径。

文:肖瑶
编辑:狮子

End
截至2025年11月底,全国风电、光伏累计装机容量已达17.6亿千瓦,占总装机容量的46%。新能源在实现规模快速扩张的同时,面临限电加剧、收益不确定性激增、非技术成本居高不下,以及大兆瓦风电机组施工复杂性与质量控制等一系列挑战。与此同时,随着“136号文”的实施,新能源全面进入电力市场,强制配储政策取消,储能配置转为由市场化需求驱动。但是当前,储能商业模式仍不清晰,各地正处于积极探索与实践阶段。
为深入了解全国重点区域新能源与储能的发展现状,探索切实可行的发展路径,风芒能源、储能与电力市场拟于2026年组织开展“新能源及储能区域市场调研”系列工作。调研将以企业走访与小规模座谈会相结合的形式展开,覆盖西北、东北、华北、西南、华东、华南等重点区域的主要省份。
座谈会将邀请行业主管部门、电网企业、五大六小、地方能源集团、风电企业、储能企业等代表,开展深度交流与闭门研讨,共同探讨“十五五”当地新能源及储能发展重点,携手促进行业健康持续发展。

推 荐 阅 读