



二、“十五五”时期主要目标和重大任务
根据《中共中央关于制定国民经济和社会发展第十五个五年规划的建议》,国务院编制了《中华人民共和国国民经济和社会发展第十五个五年规划纲要(草案)》,提交大会审查。这里就主要目标指标、重大战略任务、重大工程项目作简要报告。
(一)关于主要目标指标
贯彻落实党中央《建议》明确的主要目标,《纲要(草案)》细化提出20项主要指标。经济发展方面,围绕增长、结构、效率提出3项指标。其中,综合考虑国内外形势和各方面因素,兼顾需要与可能,提出国内生产总值增长保持在合理区间、各年度视情提出,为到2035年人均国内生产总值比2020年翻一番、达到中等发达国家水平打好基础。创新驱动方面,围绕创新投入及其成效提出3项指标。其中,充分考虑研发投入增长趋势和企业投入能力,提出全社会研发经费投入年均增长7%以上,与“十四五”规划目标保持一致,确保研发投入力度不减。民生福祉方面,为更好解决人民群众急难愁盼问题,针对性提出就业、收入、教育、医疗、健康、“一老一小”等7项指标。绿色低碳方面,围绕降碳减污、生态环保等提出5项指标。其中,根据国家自主贡献目标,提出单位国内生产总值二氧化碳排放累计降低17%,继续推动重点领域绿色低碳转型。安全保障方面,围绕粮食、能源生产能力提出2项指标,着力夯实国家安全重要基础保障。
1.《纲要(草案)》20项主要指标:上面这段文字我们可以直接用图表表示如下。

我们从这个表格中可以看的出,这20个指标隶属于五大方面,也就是原文中提到的经济发展、创新驱动、民生福祉方面、绿色低碳、安全保障。这里面蕴含着多组辩证关系,比如经济与民生(做蛋糕和粉蛋糕)、经济发展与生态环保、发展和安全等,既体现了“五位一体”总体布局,也体现了新发展理念。我们知道,“十五五”规划的主体是国民经济和社会发展,也就是经济和社会民生,主要体现的是政府的工作,所以“五位一体”中主要是在经济和民生这两方面设置了主要指标——创新驱动本质上也是经济发展的一部分,解决了经济发展的动力问题;绿色低碳和安全保障两部分则分别为经济社会发展设置了约束性指标和底线要求,以确保在新发展理念的指导下实现高质量发展,确保守住经济社会发展的“安全”底线。我们通过上表最后一列能看出,前三个方面(13项指标)有12项是预期性指标、1项是约束性指标,后两个方面(7项指标)全部为约束性指标,这也体现了我想表达的意思。
搞清了这些,也就搞清了主要指标设置的基本逻辑。
2.经济发展方面3项指标:原文指出,经济发展方面,围绕增长、结构、效率提出3项指标。对照表格来说,增长对应的是GDP增速、结构对应的是常住人口城镇化率、效率对应的是全员劳动生产率。
3.创新驱动方面3项指标:原文指出,创新驱动方面,围绕创新投入及其成效提出3项指标。其中,全社会研发经费投入增长体现了创新的投入、每万名人口高价值发明专利拥有量(件)和数字经济核心产业增加值占GDP比重这两项指标体现了创新成效。
4.民生福祉方面7项指标:原文指出,民生福祉方面,为更好解决人民群众急难愁盼问题,针对性提出就业、收入、教育、医疗、健康、“一老一小”等7项指标。具体即表格中的城镇调查失业率、居民人均可支配收入增长、劳动年龄人口平均受教育年限、每千人口拥有医护人员数、养老机构护理型床位占比、3岁以下婴幼儿入托率提高百分点、人均预期寿命。可以说,这7项指标关注到了从出生到死亡这一完整链条中最主要的一些环节。用大白话来说就是:3岁以下婴幼儿谁来帮着带、上学问题怎么解决、毕业后工作怎么解决、工作了收入怎么增加、工作累生病了怎么办、退休后怎么养老?我到底能活多大岁数?——应该说群众关注的,国家都想到了。
5.绿色低碳方面5项指标:原文指出,绿色低碳方面,围绕降碳减污、生态环保等提出5项指标。也就是表格中的单位GDP二氧化碳排放降低、非化石能源占能源消费总量比重、地级以上城市PM2.5浓度、优良水体比例、森林覆盖率。这里面的基本逻辑就是降碳、减污、扩绿、增长。其中单位GDP二氧化碳排放降低是降碳,非化石能源占能源消费总量比重既是降碳、也是减污、还是增长(比如新能源相关产业),地级以上城市PM2.5浓度、优良水体比例这两项指标分别从空气和水的角度确保减污,森林覆盖率体现的是扩绿。
6.安全保障方面2项指标:原文指出,安全保障方面,围绕粮食、能源生产能力提出2项指标。也就是表格中的粮食综合生产能力、能源综合生产能力。为何是这两项指标?这里面一个是人的粮食,一个是经济发展的粮食,都事关最基本的生存问题。
(二)关于重大战略任务
《纲要(草案)》分领域阐述了“十五五”发展的重大战略任务,突出体现四个方面。
一是突出推动高质量发展。发展新质生产力是高质量发展的内在要求。《纲要(草案)》强调科技创新的引领作用,着眼巩固壮大实体经济根基,构建以先进制造业为骨干的现代化产业体系。着眼高水平科技自立自强,加强原始创新和关键核心技术攻关,深入推进数字中国建设,数字经济核心产业增加值占国内生产总值比重达到12.5%。着眼建设美丽中国,持续深入推进污染防治攻坚和生态系统优化,加快形成绿色生产生活方式,确保碳达峰目标如期实现。
二是突出做强国内大循环。在外部环境复杂严峻的情况下,必须坚持扩大内需这个战略基点。《纲要(草案)》着眼增强国内大循环内生动力和可靠性,坚持惠民生和促消费、投资于物和投资于人紧密结合,大力提振消费,促进居民消费率明显提高,扩大有效投资。着眼充分释放我国超大规模市场红利,纵深推进全国统一大市场建设,破除地方保护和市场分割。着眼增强高质量发展动力,充分激发各类经营主体活力,加快完善要素市场化配置体制机制。着眼畅通国内国际双循环,统筹用好全球要素和市场资源。
三是突出推进全体人民共同富裕。中国式现代化是全体人民共同富裕的现代化。《纲要(草案)》着眼人口高质量发展,建设生育友好型社会,健全人口服务体系;办好人民满意的教育,劳动年龄人口平均受教育年限提高到11.7年;加快建设健康中国和体育强国,人均预期寿命提高到80岁;积极应对人口老龄化,养老机构护理型床位占比提高到73%;促进高质量充分就业,完善收入分配制度,健全社会保障体系。着眼缩小区域差距和城乡差别,加快农业农村现代化,持续巩固拓展脱贫攻坚成果,优化重大生产力布局,深入推进以人为本的新型城镇化。着眼促进人民精神生活共同富裕,弘扬和践行社会主义核心价值观,大力繁荣文化事业,加快发展文化产业,提升中华文明传播力影响力。
四是突出统筹发展和安全。安全是发展的前提,发展是安全的保障。《纲要(草案)》贯彻总体国家安全观,着眼推进国家安全体系和能力现代化提出多项任务举措。增强粮食、能源资源等供给保障能力,粮食综合生产能力达到1.45万亿斤左右,能源综合生产能力达到58亿吨标准煤。统筹推进房地产、地方政府债务、地方中小金融机构等风险有序化解。提高公共安全治理水平,有效维护社会安全稳定。
7.重大战略任务四个突出:也就是原文中所说的一是突出推动高质量发展。二是突出做强国内大循环。三是突出推进全体人民共同富裕。四是突出统筹发展和安全。与前面主要指标设置那里的逻辑相比,此处多了突出做强国内大循环这部分内容,也就是我们常说的加快构建新发展格局。这里四个突出共涵盖了11个着眼,实际上是把第二篇到第十四篇这十三篇最主要内容的重要性进行了简要的介绍(全文共十八篇)。
8.高质量发展三个着眼:即原文所说的着眼巩固壮大实体经济根基、着眼高水平科技自立自强、着眼建设美丽中国。这里我就不全文引用了,大家可以回过头去看原文。规划原文中的指导思想部分说了——其实也就是二十届四中全会和中央政治局会议上提到的“五个以”——坚持以经济建设为中心,以推动高质量发展为主题,以改革创新为根本动力,以满足人民日益增长的美好生活需要为根本目的,以全面从严治党为根本保障。所以贯穿十五五规划的主题是高质量发展,而高质量发展是在新发展理念指导下的发展,本部分主要体现的是创新和绿色这两大理念。
9.做强国内大循环四个着眼:即原文所说的《纲要(草案)》着眼增强国内大循环内生动力和可靠性、着眼充分释放我国超大规模市场红利、着眼增强高质量发展动力、着眼畅通国内国际双循环。前面我说了,贯穿十五五规划的主题是高质量发展,而高质量发展是在新发展理念指导下的发展,本部分体现了新发展理念中创新和开放这两大理念。本部分内容概括起来说,就是扩大内需和改革开放。
10.推进全体人民共同富裕三个着眼:即原文所说的《纲要(草案)》着眼人口高质量发展、着眼缩小区域差距和城乡差别、着眼促进人民精神生活共同富裕。前面我说了,贯穿十五五规划的主题是高质量发展,而高质量发展是在新发展理念指导下的发展,本部分体现了新发展理念中协调和共享这两大理念。
11.统筹发展和安全一个着眼:即原文所说的着眼推进国家安全体系和能力现代化提出多项任务举措。本部分内容不仅仅讲到了前面主要指标设置那里提到的粮食保障和能源保障的问题,还提到了中国当前最主要三大经济领域风险的防范化解,也就是房地产、地方债、中小金融机构。以及公共安全治理。
(三)关于重大工程项目
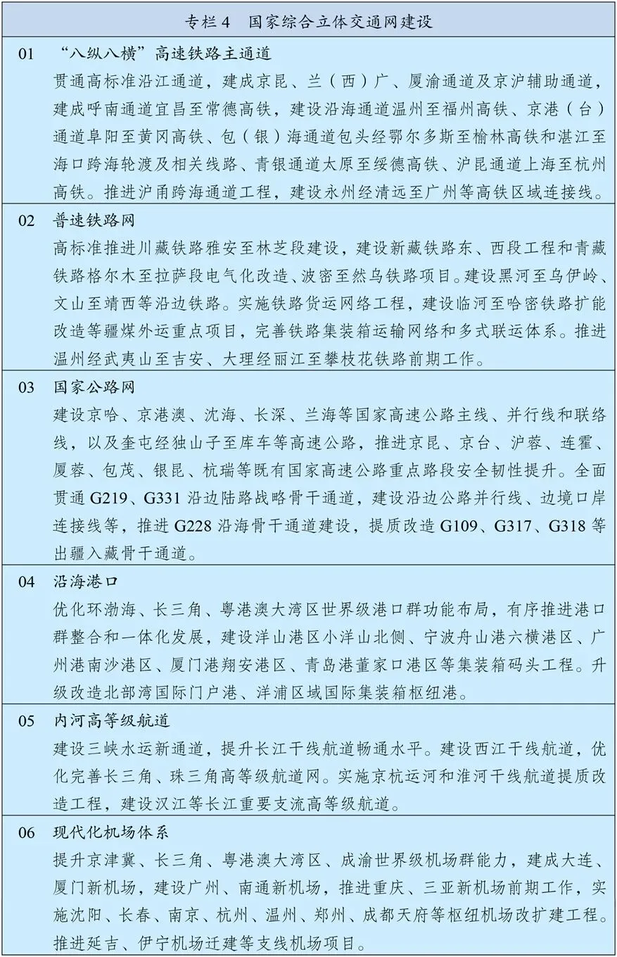
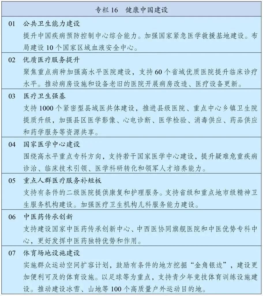
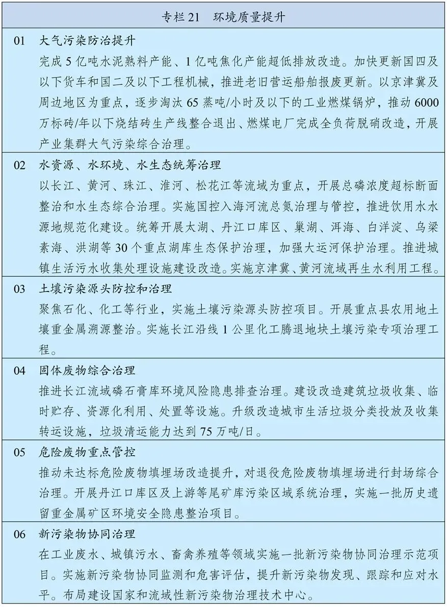
围绕推动“十五五”目标任务落实落地,统筹考虑战略性、牵引性和连续性,《纲要(草案)》提出6方面109项重大工程。引领新质生产力发展方面,围绕产业基础能力和竞争力提升、新产业新赛道培育发展、前沿科技攻关、创新基础能力提升提出28项工程。构建现代化基础设施体系方面,围绕国家综合立体交通网、新型能源体系、新型基础设施、对外开放平台等提出23项工程。促进城乡融合发展方面,围绕新型城镇化建设、农业农村现代化建设提出9项工程。保障和改善民生方面,围绕社会主义文化繁荣发展、高质量教育体系建设、健康中国建设、优化“一老一小”服务、社会关爱服务提出25项工程。推动绿色低碳转型方面,围绕碳达峰碳中和、环境质量提升、生态保护修复提出18项工程。重点领域安全保障方面,围绕粮食、能源安全等提出6项工程。这些重大工程兼顾当前和长远,既涉及“硬投资”也包含“软建设”。我们将注重以政府投资带动社会力量参与,更好发挥重大工程项目强基础、补短板、增后劲等重要作用。
展望未来,我们充满信心。在以习近平同志为核心的党中央坚强领导下,全国上下团结奋斗,一定能够把“十五五”宏伟蓝图变成美好现实。
12.战略性、牵引性和连续性:本部分讲的是“十五五”规划部署的重大工程项目。其中,战略性指的是这些工程不是解决眼前小修小补的问题,而是关乎国家在未来5到15年甚至更长时间内,能否在全球竞争中占据有利位置、能否突破发展瓶颈的根本性举措。牵引性关注的是工程的杠杆效应。即这个工程本身可能是一个点,但它能像火车头一样,拉动一条长长的产业链,或者通过解决一个核心矛盾,盘活整个区域的资源。连续性强调的是政策的稳定性和工程的接力性。很多重大工程的建设周期往往跨越多个五年规划,不能因为换届或规划调整而“翻烧饼”(指反复折腾、推倒重来)。





















