融中咨询:2026政府工作报告首提“未来能源”,氢能行业BRID如何抢占先机?(附下载)
丨完整版报告已上传星球
扫上图二维码,加入星球下载5K+资料
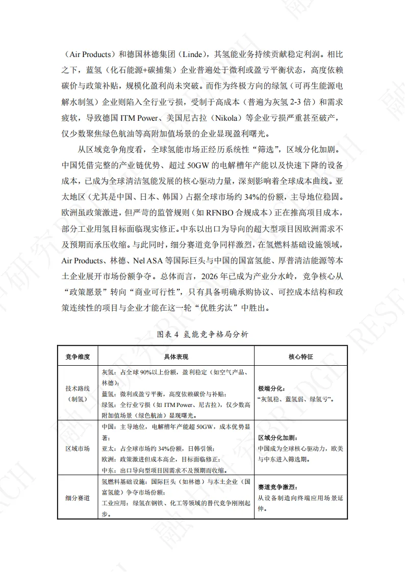
2026年政府工作报告首提“未来能源”,氢能作为零碳二次能源,在“双碳”目标与2025年《能源法》实施背景下,从战略定位走向法律定性,进入从示范验证向商业化过渡的关键阶段。氢能按制取方式和碳排放分为灰氢、蓝氢、绿氢,当前全球呈现“灰氢稳、蓝氢弱、绿氢亏”的格局:灰氢占全球产能90%以上,技术成熟且盈利稳定,但面临碳成本压力;蓝氢作为过渡路线,因CCUS环节推高成本陷入“减碳不经济”;绿氢为零碳终极方向,却受高成本制约全行业亏损。

丨完整版报告已上传星球
扫上图二维码,加入星球下载5K+资料
加入【见鹿双碳智库】,下载完整文档
已有1000+小伙伴加入【见鹿双碳智库】
免责声明
本平台只做内容的收集及分享,报告版权归原撰写发布机构所有,由【见鹿双碳智库】社群通过公开合法渠道获得,如涉及侵权,请联系我们删除,如对报告内容存疑,请与撰写、发布机构联系。
戳“阅读原文”下载报告