PPT
工作报告
工作总结
周结月结
当前位置:
首页
>
工作报告
>宏康东筑2026年2月工作总结及3月工作计划
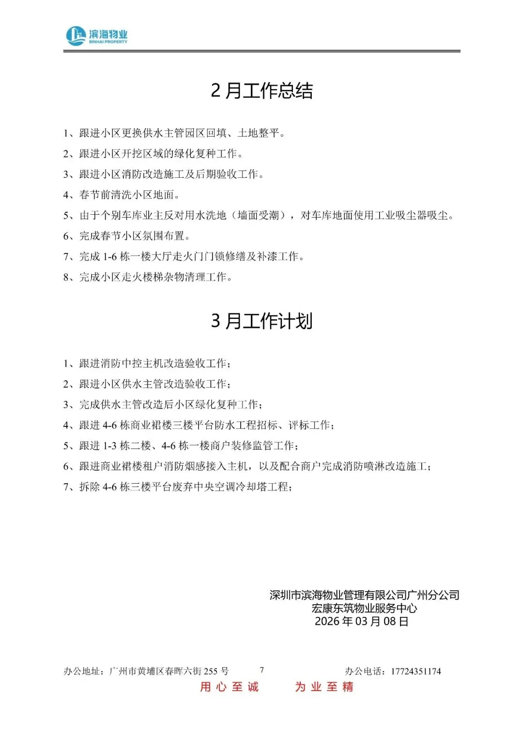
宏康东筑2026年2月工作总结及3月工作计划
2026-04-07 15:54:07
宏康东筑2026年2月工作总结及3月工作计划
本文来自网友投稿或网络内容,如有侵犯您的权益请联系我们删除,联系邮箱:wyl860211@qq.com 。
2026政府工作报告新词速览|中英文对照版,一文吃透政策热词
金华市摄影行业协会党支部2025年度工作总结及2026年支部建设规划会顺利召开
最新文章
2026政府工作报告新词速览|中英文对照版,一文吃透政策热词
【守正聚焦】政府工作报告中的科技创新与科技金融
两会进行时|一图读懂连山政府工作报告
【两会会客厅】伊川:政协委员热议工作报告
政府工作报告:2026双一流第三轮启动!这些学校最有戏,你的未来直接起飞?学生福利拉满
氢能被写入政府工作报告,对正在重构的全球工业体系影响深远
一图读懂2022年四川省政府工作报告!(3D动画)
领导让我汇报工作,我只说了3句话,他反而更信任我了
跟领导汇报工作,这3句话说的越多,你被提拔的越快
《福建省反间谍工作条例》公布!发现这些情况请立即报告
热门文章
(全文3742字)2025年意识形态工作总结及2026年工作计划
XX集团迎接安全生产明查暗访工作汇报材料:以“迎检之姿”补“安全之钙”,以“立行之效”固“发展之基”
【头条】工作报告再学习、再落实(十)
体制内干部各类工作总结汇报、问题整改、各种措施等公文写作范文模板
文艺动态 | 湖滨区文联召开二季度工作总结会议安排纪念抗战胜利80周年系列活动
5 种工作汇报逻辑 + 精准使用场景
“成都市爱国拥军联合会换届筹备工作汇报会”在市退役军人事务局召开
朝鲜2026年总理内阁工作报告(报道全文)
动物科学学院深入学习《2026年政府工作报告》
防城港市落实《政府工作报告》、为民办实事、人大建议政协提案办理工作专题会议召开
随机文章
10个月宝宝每天需要喝多少奶粉?
一图读懂丨集团党代会工作报告
杨国征在十三届县纪委六次全会上的工作报告
刷完这100题,吃透2026政府工作报告考点!
速读大连市金州区2026政府工作报告
2026年《政府工作报告》中法对照(2)
一图读懂!深圳市交通运输局2025年工作总结和2026年工作计划
陵水法院召开2023年度工作总结暨表彰大会
陵水法院召开2020年度工作总结暨表彰大会
陵水法院召开2021年度工作总结暨表彰大会
坡上遛娃工作总结
基本
文件
流程
错误
SQL
调试
请求信息 : 2026-04-11 18:05:08 HTTP/2.0 GET : https://b.15386.cn/a/482919.html
运行时间 : 0.161599s [ 吞吐率:6.19req/s ] 内存消耗:4,597.29kb 文件加载:140
缓存信息 : 0 reads,0 writes
会话信息 : SESSION_ID=ebbab3b4fc49a63a5e4ca9ba317f39f7
/yingpanguazai/ssd/ssd1/www/b.15386.cn/public/index.php ( 0.79 KB )
/yingpanguazai/ssd/ssd1/www/b.15386.cn/vendor/autoload.php ( 0.17 KB )
/yingpanguazai/ssd/ssd1/www/b.15386.cn/vendor/composer/autoload_real.php ( 2.49 KB )
/yingpanguazai/ssd/ssd1/www/b.15386.cn/vendor/composer/platform_check.php ( 0.90 KB )
/yingpanguazai/ssd/ssd1/www/b.15386.cn/vendor/composer/ClassLoader.php ( 14.03 KB )
/yingpanguazai/ssd/ssd1/www/b.15386.cn/vendor/composer/autoload_static.php ( 4.90 KB )
/yingpanguazai/ssd/ssd1/www/b.15386.cn/vendor/topthink/think-helper/src/helper.php ( 8.34 KB )
/yingpanguazai/ssd/ssd1/www/b.15386.cn/vendor/topthink/think-validate/src/helper.php ( 2.19 KB )
/yingpanguazai/ssd/ssd1/www/b.15386.cn/vendor/topthink/think-orm/src/helper.php ( 1.47 KB )
/yingpanguazai/ssd/ssd1/www/b.15386.cn/vendor/topthink/think-orm/stubs/load_stubs.php ( 0.16 KB )
/yingpanguazai/ssd/ssd1/www/b.15386.cn/vendor/topthink/framework/src/think/Exception.php ( 1.69 KB )
/yingpanguazai/ssd/ssd1/www/b.15386.cn/vendor/topthink/think-container/src/Facade.php ( 2.71 KB )
/yingpanguazai/ssd/ssd1/www/b.15386.cn/vendor/symfony/deprecation-contracts/function.php ( 0.99 KB )
/yingpanguazai/ssd/ssd1/www/b.15386.cn/vendor/symfony/polyfill-mbstring/bootstrap.php ( 8.26 KB )
/yingpanguazai/ssd/ssd1/www/b.15386.cn/vendor/symfony/polyfill-mbstring/bootstrap80.php ( 9.78 KB )
/yingpanguazai/ssd/ssd1/www/b.15386.cn/vendor/symfony/var-dumper/Resources/functions/dump.php ( 1.49 KB )
/yingpanguazai/ssd/ssd1/www/b.15386.cn/vendor/topthink/think-dumper/src/helper.php ( 0.18 KB )
/yingpanguazai/ssd/ssd1/www/b.15386.cn/vendor/symfony/var-dumper/VarDumper.php ( 4.30 KB )
/yingpanguazai/ssd/ssd1/www/b.15386.cn/vendor/topthink/framework/src/think/App.php ( 15.30 KB )
/yingpanguazai/ssd/ssd1/www/b.15386.cn/vendor/topthink/think-container/src/Container.php ( 15.76 KB )
/yingpanguazai/ssd/ssd1/www/b.15386.cn/vendor/psr/container/src/ContainerInterface.php ( 1.02 KB )
/yingpanguazai/ssd/ssd1/www/b.15386.cn/app/provider.php ( 0.19 KB )
/yingpanguazai/ssd/ssd1/www/b.15386.cn/vendor/topthink/framework/src/think/Http.php ( 6.04 KB )
/yingpanguazai/ssd/ssd1/www/b.15386.cn/vendor/topthink/think-helper/src/helper/Str.php ( 7.29 KB )
/yingpanguazai/ssd/ssd1/www/b.15386.cn/vendor/topthink/framework/src/think/Env.php ( 4.68 KB )
/yingpanguazai/ssd/ssd1/www/b.15386.cn/app/common.php ( 0.03 KB )
/yingpanguazai/ssd/ssd1/www/b.15386.cn/vendor/topthink/framework/src/helper.php ( 18.78 KB )
/yingpanguazai/ssd/ssd1/www/b.15386.cn/vendor/topthink/framework/src/think/Config.php ( 5.54 KB )
/yingpanguazai/ssd/ssd1/www/b.15386.cn/config/app.php ( 0.95 KB )
/yingpanguazai/ssd/ssd1/www/b.15386.cn/config/cache.php ( 0.78 KB )
/yingpanguazai/ssd/ssd1/www/b.15386.cn/config/console.php ( 0.23 KB )
/yingpanguazai/ssd/ssd1/www/b.15386.cn/config/cookie.php ( 0.56 KB )
/yingpanguazai/ssd/ssd1/www/b.15386.cn/config/database.php ( 2.48 KB )
/yingpanguazai/ssd/ssd1/www/b.15386.cn/vendor/topthink/framework/src/think/facade/Env.php ( 1.67 KB )
/yingpanguazai/ssd/ssd1/www/b.15386.cn/config/filesystem.php ( 0.61 KB )
/yingpanguazai/ssd/ssd1/www/b.15386.cn/config/lang.php ( 0.91 KB )
/yingpanguazai/ssd/ssd1/www/b.15386.cn/config/log.php ( 1.35 KB )
/yingpanguazai/ssd/ssd1/www/b.15386.cn/config/middleware.php ( 0.19 KB )
/yingpanguazai/ssd/ssd1/www/b.15386.cn/config/route.php ( 1.89 KB )
/yingpanguazai/ssd/ssd1/www/b.15386.cn/config/session.php ( 0.57 KB )
/yingpanguazai/ssd/ssd1/www/b.15386.cn/config/trace.php ( 0.34 KB )
/yingpanguazai/ssd/ssd1/www/b.15386.cn/config/view.php ( 0.82 KB )
/yingpanguazai/ssd/ssd1/www/b.15386.cn/app/event.php ( 0.25 KB )
/yingpanguazai/ssd/ssd1/www/b.15386.cn/vendor/topthink/framework/src/think/Event.php ( 7.67 KB )
/yingpanguazai/ssd/ssd1/www/b.15386.cn/app/service.php ( 0.13 KB )
/yingpanguazai/ssd/ssd1/www/b.15386.cn/app/AppService.php ( 0.26 KB )
/yingpanguazai/ssd/ssd1/www/b.15386.cn/vendor/topthink/framework/src/think/Service.php ( 1.64 KB )
/yingpanguazai/ssd/ssd1/www/b.15386.cn/vendor/topthink/framework/src/think/Lang.php ( 7.35 KB )
/yingpanguazai/ssd/ssd1/www/b.15386.cn/vendor/topthink/framework/src/lang/zh-cn.php ( 13.70 KB )
/yingpanguazai/ssd/ssd1/www/b.15386.cn/vendor/topthink/framework/src/think/initializer/Error.php ( 3.31 KB )
/yingpanguazai/ssd/ssd1/www/b.15386.cn/vendor/topthink/framework/src/think/initializer/RegisterService.php ( 1.33 KB )
/yingpanguazai/ssd/ssd1/www/b.15386.cn/vendor/services.php ( 0.14 KB )
/yingpanguazai/ssd/ssd1/www/b.15386.cn/vendor/topthink/framework/src/think/service/PaginatorService.php ( 1.52 KB )
/yingpanguazai/ssd/ssd1/www/b.15386.cn/vendor/topthink/framework/src/think/service/ValidateService.php ( 0.99 KB )
/yingpanguazai/ssd/ssd1/www/b.15386.cn/vendor/topthink/framework/src/think/service/ModelService.php ( 2.04 KB )
/yingpanguazai/ssd/ssd1/www/b.15386.cn/vendor/topthink/think-trace/src/Service.php ( 0.77 KB )
/yingpanguazai/ssd/ssd1/www/b.15386.cn/vendor/topthink/framework/src/think/Middleware.php ( 6.72 KB )
/yingpanguazai/ssd/ssd1/www/b.15386.cn/vendor/topthink/framework/src/think/initializer/BootService.php ( 0.77 KB )
/yingpanguazai/ssd/ssd1/www/b.15386.cn/vendor/topthink/think-orm/src/Paginator.php ( 11.86 KB )
/yingpanguazai/ssd/ssd1/www/b.15386.cn/vendor/topthink/think-validate/src/Validate.php ( 63.20 KB )
/yingpanguazai/ssd/ssd1/www/b.15386.cn/vendor/topthink/think-orm/src/Model.php ( 23.55 KB )
/yingpanguazai/ssd/ssd1/www/b.15386.cn/vendor/topthink/think-orm/src/model/concern/Attribute.php ( 21.05 KB )
/yingpanguazai/ssd/ssd1/www/b.15386.cn/vendor/topthink/think-orm/src/model/concern/AutoWriteData.php ( 4.21 KB )
/yingpanguazai/ssd/ssd1/www/b.15386.cn/vendor/topthink/think-orm/src/model/concern/Conversion.php ( 6.44 KB )
/yingpanguazai/ssd/ssd1/www/b.15386.cn/vendor/topthink/think-orm/src/model/concern/DbConnect.php ( 5.16 KB )
/yingpanguazai/ssd/ssd1/www/b.15386.cn/vendor/topthink/think-orm/src/model/concern/ModelEvent.php ( 2.33 KB )
/yingpanguazai/ssd/ssd1/www/b.15386.cn/vendor/topthink/think-orm/src/model/concern/RelationShip.php ( 28.29 KB )
/yingpanguazai/ssd/ssd1/www/b.15386.cn/vendor/topthink/think-helper/src/contract/Arrayable.php ( 0.09 KB )
/yingpanguazai/ssd/ssd1/www/b.15386.cn/vendor/topthink/think-helper/src/contract/Jsonable.php ( 0.13 KB )
/yingpanguazai/ssd/ssd1/www/b.15386.cn/vendor/topthink/think-orm/src/model/contract/Modelable.php ( 0.09 KB )
/yingpanguazai/ssd/ssd1/www/b.15386.cn/vendor/topthink/framework/src/think/Db.php ( 2.88 KB )
/yingpanguazai/ssd/ssd1/www/b.15386.cn/vendor/topthink/think-orm/src/DbManager.php ( 8.52 KB )
/yingpanguazai/ssd/ssd1/www/b.15386.cn/vendor/topthink/framework/src/think/Log.php ( 6.28 KB )
/yingpanguazai/ssd/ssd1/www/b.15386.cn/vendor/topthink/framework/src/think/Manager.php ( 3.92 KB )
/yingpanguazai/ssd/ssd1/www/b.15386.cn/vendor/psr/log/src/LoggerTrait.php ( 2.69 KB )
/yingpanguazai/ssd/ssd1/www/b.15386.cn/vendor/psr/log/src/LoggerInterface.php ( 2.71 KB )
/yingpanguazai/ssd/ssd1/www/b.15386.cn/vendor/topthink/framework/src/think/Cache.php ( 4.92 KB )
/yingpanguazai/ssd/ssd1/www/b.15386.cn/vendor/psr/simple-cache/src/CacheInterface.php ( 4.71 KB )
/yingpanguazai/ssd/ssd1/www/b.15386.cn/vendor/topthink/think-helper/src/helper/Arr.php ( 16.63 KB )
/yingpanguazai/ssd/ssd1/www/b.15386.cn/vendor/topthink/framework/src/think/cache/driver/File.php ( 7.84 KB )
/yingpanguazai/ssd/ssd1/www/b.15386.cn/vendor/topthink/framework/src/think/cache/Driver.php ( 9.03 KB )
/yingpanguazai/ssd/ssd1/www/b.15386.cn/vendor/topthink/framework/src/think/contract/CacheHandlerInterface.php ( 1.99 KB )
/yingpanguazai/ssd/ssd1/www/b.15386.cn/app/Request.php ( 0.09 KB )
/yingpanguazai/ssd/ssd1/www/b.15386.cn/vendor/topthink/framework/src/think/Request.php ( 55.78 KB )
/yingpanguazai/ssd/ssd1/www/b.15386.cn/app/middleware.php ( 0.25 KB )
/yingpanguazai/ssd/ssd1/www/b.15386.cn/vendor/topthink/framework/src/think/Pipeline.php ( 2.61 KB )
/yingpanguazai/ssd/ssd1/www/b.15386.cn/vendor/topthink/think-trace/src/TraceDebug.php ( 3.40 KB )
/yingpanguazai/ssd/ssd1/www/b.15386.cn/vendor/topthink/framework/src/think/middleware/SessionInit.php ( 1.94 KB )
/yingpanguazai/ssd/ssd1/www/b.15386.cn/vendor/topthink/framework/src/think/Session.php ( 1.80 KB )
/yingpanguazai/ssd/ssd1/www/b.15386.cn/vendor/topthink/framework/src/think/session/driver/File.php ( 6.27 KB )
/yingpanguazai/ssd/ssd1/www/b.15386.cn/vendor/topthink/framework/src/think/contract/SessionHandlerInterface.php ( 0.87 KB )
/yingpanguazai/ssd/ssd1/www/b.15386.cn/vendor/topthink/framework/src/think/session/Store.php ( 7.12 KB )
/yingpanguazai/ssd/ssd1/www/b.15386.cn/vendor/topthink/framework/src/think/Route.php ( 23.73 KB )
/yingpanguazai/ssd/ssd1/www/b.15386.cn/vendor/topthink/framework/src/think/route/RuleName.php ( 5.75 KB )
/yingpanguazai/ssd/ssd1/www/b.15386.cn/vendor/topthink/framework/src/think/route/Domain.php ( 2.53 KB )
/yingpanguazai/ssd/ssd1/www/b.15386.cn/vendor/topthink/framework/src/think/route/RuleGroup.php ( 22.43 KB )
/yingpanguazai/ssd/ssd1/www/b.15386.cn/vendor/topthink/framework/src/think/route/Rule.php ( 26.95 KB )
/yingpanguazai/ssd/ssd1/www/b.15386.cn/vendor/topthink/framework/src/think/route/RuleItem.php ( 9.78 KB )
/yingpanguazai/ssd/ssd1/www/b.15386.cn/route/app.php ( 1.72 KB )
/yingpanguazai/ssd/ssd1/www/b.15386.cn/vendor/topthink/framework/src/think/facade/Route.php ( 4.70 KB )
/yingpanguazai/ssd/ssd1/www/b.15386.cn/vendor/topthink/framework/src/think/route/dispatch/Controller.php ( 4.74 KB )
/yingpanguazai/ssd/ssd1/www/b.15386.cn/vendor/topthink/framework/src/think/route/Dispatch.php ( 10.44 KB )
/yingpanguazai/ssd/ssd1/www/b.15386.cn/app/controller/Index.php ( 4.81 KB )
/yingpanguazai/ssd/ssd1/www/b.15386.cn/app/BaseController.php ( 2.05 KB )
/yingpanguazai/ssd/ssd1/www/b.15386.cn/vendor/topthink/think-orm/src/facade/Db.php ( 0.93 KB )
/yingpanguazai/ssd/ssd1/www/b.15386.cn/vendor/topthink/think-orm/src/db/connector/Mysql.php ( 5.44 KB )
/yingpanguazai/ssd/ssd1/www/b.15386.cn/vendor/topthink/think-orm/src/db/PDOConnection.php ( 52.47 KB )
/yingpanguazai/ssd/ssd1/www/b.15386.cn/vendor/topthink/think-orm/src/db/Connection.php ( 8.39 KB )
/yingpanguazai/ssd/ssd1/www/b.15386.cn/vendor/topthink/think-orm/src/db/ConnectionInterface.php ( 4.57 KB )
/yingpanguazai/ssd/ssd1/www/b.15386.cn/vendor/topthink/think-orm/src/db/builder/Mysql.php ( 16.58 KB )
/yingpanguazai/ssd/ssd1/www/b.15386.cn/vendor/topthink/think-orm/src/db/Builder.php ( 24.06 KB )
/yingpanguazai/ssd/ssd1/www/b.15386.cn/vendor/topthink/think-orm/src/db/BaseBuilder.php ( 27.50 KB )
/yingpanguazai/ssd/ssd1/www/b.15386.cn/vendor/topthink/think-orm/src/db/Query.php ( 15.71 KB )
/yingpanguazai/ssd/ssd1/www/b.15386.cn/vendor/topthink/think-orm/src/db/BaseQuery.php ( 45.13 KB )
/yingpanguazai/ssd/ssd1/www/b.15386.cn/vendor/topthink/think-orm/src/db/concern/TimeFieldQuery.php ( 7.43 KB )
/yingpanguazai/ssd/ssd1/www/b.15386.cn/vendor/topthink/think-orm/src/db/concern/AggregateQuery.php ( 3.26 KB )
/yingpanguazai/ssd/ssd1/www/b.15386.cn/vendor/topthink/think-orm/src/db/concern/ModelRelationQuery.php ( 20.07 KB )
/yingpanguazai/ssd/ssd1/www/b.15386.cn/vendor/topthink/think-orm/src/db/concern/ParamsBind.php ( 3.66 KB )
/yingpanguazai/ssd/ssd1/www/b.15386.cn/vendor/topthink/think-orm/src/db/concern/ResultOperation.php ( 7.01 KB )
/yingpanguazai/ssd/ssd1/www/b.15386.cn/vendor/topthink/think-orm/src/db/concern/WhereQuery.php ( 19.37 KB )
/yingpanguazai/ssd/ssd1/www/b.15386.cn/vendor/topthink/think-orm/src/db/concern/JoinAndViewQuery.php ( 7.11 KB )
/yingpanguazai/ssd/ssd1/www/b.15386.cn/vendor/topthink/think-orm/src/db/concern/TableFieldInfo.php ( 2.63 KB )
/yingpanguazai/ssd/ssd1/www/b.15386.cn/vendor/topthink/think-orm/src/db/concern/Transaction.php ( 2.77 KB )
/yingpanguazai/ssd/ssd1/www/b.15386.cn/vendor/topthink/framework/src/think/log/driver/File.php ( 5.96 KB )
/yingpanguazai/ssd/ssd1/www/b.15386.cn/vendor/topthink/framework/src/think/contract/LogHandlerInterface.php ( 0.86 KB )
/yingpanguazai/ssd/ssd1/www/b.15386.cn/vendor/topthink/framework/src/think/log/Channel.php ( 3.89 KB )
/yingpanguazai/ssd/ssd1/www/b.15386.cn/vendor/topthink/framework/src/think/event/LogRecord.php ( 1.02 KB )
/yingpanguazai/ssd/ssd1/www/b.15386.cn/vendor/topthink/think-helper/src/Collection.php ( 16.47 KB )
/yingpanguazai/ssd/ssd1/www/b.15386.cn/vendor/topthink/framework/src/think/facade/View.php ( 1.70 KB )
/yingpanguazai/ssd/ssd1/www/b.15386.cn/vendor/topthink/framework/src/think/View.php ( 4.39 KB )
/yingpanguazai/ssd/ssd1/www/b.15386.cn/vendor/topthink/framework/src/think/Response.php ( 8.81 KB )
/yingpanguazai/ssd/ssd1/www/b.15386.cn/vendor/topthink/framework/src/think/response/View.php ( 3.29 KB )
/yingpanguazai/ssd/ssd1/www/b.15386.cn/vendor/topthink/framework/src/think/Cookie.php ( 6.06 KB )
/yingpanguazai/ssd/ssd1/www/b.15386.cn/vendor/topthink/think-view/src/Think.php ( 8.38 KB )
/yingpanguazai/ssd/ssd1/www/b.15386.cn/vendor/topthink/framework/src/think/contract/TemplateHandlerInterface.php ( 1.60 KB )
/yingpanguazai/ssd/ssd1/www/b.15386.cn/vendor/topthink/think-template/src/Template.php ( 46.61 KB )
/yingpanguazai/ssd/ssd1/www/b.15386.cn/vendor/topthink/think-template/src/template/driver/File.php ( 2.41 KB )
/yingpanguazai/ssd/ssd1/www/b.15386.cn/vendor/topthink/think-template/src/template/contract/DriverInterface.php ( 0.86 KB )
/yingpanguazai/ssd/ssd1/www/b.15386.cn/runtime/temp/0f4637a61cc1a5e134efaf94b5a86ce4.php ( 12.06 KB )
/yingpanguazai/ssd/ssd1/www/b.15386.cn/vendor/topthink/think-trace/src/Html.php ( 4.42 KB )
CONNECT:[ UseTime:0.001053s ] mysql:host=127.0.0.1;port=3306;dbname=b_15386;charset=utf8mb4
SHOW FULL COLUMNS FROM `fenlei` [ RunTime:0.001587s ]
SELECT * FROM `fenlei` WHERE `fid` = 0 [ RunTime:0.000631s ]
SELECT * FROM `fenlei` WHERE `fid` = 63 [ RunTime:0.000646s ]
SHOW FULL COLUMNS FROM `set` [ RunTime:0.001347s ]
SELECT * FROM `set` [ RunTime:0.000566s ]
SHOW FULL COLUMNS FROM `article` [ RunTime:0.001571s ]
SELECT * FROM `article` WHERE `id` = 482919 LIMIT 1 [ RunTime:0.000985s ]
UPDATE `article` SET `lasttime` = 1775901908 WHERE `id` = 482919 [ RunTime:0.010776s ]
SELECT * FROM `fenlei` WHERE `id` = 64 LIMIT 1 [ RunTime:0.000651s ]
SELECT * FROM `article` WHERE `id` < 482919 ORDER BY `id` DESC LIMIT 1 [ RunTime:0.001036s ]
SELECT * FROM `article` WHERE `id` > 482919 ORDER BY `id` ASC LIMIT 1 [ RunTime:0.001382s ]
SELECT * FROM `article` WHERE `id` < 482919 ORDER BY `id` DESC LIMIT 10 [ RunTime:0.001886s ]
SELECT * FROM `article` WHERE `id` < 482919 ORDER BY `id` DESC LIMIT 10,10 [ RunTime:0.001990s ]
SELECT * FROM `article` WHERE `id` < 482919 ORDER BY `id` DESC LIMIT 20,10 [ RunTime:0.009993s ]
0.165272s