
目前,各单位都在忙于2025年度内部控制评价和内控报告编报工作。面对财政部门下发的繁杂细致的内控评价指标要求,许多单位难免感到千头万绪,无从下手。其实,只要理清内控建设各项工作的内在逻辑和先后顺序,内控报告填报工作就不再那么难了。
一个单位的内控建设工作,通常涵盖组织机构建设、工作部署、专题培训、风险评估、流程图与制度建设、内控执行、内控评价这七个环节,每年周而复始,循环提升。其中,内控培训与执行贯穿于全年,其余五项工作则有着相对清晰的时间推进顺序。
一、组织机构建设
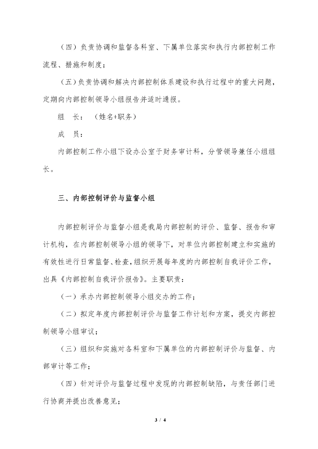
事在人为,单位开展任何一项工作,都需要先明确责任、划清边界。组织机构建设的首要任务,就是成立内控建设领导小组,一般是通过印发红头通知文件的形式,同步设立内控工作小组和评价监督小组,明确各小组职责及牵头部门。根据财政部通知文件及填报系统的要求,这个成立内控领导小组的文件需作为佐证材料上传,是不可或缺的基础资料。如果想进一步了解关于内控组织机构设置方面的内容,请参阅我们前期的文章内控报告中的“内部控制机构设置”应该如何填报?、为什么内控评价和内控报告的填报部门要分离?
滑动查看↓↓点击可放大




三、专题培训
内部控制是一个系统、复杂的管理体系,单位在开展内控建设工作初期往往对这个概念感到陌生,并且,涉及单位内控建设工作的相关法规文件比较多,有的文件修订频率比较高。因此,开展内控专题培训是内控建设工作的必要前提和基础。通过培训,可以帮助单位领导、各科室负责人和关键岗位人员深入了解内控,正确认识内控,熟练掌握内控建设的步骤和方法。
内控专题培训的内容需要兼顾基础性与时效性:一方面要系统学习财政部发布的《单位内控规范》等基础性文件,这类培训可邀请外部专业师资来单位授课;另一方面还要及时解读国家及地方主管部门下发的新文件,例如,去年年底财政部印发的《行政事业单位内部控制评价办法》,以及当地财政部门修订的差旅费管理办法等等,这类培训单位可自行组织,也可以外聘师资开展,相关的培训记录、课件等资料要妥善留存,作为内控报告编报的佐证材料。
四、风险评估
很多单位将内控建设等同于传统的制度建设,简单的认为《内控手册》就是制度汇编,这其实是一种认知误区。与传统的制度建设不同,内控制度要严格遵循《单位内控规范》要求的制衡性原则、分级授权机制、不相容岗位分离、归口管理等要求编写;更为关键的是,内部控制是一种基于风险的管理模式,要求单位结合业务流程各环节的风险等级,并且遵循内控的各项机制和原则要求,制定针对性的控制措施,以这些控制措施为基础,结合相关的法规文件要求,才能编写内控制度。例如,单位的人员工资支出属于基本支出的重要部分,但此类支出风险较低,控制力度可相应小一些,也不需要单独制定一个《工资支出管理办法》;而“三公”经费支出尽管总量不大,但一旦出现问题,社会影响较大,因此需要从严控制。
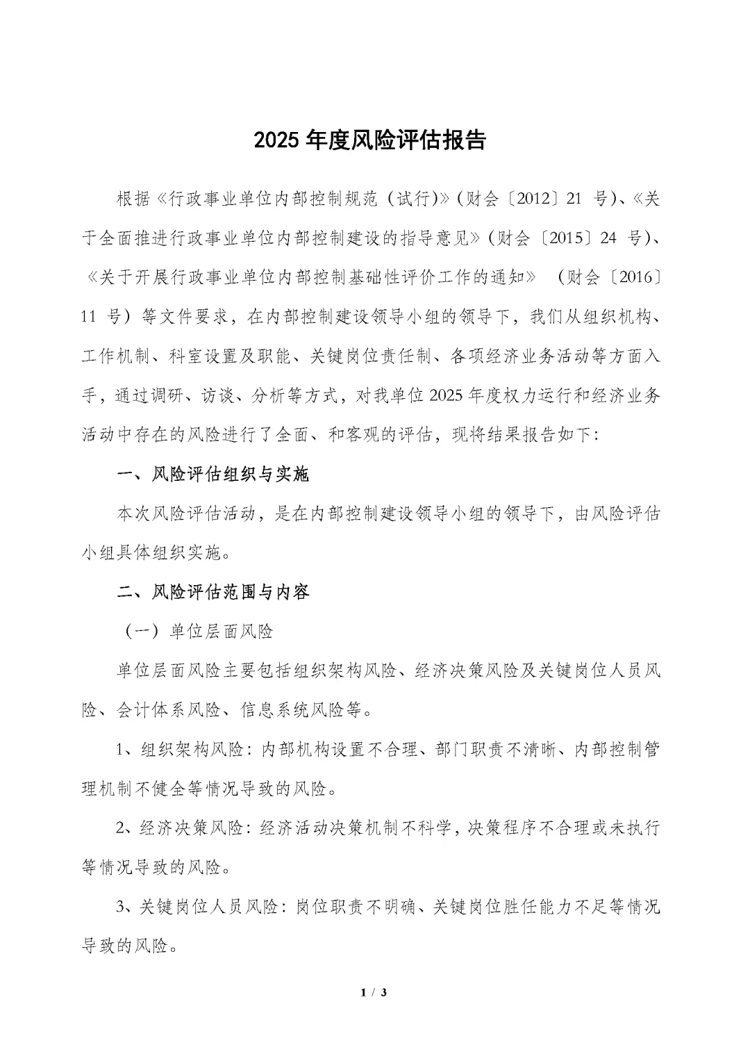
风险评估是内控建设的前提和基础,也是一项专业性较强的工作。风险评估工作结束后,风险评估小组应出具《风险评估报告》,今年内控报告明确要求上传该报告作为佐证材料。
五、流程图和制度建设
根据国家和地方各级主管部门下发的相关法规文件,结合风险评估结果,下一步便可以启动绘制流程图和编写制度的工作了,这两项工作紧密关联、相辅相成。
在内控建设工作开展之前,单位通常已有一本《制度汇编》,所以对“制度”这个词较为熟悉,但对“流程”相对陌生。以我们驾车出行为例,流程如同导航,明确“先左转,再直行,然后上高架”,顺序清晰;制度则如同交通规则,规定“不能超速、不能闯红灯、实线不能变道”。导航解决路径问题,交规保障行驶安全,二者缺一不可,且有着先后顺序。根据《单位内控规范》第七条,编写内控制度的正确步骤应该是先梳理业务流程,再开展风险评估,进而依据风险等级制定防控措施,最终依据这些措施和相关法规文件建立或完善制度,可见流程梳理是制度建设的前置环节。
尽管本年度内控报告没有要求上传业务流程图,但从内控建设的科学性、规范性角度出发,单位仍需将流程梳理作为制度建设的重要前置工作。
今年的内控评价和内控报告对单位制度建设情况提出了较多要求,并在内控报告中还涉及到2025年度制度的更新情况。这也充分说明,内控建设工作并非一劳永逸,而是一项持续推进、不断完善的长期工作,始终在路上。

六、内控的执行
内控建设绝非“走过场”,单位耗费精力和财力设计编写的内控制度不能束之高阁、形同虚设,执行是内控制度的生命力所在。单位日常开展的预算编制、经费支出、货物及服务采购、合同签订等各项业务活动,均属于内控执行的范畴。
内控评价明确要求上传各类执行资料与记录作为佐证材料,这些资料主要分为两类:一类来自预算管理一体化、固定资产管理系统、票据管理系统等信息化平台;另一类为纸质记录,如报销审批单、公章使用登记簿、合同审批单、采购验收报告等。
这些资料是单位在业务开展过程中自然形成的结果,单位如果在日常工作中严格按照制度执行,规范做好痕迹留存,填报内控报告时收集这些资料并稍加整理即可,按道理来说这应该是很轻松的工作,但现实中,这却成了单位在编报内控报告时最为头疼的环节,并且因为这些执行资料的问题被财政部门反复退回修改,苦不堪言。问题根源在于,单位日常工作中没有严格执行相关法规和内控制度,所以填报时只能绞尽脑汁来“编造”。比如固定资产盘点工作,财政部文件明确要求每年盘点一次,实际操作也不复杂,可是很多单位没有按文件要求开展这项工作,填写内控报告时自然就提供不了盘点记录或者资产清查报告等佐证材料了。
七、内控评价
自2012年起由财政部牵头推动的单位内控建设工作,充分借鉴了发达国家政府和企业的先进管理经验,是一套科学、规范的管理体系。任何管理活动都需要形成闭环,内控评价正是实现这一闭环的关键环节。
今年新增加的内控评价与往年的内控报告是什么关系呢?大致可以概括为:内控建设>内控报告>内控评价。如果想了解这方面的内容,请参阅我们前期的文章今年新要求的内控评价与往年的内控报告是什么关系?
从逻辑层次上看,这七项工作的顺序十分清晰:先有组织保障,再有工作部署;部署之后开展培训,为后续工作打好基础;随后进行风险评估,识别风险点,确定风险等级;根据风险评估结果及法规文件新要求等制定或更新流程图、制度;在日常工作中严格执行;最后在年初开展内控评价工作,检验上一年度内控建设的成效,进而形成一个管理闭环。
内控建设工作是财政部自2012年起就套在单位头上的“紧箍咒”,今年新增加了内控评价,这个“紧箍咒”又紧了一圈。每年财政部都会下发通知要求各单位编报内控报告,并且要求越来越严格,越来越全面,现实中很多单位都是疲于应付。面对这一形势要求,单位不妨以此为契机,将内控建设从“被动应付”转向“主动作为”,把这七个环节做细、做实、做规范,让内控真正成为提升单位管理水平、防范廉政风险、保护干部的坚实屏障。


2025年,财政部在全国范围内开展了内控评价试点工作,泰安市是12个试点地区之一。自2016年以来,我们金方策已经为100多家单位提供了内控专题培训、设计编写《内控手册》等咨询服务,现结合我们多年来协助客户单位编报内控报告,尤其是去年内控评价试点工作的实践经验,精心整理了一套2025年度内控评价和内控报告的编报佐证材料模版,资料内容全面、规范、可编辑,单位稍作修改即可使用。如有需要,可联系我们获取。



佐证材料模板内容

佐证材料示例








联系方式
