当前位置:首页>工作报告>中英双语【2026政府工作报告】长难句拆解 09

中英双语【2026政府工作报告】长难句拆解 09

  • 2026-04-01 11:55:42
中英双语【2026政府工作报告】长难句拆解 09

20 个满分长难句(中英对照 + 笔译专属深度拆解)

基于之前整理分享的中英对照第88-96页内容拆解长难句

每句从词汇考点、句式语法结构、翻译要点技巧三个维度拆解

🌟🌟🌟

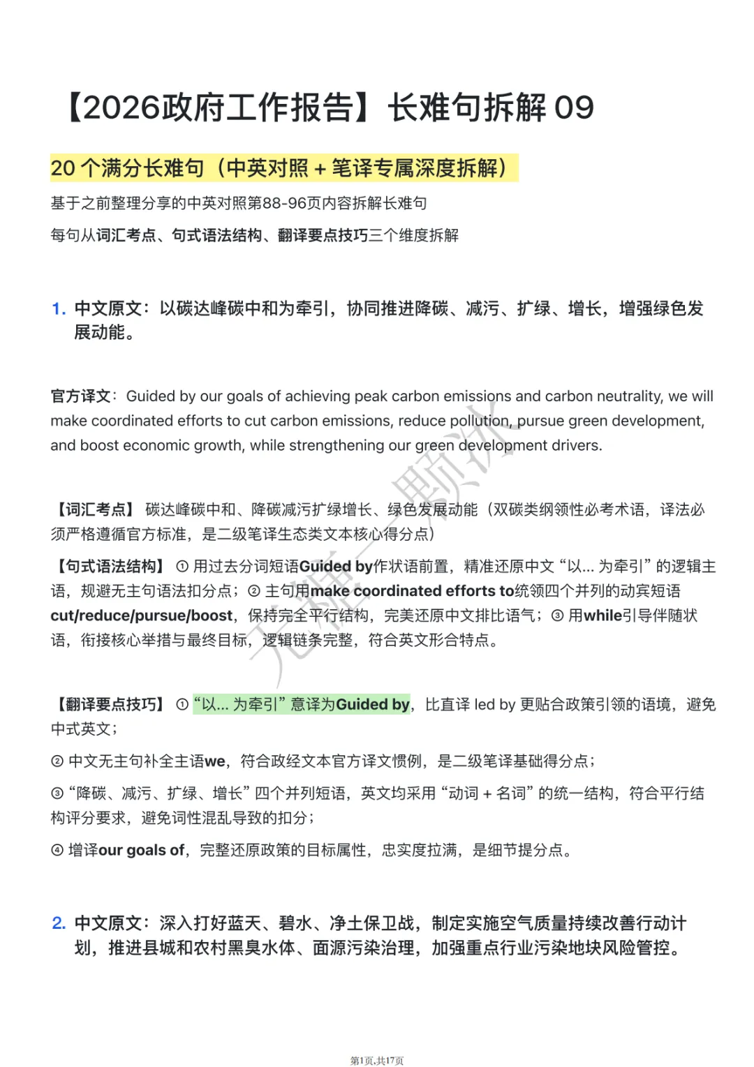
📌 中文原文以碳达峰碳中和为牵引,协同推进降碳、减污、扩绿、增长,增强绿色发展动能。

官方译文:Guided by our goals of achieving peak carbon emissions and carbon neutrality, we will make coordinated efforts to cut carbon emissions, reduce pollution, pursue green development, and boost economic growth, while strengthening our green development drivers.

【词汇考点】碳达峰碳中和、降碳减污扩绿增长、绿色发展动能(双碳类纲领性必考术语,译法必须严格遵循官方标准,是二级笔译生态类文本核心得分点)

【句式语法结构】① 用过去分词短语Guided by作状语前置,精准还原中文 “以... 为牵引” 的逻辑主语,规避无主句语法扣分点;② 主句用make coordinated efforts to统领四个并列的动宾短语cut/reduce/pursue/boost,保持完全平行结构,完美还原中文排比语气;③ 用while引导伴随状语,衔接核心举措与最终目标,逻辑链条完整,符合英文形合特点。

【翻译要点技巧】① “以... 为牵引” 意译为Guided by,比直译 led by 更贴合政策引领的语境,避免中式英文;

② 中文无主句补全主语we,符合政经文本官方译文惯例,是二级笔译基础得分点;

③ “降碳、减污、扩绿、增长” 四个并列短语,英文均采用 “动词 + 名词” 的统一结构,符合平行结构评分要求,避免词性混乱导致的扣分;

④ 增译our goals of,完整还原政策的目标属性,忠实度拉满,是细节提分点。

📌 中文原文深入打好蓝天、碧水、净土保卫战,制定实施空气质量持续改善行动计划,推进县城和农村黑臭水体、面源污染治理,加强重点行业污染地块风险管控。

官方译文:Fresh headway will be made in keeping our skies blue, waters clear, and lands clean. We will formulate and implement an action plan to ensure continuous air quality improvement, continue to tackle black, malodorous water bodies in county seats and rural areas as well as pollution from non-point sources, and adopt more robust measures to control risks posed by polluted land plots in key industries.

【词汇考点】蓝天碧水净土保卫战、黑臭水体治理、面源污染、污染地块风险管控(生态环保类必考术语,是二级笔译高频考点)

【句式语法结构】① 中文长流水句按 “总纲领 - 具体举措” 拆分为 2 个英文句子,规避长句杂糅的高频扣分点;② 第一句用被动语态will be made,突出 “三大保卫战” 的纲领性地位,贴合政经文本客观正式的语体;③ 第二句用三个并列谓语formulate and implement/continue to tackle/adopt more robust measures to control,保持平行结构,完美还原中文连续举措的逻辑;④ 用as well as衔接两类污染治理对象,避免多个宾语堆砌导致的句式臃肿。

【翻译要点技巧】① “深入打好... 保卫战” 意译为Fresh headway will be made in keeping...,比直译 deeply fight the battle 更符合英文政经表达习惯,避免直译的生硬感;

② “制定实施” 译为formulate and implement,两个动词并列,精准还原 “制定 + 落地执行” 两层含义,避免漏译;

③ “黑臭水体” 官方译法black, malodorous water bodies,必须严格遵循,禁止自创译法;

④ “加强... 风险管控” 译为adopt more robust measures to control risks,增译more robust measures,完整传达 “加强管控” 的力度,比直译 strengthen risk control 更具画面感,是二级笔译高分亮点。

📌 中文原文坚持山水林田湖草沙一体化保护和系统治理,实施自然保护地整合优化,推进国家公园建设,扎实推进 “三北” 工程攻坚战,让人民群众身边的山更绿、水更清。

官方译文:We will take a holistic and systematic approach to the conservation and improvement of mountain, water, forest, farmland, grassland, and desert ecosystems. We will integrate and optimize protected areas, and continue to develop national parks. Solid steps will be taken to make advances in this crucial stage of the national shelterbelt program in northwest, north, and northeast China. All this will ensure that our people can enjoy a cleaner and more beautiful environment.

【词汇考点】山水林田湖草沙一体化保护和系统治理、自然保护地、国家公园、“三北” 工程(生态治理类核心必考术语,“三北” 工程为中国特色政策术语,译法必须精准)

【句式语法结构】① 中文长流水句按 “总原则 - 分项举措 - 标志性工程 - 最终目标” 拆分为 4 个英文句子,每句一个核心逻辑,符合英文 “一句一核心” 的原则,规避二级笔译长句杂糅的扣分点;② 前两句主动语态聚焦政府举措,第三句被动语态突出 “三北” 工程的重要性,第四句用All this指代前文全部举措,衔接自然,主被动切换灵活,避免句式单调;③ 第一句用holistic and systematic两个形容词对应中文 “一体化、系统”,精准还原政策内涵,句式简洁有力。

【翻译要点技巧】① “山水林田湖草沙一体化保护和系统治理” 没有直译为 integrated protection and systematic governance of mountains, waters, forests, farmlands, grasslands and deserts,而是意译为 take a holistic and systematic approach to the conservation and improvement of...ecosystems,用approach统领核心原则,完整还原 “一体化、系统性” 的治理理念,是二级笔译长难句翻译的标杆范例;

② “三北” 工程完整译出覆盖范围in northwest, north, and northeast China,避免外国读者产生理解障碍,符合政经外宣文本翻译要求;

③ “让人民群众身边的山更绿、水更清” 意译为ensure that our people can enjoy a cleaner and more beautiful environment,既忠实原文核心含义,又符合英文宣传语体的表达习惯,避免直译 the mountains are greener and the waters are clearer 的平淡表达。

📌中文原文完善促进绿色低碳发展政策,实施重点行业提质降本降碳行动,深入推进零碳园区和工厂建设。设立国家低碳转型基金,培育氢能、绿色燃料等新增长点。

官方译文:We will improve the policies for promoting green and low-carbon development, launch initiatives for upgrading quality, lowering costs, and reducing carbon emissions in key industries, and drive forward the development of zero-carbon industrial parks and factories. We will set up a national fund for low-carbon transition and foster new growth drivers such as hydrogen power and green fuels.

【词汇考点】绿色低碳发展、提质降本降碳、零碳园区和工厂、国家低碳转型基金、氢能、绿色燃料(绿色经济类核心术语,是当前政经文本热点考点)

【句式语法结构】① 中文长句按 “政策体系 - 行业行动 - 载体建设 - 基金支持 - 新增长点培育” 拆分为 2 个英文句子,第一句聚焦存量行业转型,第二句聚焦增量新动能培育,逻辑层次清晰;② 第一句三个并列谓语improve/launch/drive forward保持完全平行,每个谓语均采用 “动词 + 核心名词 + 介词短语限定范围” 的统一结构,符合平行结构评分要求;③ 第二句用and连接两个并列谓语set up/foster,保持句式平衡,用such as列举新增长点,符合英文列举规范。

【翻译要点技巧】① “提质降本降碳行动” 译为 initiatives for upgrading quality, lowering costs, and reducing carbon emissions,三个动名词短语保持平行结构,完美还原中文三个并列目标,是二级笔译排比句式翻译的核心得分点;

② “深入推进” 译为drive forward the development of,比 deeply promote 更贴合园区和工厂建设的动态过程,避免中式英文;

③ “培育新增长点” 译为 foster new growth drivers,官方固定译法,比 cultivate new growth points 更符合英文政经表达习惯;

④ 两个句子均采用主动语态,主语we保持统一,符合政府工作报告官方译文惯例,避免主被动混乱导致的扣分。

📌 中文原文实施碳排放总量和强度双控制度,完善碳排放统计核算、碳足迹管理体系,进一步扩大碳排放权交易市场覆盖范围。制定能源强国建设规划纲要。

官方译文:We will implement the system of controlling both the total amount and intensity of carbon emissions and refine the systems for carbon emissions statistics and accounting as well as carbon footprint management. The coverage of the China Carbon Emission Trade Exchange will be expanded. An outline of the plan for strengthening China’s energy sector will be formulated.

【词汇考点】碳排放总量和强度双控、碳排放统计核算、碳足迹管理、碳排放权交易市场、能源强国建设(双碳管控类必考术语,是二级笔译高频考点)

【句式语法结构】① 中文长句按 “核心制度 - 配套体系 - 市场建设 - 顶层规划” 拆分为 3 个英文句子,逻辑层次清晰,规避长句杂糅;② 第一句用and连接两个并列谓语implement/refine,保持平行结构,用as well as衔接两个并列的体系建设内容,避免句式臃肿;③ 后两句均采用被动语态,突出 “碳排放权交易市场” 和 “能源强国规划纲要” 的核心地位,与第一句主动语态形成切换,避免句式单调;④ 第一句用of controlling both...and...精准还原 “双控” 的核心内涵,语法结构严谨。

【翻译要点技巧】① “碳排放总量和强度双控制度” 完整译为 the system of controlling both the total amount and intensity of carbon emissions,禁止简译为 dual control system of carbon emissions,是二级笔译政策类文本的核心得分点,避免简译导致的忠实度扣分;

② “碳排放权交易市场” 官方译法China Carbon Emission Trade Exchange,专有名词首字母大写规范,必须严格遵循;

③ “完善... 体系” 译为 refine the systems for...,比 perfect the system 更贴合政策优化的语境,避免绝对化表述;

④ “制定能源强国建设规划纲要” 采用被动语态,符合政经文本中政策文件类表述的客观语体,是二级笔译语体把控的提分细节。

📌 中文原文因城施策控增量、去库存、优供给,探索多渠道盘活存量商品房,鼓励收购存量商品房重点用于保障性住房等。深化住房公积金制度改革。优化保障性住房供给,加快危旧房改造。

官方译文:City-specific policies will be introduced to control the number of new real estate projects, reduce housing inventory, and improve supply. We will explore various avenues for utilizing commodity housing stock and encourage such stock to be purchased and used mainly as government-subsidized housing. Reform of the housing provident fund system will be deepened. We will improve the supply of government-subsidized housing and accelerate the renovation of old and dilapidated housing units.

【词汇考点】因城施策、控增量去库存优供给、存量商品房、保障性住房、住房公积金制度、危旧房改造(房地产类核心必考术语,是二级笔译民生经济类高频考点)

【句式语法结构】① 中文长流水句按 “总政策 - 存量盘活 - 制度改革 - 住房保障” 拆分为 4 个英文句子,每句一个核心政策维度,符合英文 “一句一核心” 的原则;② 第一句用被动语态will be introduced,突出 “因城施策” 的政策核心,用to引导目的状语,统领三个并列的政策目标control/reduce/improve,保持完全平行结构;③ 第二句用and连接两个并列谓语explore/encourage,保持句式平衡,用such stock指代前文的commodity housing stock,避免重复;④ 主动语态与被动语态交替使用,句式灵活多变,避免单调重复。

【翻译要点技巧】① “因城施策” 官方译法City-specific policies will be introduced,比 implement policies based on local city conditions 更简洁精准,是二级笔译房地产类文本的核心得分点;

② “控增量、去库存、优供给” 译为 control the number of new real estate projects, reduce housing inventory, and improve supply,三个短语均采用 “动词 + 名词” 的统一结构,符合平行结构评分要求,避免词性混乱;

③ “盘活存量商品房” 译为utilizing commodity housing stock,官方固定译法,比 revitalize the stock of commercial housing 更贴合政策语境;

④ “保障性住房” 官方译法government-subsidized housing,禁止简译为 affordable housing,避免译法偏差导致的扣分。

📌 中文原文进一步发挥 “保交房” 的白名单制度作用,防范债务违约风险。深入推进房地产发展新模式的基础制度和配套政策建设。

官方译文:We will better leverage the role of the white list to ensure timely delivery of housing projects and prevent debt default risks. Further efforts will be made to develop the foundational institutions and relevant supportive policies for creating a new development model for the real estate sector.

【词汇考点】保交房、白名单制度、债务违约风险、房地产发展新模式、基础制度和配套政策(房地产风险化解类核心术语)

【句式语法结构】① 中文两个短句拆分为 2 个英文句子,第一句聚焦风险防控,第二句聚焦长效机制建设,逻辑清晰;② 第一句用and连接两个并列的不定式结构to ensure...and prevent...,明确白名单制度的两大核心作用,逻辑链条完整;③ 第二句用被动语态Further efforts will be made to,突出 “基础制度和配套政策建设” 的长期性和重要性,贴合政经文本客观语体;④ 用for creating...作后置定语,修饰foundational institutions and relevant supportive policies,明确制度和政策的服务对象,避免指代模糊。

【翻译要点技巧】① “发挥... 作用” 译为better leverage the role of,比 give play to the role of 更贴合政经文本正式语体,是二级笔译高频固定搭配;

② “保交房” 完整译为 ensure timely delivery of housing projects,禁止简译为 housing delivery,完整还原政策核心目标,是忠实度得分点;

③ “深入推进... 建设” 意译为 Further efforts will be made to develop,比 deeply promote the construction of 更符合英文表达习惯,避免中式英文;

④ “基础制度和配套政策” 译为 foundational institutions and relevant supportive policies,精准区分 “制度” 和 “政策” 的不同内涵,比 basic systems and supporting policies 更专业,是细节提分点。

📌 中文原文支持各地用足用好政策,加快化解隐性债务风险,严防虚假化债,坚决把遏制违规新增隐性债务作为铁的纪律。

官方译文:We will support local governments in leveraging all relevant policies to defuse hidden debt risks at a faster pace. Stringent measures will be taken to prevent fraudulent debt resolution. We will enforce the prohibition on incurring new hidden debts in breach of regulations as an ironclad rule.

【词汇考点】隐性债务风险、虚假化债、违规新增隐性债务、铁的纪律(地方政府债务类必考术语,是二级笔译财政类文本核心考点)

【句式语法结构】① 中文长句按 “政策支持 - 风险防范 - 纪律约束” 拆分为 3 个英文句子,每句一个核心逻辑,规避长句杂糅;② 第一句用in leveraging...to defuse明确支持的内容和目标,逻辑清晰;③ 第二句用被动语态Stringent measures will be taken to,突出 “严防虚假化债” 的强硬态度,贴合政策语境;④ 第三句用enforce...as an ironclad rule的结构,精准还原 “把... 作为铁的纪律” 的核心含义,句式严谨有力。

【翻译要点技巧】① “用足用好政策” 译为 leveraging all relevant policies,比 make full and good use of policies 更简洁正式,符合政经文本语体;

② “加快化解” 译为defuse...at a faster pacedefuse是风险化解类文本的核心动词,比 resolve 更贴合 “缓释、化解风险” 的内涵,是二级笔译专业词汇提分点;

③ “虚假化债” 译为fraudulent debt resolution,官方固定译法,必须严格遵循;

④ “坚决把... 作为铁的纪律” 没有直译为 firmly take...as an iron discipline,而是意译为enforce the prohibition on...as an ironclad rule,既完整还原政策的禁止性内涵,又符合英文法律政策类文本的表达习惯,是二级笔译高分亮点。

📌 中文原文加大金融、财政支持力度,优化债务重组和置换办法,多措并举化解地方政府融资平台经营性债务风险,分类有序推动改革转型。

官方译文:We will increase financial and fiscal support to optimize the ways of conducting debt restructuring and replacement, adopt multiple measures to defuse operational debt risks in local government financing platforms, and take systematic steps to reform and transform these platforms on a per-category basis.

【词汇考点】债务重组和置换、地方政府融资平台、经营性债务风险、分类有序改革转型(地方债务化解类核心术语)

【句式语法结构】① 全句用一个主句串联三个并列谓语increase/adopt/take systematic steps to,保持完全平行结构,完美还原中文连续举措的逻辑,体现二级笔译长句把控能力;② 用to optimize引导目的状语,明确 “加大财政金融支持” 的核心目标;③ 用on a per-category basis作状语,精准还原 “分类” 的政策要求,位置符合英文表达规范;④ 句末用these platforms指代前文的local government financing platforms,避免重复,指代清晰。

【翻译要点技巧】① “加大金融、财政支持力度” 译为increase financial and fiscal support,简洁精准,比 increase the intensity of financial and fiscal support 更符合英文政经表达习惯,避免冗余;

② “优化债务重组和置换办法” 译为 optimize the ways of conducting debt restructuring and replacementconducting 精准体现 “开展债务重组和置换” 的动作,比 methods of debt restructuring 更贴合语境;

③ “多措并举” 译为adopt multiple measures to,官方固定搭配,比 take multiple measures 更贴合政策落地的语境;

④ “分类有序推动改革转型” 译为 take systematic steps to reform and transform these platforms on a per-category basis,用systematic steps对应 “有序”,on a per-category basis对应 “分类”,精准还原两层含义,避免直译 classified and orderly promotion 的中式英文,是二级笔译细节提分点。

📌 中文原文充实地方中小金融机构风险处置资源和手段。坚持市场化法治化原则,有序推进高风险机构处置。多渠道加大资本补充力度,稳妥处置金融机构不良资产。

官方译文:A full range of resources and means will be leveraged to address risks in small and medium local financial institutions. We will take market- and law-based measures to deal with high-risk institutions in a systematic way, ramp up capital replenishment through various channels, and prudently handle the non-performing assets of financial institutions.

【词汇考点】地方中小金融机构、风险处置、市场化法治化原则、高风险金融机构、资本补充、不良资产(金融风险化解类必考术语,是二级笔译金融类文本核心考点)

【句式语法结构】① 中文长句按 “风险处置资源 - 处置原则与举措 - 资本与不良资产处置” 拆分为 2 个英文句子,逻辑层次清晰;② 第一句用被动语态will be leveraged,突出 “资源和手段” 的核心地位,贴合金融监管文本的客观语体;③ 第二句用三个并列谓语take/ramp up/prudently handle保持完全平行结构,完美还原中文三个连续举措,符合平行结构评分要求;④ 用through various channels作状语,修饰ramp up capital replenishment,位置符合英文表达规范。

【翻译要点技巧】① “充实... 资源和手段” 译为 A full range of resources and means will be leveraged,比 enrich the resources and means 更贴合 “充分运用各类资源手段” 的政策内涵,是忠实度得分点;

② “市场化法治化原则” 译为market- and law-based measures,官方固定译法,比 the principle of marketization and rule of law 更贴合句子语境,避免句式臃肿;

③ “加大资本补充力度” 译为 ramp up capital replenishmentramp up 是金融类文本高频动词,比 increase 更具力度感,capital replenishment是 “资本补充” 的官方专业译法,必须严格遵循;

④ “稳妥处置” 译为prudently handle,精准传达 “稳妥、审慎” 的金融监管要求,比 safely handle 更专业,是二级笔译金融类文本的提分细节。

祝学习愉快~


最新文章

随机文章

基本 文件 流程 错误 SQL 调试
  1. 请求信息 : 2026-04-03 21:00:18 HTTP/2.0 GET : https://b.15386.cn/a/484644.html
  2. 运行时间 : 0.245968s [ 吞吐率:4.07req/s ] 内存消耗:4,747.16kb 文件加载:140
  3. 缓存信息 : 0 reads,0 writes
  4. 会话信息 : SESSION_ID=ce8f67416737bdac324c79c9aa664c6c
  1. /yingpanguazai/ssd/ssd1/www/b.15386.cn/public/index.php ( 0.79 KB )
  2. /yingpanguazai/ssd/ssd1/www/b.15386.cn/vendor/autoload.php ( 0.17 KB )
  3. /yingpanguazai/ssd/ssd1/www/b.15386.cn/vendor/composer/autoload_real.php ( 2.49 KB )
  4. /yingpanguazai/ssd/ssd1/www/b.15386.cn/vendor/composer/platform_check.php ( 0.90 KB )
  5. /yingpanguazai/ssd/ssd1/www/b.15386.cn/vendor/composer/ClassLoader.php ( 14.03 KB )
  6. /yingpanguazai/ssd/ssd1/www/b.15386.cn/vendor/composer/autoload_static.php ( 4.90 KB )
  7. /yingpanguazai/ssd/ssd1/www/b.15386.cn/vendor/topthink/think-helper/src/helper.php ( 8.34 KB )
  8. /yingpanguazai/ssd/ssd1/www/b.15386.cn/vendor/topthink/think-validate/src/helper.php ( 2.19 KB )
  9. /yingpanguazai/ssd/ssd1/www/b.15386.cn/vendor/topthink/think-orm/src/helper.php ( 1.47 KB )
  10. /yingpanguazai/ssd/ssd1/www/b.15386.cn/vendor/topthink/think-orm/stubs/load_stubs.php ( 0.16 KB )
  11. /yingpanguazai/ssd/ssd1/www/b.15386.cn/vendor/topthink/framework/src/think/Exception.php ( 1.69 KB )
  12. /yingpanguazai/ssd/ssd1/www/b.15386.cn/vendor/topthink/think-container/src/Facade.php ( 2.71 KB )
  13. /yingpanguazai/ssd/ssd1/www/b.15386.cn/vendor/symfony/deprecation-contracts/function.php ( 0.99 KB )
  14. /yingpanguazai/ssd/ssd1/www/b.15386.cn/vendor/symfony/polyfill-mbstring/bootstrap.php ( 8.26 KB )
  15. /yingpanguazai/ssd/ssd1/www/b.15386.cn/vendor/symfony/polyfill-mbstring/bootstrap80.php ( 9.78 KB )
  16. /yingpanguazai/ssd/ssd1/www/b.15386.cn/vendor/symfony/var-dumper/Resources/functions/dump.php ( 1.49 KB )
  17. /yingpanguazai/ssd/ssd1/www/b.15386.cn/vendor/topthink/think-dumper/src/helper.php ( 0.18 KB )
  18. /yingpanguazai/ssd/ssd1/www/b.15386.cn/vendor/symfony/var-dumper/VarDumper.php ( 4.30 KB )
  19. /yingpanguazai/ssd/ssd1/www/b.15386.cn/vendor/topthink/framework/src/think/App.php ( 15.30 KB )
  20. /yingpanguazai/ssd/ssd1/www/b.15386.cn/vendor/topthink/think-container/src/Container.php ( 15.76 KB )
  21. /yingpanguazai/ssd/ssd1/www/b.15386.cn/vendor/psr/container/src/ContainerInterface.php ( 1.02 KB )
  22. /yingpanguazai/ssd/ssd1/www/b.15386.cn/app/provider.php ( 0.19 KB )
  23. /yingpanguazai/ssd/ssd1/www/b.15386.cn/vendor/topthink/framework/src/think/Http.php ( 6.04 KB )
  24. /yingpanguazai/ssd/ssd1/www/b.15386.cn/vendor/topthink/think-helper/src/helper/Str.php ( 7.29 KB )
  25. /yingpanguazai/ssd/ssd1/www/b.15386.cn/vendor/topthink/framework/src/think/Env.php ( 4.68 KB )
  26. /yingpanguazai/ssd/ssd1/www/b.15386.cn/app/common.php ( 0.03 KB )
  27. /yingpanguazai/ssd/ssd1/www/b.15386.cn/vendor/topthink/framework/src/helper.php ( 18.78 KB )
  28. /yingpanguazai/ssd/ssd1/www/b.15386.cn/vendor/topthink/framework/src/think/Config.php ( 5.54 KB )
  29. /yingpanguazai/ssd/ssd1/www/b.15386.cn/config/app.php ( 0.95 KB )
  30. /yingpanguazai/ssd/ssd1/www/b.15386.cn/config/cache.php ( 0.78 KB )
  31. /yingpanguazai/ssd/ssd1/www/b.15386.cn/config/console.php ( 0.23 KB )
  32. /yingpanguazai/ssd/ssd1/www/b.15386.cn/config/cookie.php ( 0.56 KB )
  33. /yingpanguazai/ssd/ssd1/www/b.15386.cn/config/database.php ( 2.48 KB )
  34. /yingpanguazai/ssd/ssd1/www/b.15386.cn/vendor/topthink/framework/src/think/facade/Env.php ( 1.67 KB )
  35. /yingpanguazai/ssd/ssd1/www/b.15386.cn/config/filesystem.php ( 0.61 KB )
  36. /yingpanguazai/ssd/ssd1/www/b.15386.cn/config/lang.php ( 0.91 KB )
  37. /yingpanguazai/ssd/ssd1/www/b.15386.cn/config/log.php ( 1.35 KB )
  38. /yingpanguazai/ssd/ssd1/www/b.15386.cn/config/middleware.php ( 0.19 KB )
  39. /yingpanguazai/ssd/ssd1/www/b.15386.cn/config/route.php ( 1.89 KB )
  40. /yingpanguazai/ssd/ssd1/www/b.15386.cn/config/session.php ( 0.57 KB )
  41. /yingpanguazai/ssd/ssd1/www/b.15386.cn/config/trace.php ( 0.34 KB )
  42. /yingpanguazai/ssd/ssd1/www/b.15386.cn/config/view.php ( 0.82 KB )
  43. /yingpanguazai/ssd/ssd1/www/b.15386.cn/app/event.php ( 0.25 KB )
  44. /yingpanguazai/ssd/ssd1/www/b.15386.cn/vendor/topthink/framework/src/think/Event.php ( 7.67 KB )
  45. /yingpanguazai/ssd/ssd1/www/b.15386.cn/app/service.php ( 0.13 KB )
  46. /yingpanguazai/ssd/ssd1/www/b.15386.cn/app/AppService.php ( 0.26 KB )
  47. /yingpanguazai/ssd/ssd1/www/b.15386.cn/vendor/topthink/framework/src/think/Service.php ( 1.64 KB )
  48. /yingpanguazai/ssd/ssd1/www/b.15386.cn/vendor/topthink/framework/src/think/Lang.php ( 7.35 KB )
  49. /yingpanguazai/ssd/ssd1/www/b.15386.cn/vendor/topthink/framework/src/lang/zh-cn.php ( 13.70 KB )
  50. /yingpanguazai/ssd/ssd1/www/b.15386.cn/vendor/topthink/framework/src/think/initializer/Error.php ( 3.31 KB )
  51. /yingpanguazai/ssd/ssd1/www/b.15386.cn/vendor/topthink/framework/src/think/initializer/RegisterService.php ( 1.33 KB )
  52. /yingpanguazai/ssd/ssd1/www/b.15386.cn/vendor/services.php ( 0.14 KB )
  53. /yingpanguazai/ssd/ssd1/www/b.15386.cn/vendor/topthink/framework/src/think/service/PaginatorService.php ( 1.52 KB )
  54. /yingpanguazai/ssd/ssd1/www/b.15386.cn/vendor/topthink/framework/src/think/service/ValidateService.php ( 0.99 KB )
  55. /yingpanguazai/ssd/ssd1/www/b.15386.cn/vendor/topthink/framework/src/think/service/ModelService.php ( 2.04 KB )
  56. /yingpanguazai/ssd/ssd1/www/b.15386.cn/vendor/topthink/think-trace/src/Service.php ( 0.77 KB )
  57. /yingpanguazai/ssd/ssd1/www/b.15386.cn/vendor/topthink/framework/src/think/Middleware.php ( 6.72 KB )
  58. /yingpanguazai/ssd/ssd1/www/b.15386.cn/vendor/topthink/framework/src/think/initializer/BootService.php ( 0.77 KB )
  59. /yingpanguazai/ssd/ssd1/www/b.15386.cn/vendor/topthink/think-orm/src/Paginator.php ( 11.86 KB )
  60. /yingpanguazai/ssd/ssd1/www/b.15386.cn/vendor/topthink/think-validate/src/Validate.php ( 63.20 KB )
  61. /yingpanguazai/ssd/ssd1/www/b.15386.cn/vendor/topthink/think-orm/src/Model.php ( 23.55 KB )
  62. /yingpanguazai/ssd/ssd1/www/b.15386.cn/vendor/topthink/think-orm/src/model/concern/Attribute.php ( 21.05 KB )
  63. /yingpanguazai/ssd/ssd1/www/b.15386.cn/vendor/topthink/think-orm/src/model/concern/AutoWriteData.php ( 4.21 KB )
  64. /yingpanguazai/ssd/ssd1/www/b.15386.cn/vendor/topthink/think-orm/src/model/concern/Conversion.php ( 6.44 KB )
  65. /yingpanguazai/ssd/ssd1/www/b.15386.cn/vendor/topthink/think-orm/src/model/concern/DbConnect.php ( 5.16 KB )
  66. /yingpanguazai/ssd/ssd1/www/b.15386.cn/vendor/topthink/think-orm/src/model/concern/ModelEvent.php ( 2.33 KB )
  67. /yingpanguazai/ssd/ssd1/www/b.15386.cn/vendor/topthink/think-orm/src/model/concern/RelationShip.php ( 28.29 KB )
  68. /yingpanguazai/ssd/ssd1/www/b.15386.cn/vendor/topthink/think-helper/src/contract/Arrayable.php ( 0.09 KB )
  69. /yingpanguazai/ssd/ssd1/www/b.15386.cn/vendor/topthink/think-helper/src/contract/Jsonable.php ( 0.13 KB )
  70. /yingpanguazai/ssd/ssd1/www/b.15386.cn/vendor/topthink/think-orm/src/model/contract/Modelable.php ( 0.09 KB )
  71. /yingpanguazai/ssd/ssd1/www/b.15386.cn/vendor/topthink/framework/src/think/Db.php ( 2.88 KB )
  72. /yingpanguazai/ssd/ssd1/www/b.15386.cn/vendor/topthink/think-orm/src/DbManager.php ( 8.52 KB )
  73. /yingpanguazai/ssd/ssd1/www/b.15386.cn/vendor/topthink/framework/src/think/Log.php ( 6.28 KB )
  74. /yingpanguazai/ssd/ssd1/www/b.15386.cn/vendor/topthink/framework/src/think/Manager.php ( 3.92 KB )
  75. /yingpanguazai/ssd/ssd1/www/b.15386.cn/vendor/psr/log/src/LoggerTrait.php ( 2.69 KB )
  76. /yingpanguazai/ssd/ssd1/www/b.15386.cn/vendor/psr/log/src/LoggerInterface.php ( 2.71 KB )
  77. /yingpanguazai/ssd/ssd1/www/b.15386.cn/vendor/topthink/framework/src/think/Cache.php ( 4.92 KB )
  78. /yingpanguazai/ssd/ssd1/www/b.15386.cn/vendor/psr/simple-cache/src/CacheInterface.php ( 4.71 KB )
  79. /yingpanguazai/ssd/ssd1/www/b.15386.cn/vendor/topthink/think-helper/src/helper/Arr.php ( 16.63 KB )
  80. /yingpanguazai/ssd/ssd1/www/b.15386.cn/vendor/topthink/framework/src/think/cache/driver/File.php ( 7.84 KB )
  81. /yingpanguazai/ssd/ssd1/www/b.15386.cn/vendor/topthink/framework/src/think/cache/Driver.php ( 9.03 KB )
  82. /yingpanguazai/ssd/ssd1/www/b.15386.cn/vendor/topthink/framework/src/think/contract/CacheHandlerInterface.php ( 1.99 KB )
  83. /yingpanguazai/ssd/ssd1/www/b.15386.cn/app/Request.php ( 0.09 KB )
  84. /yingpanguazai/ssd/ssd1/www/b.15386.cn/vendor/topthink/framework/src/think/Request.php ( 55.78 KB )
  85. /yingpanguazai/ssd/ssd1/www/b.15386.cn/app/middleware.php ( 0.25 KB )
  86. /yingpanguazai/ssd/ssd1/www/b.15386.cn/vendor/topthink/framework/src/think/Pipeline.php ( 2.61 KB )
  87. /yingpanguazai/ssd/ssd1/www/b.15386.cn/vendor/topthink/think-trace/src/TraceDebug.php ( 3.40 KB )
  88. /yingpanguazai/ssd/ssd1/www/b.15386.cn/vendor/topthink/framework/src/think/middleware/SessionInit.php ( 1.94 KB )
  89. /yingpanguazai/ssd/ssd1/www/b.15386.cn/vendor/topthink/framework/src/think/Session.php ( 1.80 KB )
  90. /yingpanguazai/ssd/ssd1/www/b.15386.cn/vendor/topthink/framework/src/think/session/driver/File.php ( 6.27 KB )
  91. /yingpanguazai/ssd/ssd1/www/b.15386.cn/vendor/topthink/framework/src/think/contract/SessionHandlerInterface.php ( 0.87 KB )
  92. /yingpanguazai/ssd/ssd1/www/b.15386.cn/vendor/topthink/framework/src/think/session/Store.php ( 7.12 KB )
  93. /yingpanguazai/ssd/ssd1/www/b.15386.cn/vendor/topthink/framework/src/think/Route.php ( 23.73 KB )
  94. /yingpanguazai/ssd/ssd1/www/b.15386.cn/vendor/topthink/framework/src/think/route/RuleName.php ( 5.75 KB )
  95. /yingpanguazai/ssd/ssd1/www/b.15386.cn/vendor/topthink/framework/src/think/route/Domain.php ( 2.53 KB )
  96. /yingpanguazai/ssd/ssd1/www/b.15386.cn/vendor/topthink/framework/src/think/route/RuleGroup.php ( 22.43 KB )
  97. /yingpanguazai/ssd/ssd1/www/b.15386.cn/vendor/topthink/framework/src/think/route/Rule.php ( 26.95 KB )
  98. /yingpanguazai/ssd/ssd1/www/b.15386.cn/vendor/topthink/framework/src/think/route/RuleItem.php ( 9.78 KB )
  99. /yingpanguazai/ssd/ssd1/www/b.15386.cn/route/app.php ( 1.72 KB )
  100. /yingpanguazai/ssd/ssd1/www/b.15386.cn/vendor/topthink/framework/src/think/facade/Route.php ( 4.70 KB )
  101. /yingpanguazai/ssd/ssd1/www/b.15386.cn/vendor/topthink/framework/src/think/route/dispatch/Controller.php ( 4.74 KB )
  102. /yingpanguazai/ssd/ssd1/www/b.15386.cn/vendor/topthink/framework/src/think/route/Dispatch.php ( 10.44 KB )
  103. /yingpanguazai/ssd/ssd1/www/b.15386.cn/app/controller/Index.php ( 4.81 KB )
  104. /yingpanguazai/ssd/ssd1/www/b.15386.cn/app/BaseController.php ( 2.05 KB )
  105. /yingpanguazai/ssd/ssd1/www/b.15386.cn/vendor/topthink/think-orm/src/facade/Db.php ( 0.93 KB )
  106. /yingpanguazai/ssd/ssd1/www/b.15386.cn/vendor/topthink/think-orm/src/db/connector/Mysql.php ( 5.44 KB )
  107. /yingpanguazai/ssd/ssd1/www/b.15386.cn/vendor/topthink/think-orm/src/db/PDOConnection.php ( 52.47 KB )
  108. /yingpanguazai/ssd/ssd1/www/b.15386.cn/vendor/topthink/think-orm/src/db/Connection.php ( 8.39 KB )
  109. /yingpanguazai/ssd/ssd1/www/b.15386.cn/vendor/topthink/think-orm/src/db/ConnectionInterface.php ( 4.57 KB )
  110. /yingpanguazai/ssd/ssd1/www/b.15386.cn/vendor/topthink/think-orm/src/db/builder/Mysql.php ( 16.58 KB )
  111. /yingpanguazai/ssd/ssd1/www/b.15386.cn/vendor/topthink/think-orm/src/db/Builder.php ( 24.06 KB )
  112. /yingpanguazai/ssd/ssd1/www/b.15386.cn/vendor/topthink/think-orm/src/db/BaseBuilder.php ( 27.50 KB )
  113. /yingpanguazai/ssd/ssd1/www/b.15386.cn/vendor/topthink/think-orm/src/db/Query.php ( 15.71 KB )
  114. /yingpanguazai/ssd/ssd1/www/b.15386.cn/vendor/topthink/think-orm/src/db/BaseQuery.php ( 45.13 KB )
  115. /yingpanguazai/ssd/ssd1/www/b.15386.cn/vendor/topthink/think-orm/src/db/concern/TimeFieldQuery.php ( 7.43 KB )
  116. /yingpanguazai/ssd/ssd1/www/b.15386.cn/vendor/topthink/think-orm/src/db/concern/AggregateQuery.php ( 3.26 KB )
  117. /yingpanguazai/ssd/ssd1/www/b.15386.cn/vendor/topthink/think-orm/src/db/concern/ModelRelationQuery.php ( 20.07 KB )
  118. /yingpanguazai/ssd/ssd1/www/b.15386.cn/vendor/topthink/think-orm/src/db/concern/ParamsBind.php ( 3.66 KB )
  119. /yingpanguazai/ssd/ssd1/www/b.15386.cn/vendor/topthink/think-orm/src/db/concern/ResultOperation.php ( 7.01 KB )
  120. /yingpanguazai/ssd/ssd1/www/b.15386.cn/vendor/topthink/think-orm/src/db/concern/WhereQuery.php ( 19.37 KB )
  121. /yingpanguazai/ssd/ssd1/www/b.15386.cn/vendor/topthink/think-orm/src/db/concern/JoinAndViewQuery.php ( 7.11 KB )
  122. /yingpanguazai/ssd/ssd1/www/b.15386.cn/vendor/topthink/think-orm/src/db/concern/TableFieldInfo.php ( 2.63 KB )
  123. /yingpanguazai/ssd/ssd1/www/b.15386.cn/vendor/topthink/think-orm/src/db/concern/Transaction.php ( 2.77 KB )
  124. /yingpanguazai/ssd/ssd1/www/b.15386.cn/vendor/topthink/framework/src/think/log/driver/File.php ( 5.96 KB )
  125. /yingpanguazai/ssd/ssd1/www/b.15386.cn/vendor/topthink/framework/src/think/contract/LogHandlerInterface.php ( 0.86 KB )
  126. /yingpanguazai/ssd/ssd1/www/b.15386.cn/vendor/topthink/framework/src/think/log/Channel.php ( 3.89 KB )
  127. /yingpanguazai/ssd/ssd1/www/b.15386.cn/vendor/topthink/framework/src/think/event/LogRecord.php ( 1.02 KB )
  128. /yingpanguazai/ssd/ssd1/www/b.15386.cn/vendor/topthink/think-helper/src/Collection.php ( 16.47 KB )
  129. /yingpanguazai/ssd/ssd1/www/b.15386.cn/vendor/topthink/framework/src/think/facade/View.php ( 1.70 KB )
  130. /yingpanguazai/ssd/ssd1/www/b.15386.cn/vendor/topthink/framework/src/think/View.php ( 4.39 KB )
  131. /yingpanguazai/ssd/ssd1/www/b.15386.cn/vendor/topthink/framework/src/think/Response.php ( 8.81 KB )
  132. /yingpanguazai/ssd/ssd1/www/b.15386.cn/vendor/topthink/framework/src/think/response/View.php ( 3.29 KB )
  133. /yingpanguazai/ssd/ssd1/www/b.15386.cn/vendor/topthink/framework/src/think/Cookie.php ( 6.06 KB )
  134. /yingpanguazai/ssd/ssd1/www/b.15386.cn/vendor/topthink/think-view/src/Think.php ( 8.38 KB )
  135. /yingpanguazai/ssd/ssd1/www/b.15386.cn/vendor/topthink/framework/src/think/contract/TemplateHandlerInterface.php ( 1.60 KB )
  136. /yingpanguazai/ssd/ssd1/www/b.15386.cn/vendor/topthink/think-template/src/Template.php ( 46.61 KB )
  137. /yingpanguazai/ssd/ssd1/www/b.15386.cn/vendor/topthink/think-template/src/template/driver/File.php ( 2.41 KB )
  138. /yingpanguazai/ssd/ssd1/www/b.15386.cn/vendor/topthink/think-template/src/template/contract/DriverInterface.php ( 0.86 KB )
  139. /yingpanguazai/ssd/ssd1/www/b.15386.cn/runtime/temp/0f4637a61cc1a5e134efaf94b5a86ce4.php ( 12.06 KB )
  140. /yingpanguazai/ssd/ssd1/www/b.15386.cn/vendor/topthink/think-trace/src/Html.php ( 4.42 KB )
  1. CONNECT:[ UseTime:0.000822s ] mysql:host=127.0.0.1;port=3306;dbname=b_15386;charset=utf8mb4
  2. SHOW FULL COLUMNS FROM `fenlei` [ RunTime:0.001560s ]
  3. SELECT * FROM `fenlei` WHERE `fid` = 0 [ RunTime:0.000734s ]
  4. SELECT * FROM `fenlei` WHERE `fid` = 63 [ RunTime:0.000738s ]
  5. SHOW FULL COLUMNS FROM `set` [ RunTime:0.001500s ]
  6. SELECT * FROM `set` [ RunTime:0.000673s ]
  7. SHOW FULL COLUMNS FROM `article` [ RunTime:0.001424s ]
  8. SELECT * FROM `article` WHERE `id` = 484644 LIMIT 1 [ RunTime:0.006005s ]
  9. UPDATE `article` SET `lasttime` = 1775221218 WHERE `id` = 484644 [ RunTime:0.001509s ]
  10. SELECT * FROM `fenlei` WHERE `id` = 64 LIMIT 1 [ RunTime:0.000711s ]
  11. SELECT * FROM `article` WHERE `id` < 484644 ORDER BY `id` DESC LIMIT 1 [ RunTime:0.001092s ]
  12. SELECT * FROM `article` WHERE `id` > 484644 ORDER BY `id` ASC LIMIT 1 [ RunTime:0.003271s ]
  13. SELECT * FROM `article` WHERE `id` < 484644 ORDER BY `id` DESC LIMIT 10 [ RunTime:0.010252s ]
  14. SELECT * FROM `article` WHERE `id` < 484644 ORDER BY `id` DESC LIMIT 10,10 [ RunTime:0.020984s ]
  15. SELECT * FROM `article` WHERE `id` < 484644 ORDER BY `id` DESC LIMIT 20,10 [ RunTime:0.032785s ]
0.248540s